音乐培训 上海音乐学院专升本读几年? (主标题+副标题,兼顾SEO与吸引力):上海音乐学院专升本几年?学制、报考全攻略,助你圆梦上音!2024年最新解读:上音专升本几年毕业?附备考指南与学历含金量分析文章正文:引言:你的音乐梦想,从“专升... 99ANYc3cd6 2026-02-07 7 #上海音乐学院专升本学制 #上海音乐学院专升本考试科目 #上海音乐学院专升本报名条件
音乐培训 2025武汉音乐校考何时报名?有何新变化? 2017年的武汉音乐校考,其核心考点是 武汉音乐学院,作为中国九大音乐学院之一,武汉音乐学院是华中地区乃至全国音乐专业考生最重要的校考考点之一,当年的考试情况可以总结为以下几个关键点: 核心考点:武汉... 99ANYc3cd6 2026-02-07 3 #2025武汉音乐校考报名时间 #2025武汉音乐校考新变化 #武汉音乐校考报名流程
音乐培训 云南师范音乐类2025招生计划何时发布? 关于云南师范大学2017年音乐类的招生及考试情况,由于时间较为久远,具体的年度详细数据(如每一个考生的具体分数段)通常不会长期保留在公开首页,但根据当年的招生简章和艺考政策,可以为您梳理出以下核心信息... 99ANYc3cd6 2026-02-07 2 #云南师范音乐2025招生计划发布时间 #云南师范大学音乐专业2025招生简章 #2025云南师范音乐类招生计划查询
音乐培训 2025广东音乐校考有哪些变化和注意事项? 2017年的重大改革要理解2017年的校考,必须先了解2016年底广东省教育考试院发布的《关于做好2017年普通高等学校艺术类专业招生考试工作的通知》,这个文件是2017年音乐类校考的“总纲”,其核心... 99ANYc3cd6 2026-02-07 5 #2025广东音乐校考新政策 #2025广东音乐校考报名注意事项 #2025广东音乐校考考试内容变化
音乐培训 2025年音乐联合格线有何新变化? 这个概念并不是一个官方机构或正式奖项,而是由乐评人、媒体和听众共同创造出来,用来形容2017年一批风格相似、水准极高、且具有开创性的独立/另类音乐专辑同时涌现的现象,它们共同构成了一条衡量当年音乐品质... 99ANYc3cd6 2026-02-07 4 #2025年音乐行业趋势 #2025年音乐格线创新
音乐培训 福建艺术音乐高考排名怎么排? 需要强调的是,福建省的音乐类高考排名不是一个简单的总分排名,而是一个基于“专业分”和“文化分”综合计算的综合分排名,这个排名直接决定了你能被哪一所大学、哪一个专业录取,核心概念:福建省音乐类综合分计算... 99ANYc3cd6 2026-02-07 6 #福建艺术音乐高考排名规则 #福建音乐艺考成绩排名计算方式 #福建音乐高考专业排名查询方法
音乐培训 西南2025音乐录取线具体是多少? 没有统一的“西南录取线”:中国的高考录取是分省进行的,每个省份的教育考试院会公布本省考生报考全国各高校的录取数据,不存在一个统一的“西南地区音乐录取分数线”,录取线取决于三个因素:考生所在省份:您是哪... 99ANYc3cd6 2026-02-07 7 #2025西南音乐学院录取线 #西南音乐艺考2025录取线
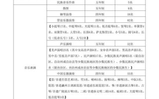
音乐培训 广东高考音乐生考哪些科目? 广东省的音乐类考试分为省级统考和院校校考两个主要部分,对于绝大多数音乐生来说,最重要的就是省级统考,因为绝大多数高校的音乐类专业都直接使用省统考成绩作为录取依据,只有少数顶尖院校(如中央音乐学院、上海... 99ANYc3cd6 2026-02-06 6 #广东高考音乐生考试科目 #广东音乐艺考考什么内容 #音乐生高考广东考试项目
音乐培训 河南音乐主科15年多分为何争议? “多分”在艺术高考中通常指“专业分”,艺术考生的录取由两部分组成:文化课成绩和专业课(主科)成绩,这里的“主科”就是指音乐专业考试,“河南2015年音乐主科多分”这个问题,可以从以下几个层面来理解:2... 99ANYc3cd6 2026-02-06 4 #河南音乐主科15年多分争议原因 #河南音乐主科评分标准争议 #河南音乐中考15年多分改革争议
音乐培训 沈阳音乐学院 古琴硕士 核心摘要沈阳音乐学院是中国音乐教育的顶尖学府之一,其民乐系设有古琴专业,招收硕士研究生,该项目旨在培养具有高水平演奏技巧、深厚音乐理论素养和一定学术研究能力的古琴专业人才,学院拥有优秀的师资力量和丰富... 99ANYc3cd6 2026-02-06 5 #沈阳音乐学院古琴硕士招生 #古琴硕士沈阳音乐学院学费 #沈阳音乐学院古琴硕士就业前景