2025百校联考历史一试题难度如何?

99ANYc3cd6 联考资讯 2

试卷总体评价

  1. 命题风格:严格遵循全国新课标卷(全国乙卷)的命题范式和风格,注重考查历史学科核心素养,如唯物史观、时空观念、史料实证、历史解释、家国情怀
  2. 难度水平:整体难度中等偏上,区分度明显,既有对基础知识的直接考查,也有需要较高思维能力的材料分析和论述题,能够有效区分不同层次的学生。
  3. 考点分布:覆盖了中国古代史、中国近现代史、世界近现代史三大模块,重点突出,尤其注重对社会转型、制度变迁、思想文化、中外关系等核心考点的考查。
  4. 题型结构:与高考完全一致,分为选择题(48分)和非选择题(52分)两大部分,非选择题包括材料分析题和论述题。

各模块考点分析与典型例题解析

选择题部分(共12题,每题4分)

选择题主要考查基础知识的准确理解和辨析能力。

2025百校联考历史一试题难度如何?-第1张图片-泰美艺术培训
(图片来源网络,侵删)

【中国古代史考点】

  • 核心考点:分封制与郡县制的比较、儒家思想的形成与演变、古代经济政策(重农抑商、海禁)、科技文化成就。
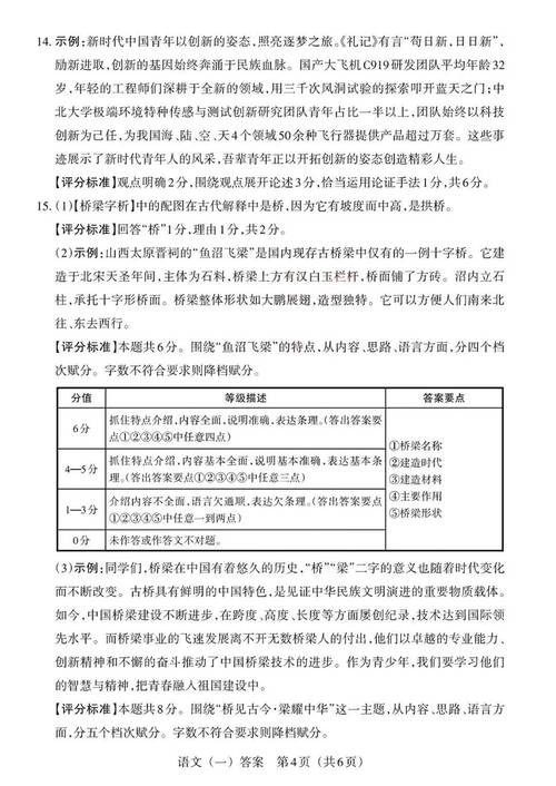
  • 典型题目回顾
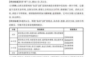
    • 考查分封制与郡县制:题目通常会给出一段关于分封制或郡县制的材料,要求学生比较二者的异同,并分析其影响,可能会问“郡县制取代分封制的主要意义是?”(答案通常是:加强了中央集权,巩固了国家统一,是官僚政治取代贵族政治的重要标志)。
    • 考查儒家思想:从孔子的“仁”、孟子的“仁政”,到董仲舒的“天人感应”、“罢黜百家,独尊儒术”,再到宋明理学,题目会考查其核心内涵的演变及其在不同历史时期的作用(如:为汉代中央集权提供理论支持;成为维护封建统治的工具;在宋代促进了思辨哲学的发展等)。
    • 考查经济政策:重点分析“重农抑商”政策在不同时期(如战国、明清)的背景、目的和影响,以及“海禁”和“闭关锁国”政策对中国社会发展的阻碍作用。

【中国近现代史考点】

  • 核心考点:近代化的探索(洋务运动、戊戌变法、辛亥革命)、新民主主义革命(中共成立、抗日战争、解放战争)、社会主义建设的探索(一五计划、改革开放)、近现代社会生活变迁。
  • 典型题目回顾
    • 考查洋务运动:题目会通过材料分析洋务派“中体西用”思想的内涵及其局限性,强调其“师夷长技以自强”的口号,但只学技术不学制度是其失败的根本原因。
    • 考查辛亥革命:不仅考查其推翻清王朝、建立民国的功绩,更会深入分析其局限性,如没有改变中国半殖民地半封建的社会性质,没有发动广大人民群众等,这通常会与孙中山的“三民主义”联系起来考查。
    • 考查抗日战争:这是高频考点,题目会考查抗日战争的伟大意义(全民族抗战的胜利,雪洗百年国耻,为世界反法西斯战争做出巨大贡献等),以及国共两党在抗战中的不同作用和第二次合作的必要性。
    • 考查改革开放:重点考查十一届三中全会的历史转折意义,家庭联产承包责任制、经济特区设立等具体措施,以及中国对外开放格局的形成过程(经济特区-沿海开放城市-沿海经济开发区-内地)。

【世界近现代史考点】

  • 核心考点:欧美代议制的确立与发展(英、美、法、德)、两次工业革命、资本主义世界市场的形成、罗斯福新政与二战后资本主义新变化、苏联社会主义建设与改革、世界政治格局的演变。
  • 典型题目回顾
    • 考查代议制:题目会通过图表或材料,对比分析英国君主立宪制、美国总统共和制、法国共和制、德国君主立宪制的异同,核心是抓住各国政体的核心特征(如英国的议会至上、美国的总统权力与三权分立)。
    • 考查工业革命:第一次工业革命(蒸汽机、工厂制度)和第二次工业革命(电力、内燃机、垄断组织)的发明、特点及其对世界格局的影响(东方从属于西方)。
    • 考查罗斯福新政:这是必考题,题目会分析罗斯福新政的“新”在何处(国家干预经济、开创国家垄断资本主义新模式),并评价其影响(使美国摆脱经济危机,但不能从根本上消除危机)。
    • 考查两极格局:题目会考查美苏“冷战”的表现(政治、经济、军事)、柏林危机、古巴导弹危机等事件,以及两极格局解体的标志(苏联解体)和当今世界多极化趋势的发展。

非选择题部分

这部分是试卷的重头戏,考查学生的材料解读、信息提取、归纳概括和逻辑论证能力。

2025百校联考历史一试题难度如何?-第2张图片-泰美艺术培训
(图片来源网络,侵删)

【材料分析题】

通常有两道大题,分别侧重于中外史或不同模块的综合。

(中国古代史与经济史综合)

  • 材料

    2025百校联考历史一试题难度如何?-第3张图片-泰美艺术培训
    (图片来源网络,侵删)
    1. (材料一)摘编自《史记·平准书》,描述汉代初年经济凋敝,汉高祖实行“重租税以困辱之”的政策抑制商人。
    2. (材料二)摘编自《宋史·食货志》,描述宋代商业繁荣,城市突破坊市界限,出现“交子”,海外贸易兴盛,政府商税收入成为重要财源。
    3. (材料三)摘编自《明史·食货志》,描述明代中后期商品经济空前繁荣,但统治者又担心“海寇”和“白银外流”,实行“海禁”政策,限制了对外贸易。
  • 问题

    1. 根据材料一、二,概括汉代与宋代经济政策的显著不同,并结合所学知识分析其原因。(8分)
    2. 根据材料三,指出明代中后期经济政策的特点及其产生的影响。(6分)
    3. 综合上述材料,谈谈你对古代中国经济政策演变的认识。(4分)
  • 解析思路

    1. 第一问对比+原因,不同点:汉代“重农抑商”,宋代“鼓励商业”,原因:汉初经济崩溃,需要稳定农业基础;宋代商品经济发展,政府财政需求增加,社会观念相对开放。
    2. 第二问特点+影响,特点:商品经济繁荣与“海禁”政策并存(或:开放与保守并存),影响:一方面促进了国内市场繁荣,另一方面阻碍了中外经济交流,使中国错失了向近代转型的机会。
    3. 第三问综合认识,认识要上升到规律层面:经济政策必须适应社会经济发展的需要;政策的制定受多种因素(政治、思想、国际环境)影响;政策的正确与否直接影响国家发展的命运。

(世界近现代史与国际关系综合)

  • 材料

    1. (材料一)摘编自马歇尔计划的文件,强调帮助欧洲复兴,以“防止共产主义的蔓延”。
    2. (材料二)摘编自欧洲一体化进程的相关文献,描述了从煤钢共同体到欧盟的发展历程,强调“欧洲的联合是历史的要求”。
    3. (材料三)摘编自21世纪以来的国际新闻报道,描述了“一带一路”倡议的内容和目标。
  • 问题

    1. 根据材料一并结合所学知识,指出马歇尔计划的实质,并分析其对二战后国际格局的影响。(6分)
    2. 根据材料二,概括欧洲一体化的特点,结合所学知识,分析欧洲一体化对世界格局的影响。(8分)
    3. 综合上述材料,比较马歇尔计划和“一带一路”倡议在目的和方式上的不同。(6分)
  • 解析思路

    1. 第一问实质+影响,实质:美国控制欧洲、遏制苏联、称霸世界的工具,影响:加剧了美苏“冷战”,形成了以美国为首的资本主义阵营和以苏联为首的社会主义阵营的对峙。
    2. 第二问特点+影响,特点:从经济领域开始,由小到大,由浅入深,成员国不断增加,从经济一体化走向政治一体化,影响:促进了欧洲的和平与发展,提高了欧洲的国际地位,冲击了美苏两极格局,推动了世界多极化趋势的发展。
    3. 第三问比较,目的:马歇尔计划带有明显的意识形态和霸权主义色彩;“一带一路”是共商、共建、共享的开放包容的合作倡议,方式:马歇尔计划是带有附加条件的援助;“一带一路”是平等互利、共同发展的合作平台。

【论述题(小论文)】

这是试卷的压轴题,分值最高(通常12分),难度最大,充分考查学生的历史解释和家国情怀。

  • 典型题目“现代化”是一个历史概念,它以工业化为推动力,导致传统的农业社会向现代工业社会的全球性大转变,围绕“现代化”这一主题,自拟一个论题,并运用中外近现代史史实,进行阐述。(要求:明确写出论题,中外史实准确,逻辑严密,史论结合。)

  • 解析思路

    1. 拟定论题:这是关键,论题必须明确、有深度、有可辩性。
      • 现代化道路具有多样性,各国应根据国情选择适合自己的发展模式。
      • 国家独立是开启现代化进程的前提。
      • 思想解放是推动现代化进程的先导。
      • 对外开放是实现现代化的重要途径。
    2. 中外史实论证
      • 论题一为例:
        • 分论点1(模式多样性):英国通过资产阶级革命工业革命,开创了资本主义现代化道路。
        • 分论点2(模式多样性):苏联通过十月革命,开创了社会主义现代化道路(高度集中的计划经济模式)。
        • 分论点3(国情决定模式):中国在学习苏联模式的基础上,经过探索,最终选择了改革开放这条中国特色社会主义现代化道路,取得了巨大成功。
        • 分论点4(反面论证):清末的“中体西用”和民国时期的全盘西化,都因脱离中国国情而失败。
    3. 总结升华:总结论点,回应主题,强调各国在追求现代化的过程中,应尊重彼此的选择,加强交流互鉴,共同发展,这体现了“家国情怀”中的全球视野。

备考启示与复习建议

通过对这份经典试卷的分析,我们可以得出以下复习建议:

  1. 回归基础,构建体系:选择题失分往往是基础不牢,要按时间顺序梳理通史脉络,构建中外历史知识网络,将零散的知识点串联成线、形成面。
  2. 关注核心素养,提升能力:复习时不能只记结论,要注重分析历史事件的背景、过程、影响,学会运用唯物史观(如生产力与生产关系、经济基础与上层建筑)来分析历史现象。
  3. 强化材料训练,掌握方法:非选择题是得分的关键,要练习如何快速阅读材料、圈画关键词、分层提取有效信息,并运用所学知识进行概括和阐释,注意“论从史出,史论结合”。
  4. 专题整合,深化认识:对“中外对比”、“社会转型”、“思想解放”、“制度创新”等高频专题进行深入复习,形成自己的观点和认识,为小论文题积累素材和思路。
  5. 研究真题,把握方向:反复研究近几年的高考真题和高质量的模拟题(如这份百校联考卷),熟悉命题人的思路和考查重点,做到知己知彼。

2025百校联考历史一是一份非常优秀的模拟试卷,它精准地把握了高考的脉搏,对同学们的复习备考具有极强的指导意义。

标签: 2025百校联考历史一试题难度分析 2025百校联考历史一试题难度评价 2025百校联考历史一试题难度反馈

抱歉,评论功能暂时关闭!