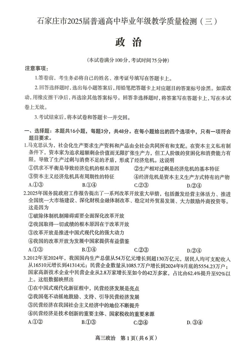
“百校联考”并不是一个全国统一的、有固定名称的考试,而是指在特定年份(如2025年),由国内多个重点高中或教育机构联合组织的一次大型模拟联考,其目的是为了让高三学生提前适应高考的难度、题型和节奏,进行一次高质量的实战演练。

2025届的百校联考政治试题,虽然具体题目因不同联考组织方(如“T8联考”、“华大联考”等)而异,但其命题思路、考查重点和试卷结构都高度契合了2025年全国高考思想政治(新课标全国卷)的考纲和精神。
下面,我将从命题特点、核心考点、典型题型分析和备考启示四个方面,为你全面解读这场联考。
2025届百校联考政治的核心命题特点
这场联考的政治试题充分体现了“能力立意”和“素养导向”,与当年高考改革的方向完全一致。
-
紧扣时代脉搏,凸显政治认同
(图片来源网络,侵删)- 热点导向: 试题紧密围绕2025-2025年的重大时事政治。
- 十九大精神: “新时代”、“社会主要矛盾转化”、“新发展理念”、“人类命运共同体”等关键词是选择题和分析题的常客。
- 经济领域: 供给侧结构性改革、高质量发展、人民币国际化、中美贸易摩擦(当时已初现端倪)等。
- 科技与文化: “天眼”FAST、港珠澳大桥、文化自信、中华优秀传统文化传承等。
- 法治建设: 《中华人民共和国宪法修正案》(2025年3月通过)是绝对的重点。
- 价值引领: 所有材料的选择和问题的设置,都旨在引导学生认同党的领导、认同中国特色社会主义制度、认同社会主义核心价值观,培养家国情怀。
- 热点导向: 试题紧密围绕2025-2025年的重大时事政治。
-
强化能力考查,突出核心素养
- 信息获取与解读能力: 题目材料形式多样,包括图表、数据、新闻报道、名人名言、哲学典故等,学生需要快速、准确地从中提取有效信息。
- 知识迁移与运用能力: 题目不再是简单的知识点复述,而是要求学生将课本上的基本原理、概念与具体情境相结合,进行分析和阐释,用“矛盾的普遍性与特殊性”原理分析“一带一路”的共商共建共享原则。
- 逻辑推理与论证能力: 尤其体现在哲学和开放性试题中,要求学生能够清晰地组织语言,进行有条理的论述,做到观点明确、论据充分、逻辑严密。
- 批判性思维与创新能力: 部分题目会设置两难情境或不同观点,要求学生进行辩证分析,并提出自己的见解。
-
学科内综合为主,适度体现跨学科联系
- 试卷主体是政治学科内部的“经济生活”、“政治生活”、“文化生活”、“生活与哲学”四大模块的综合。
- 一道分析题可能会要求学生用经济生活中的“宏观调控”和政治生活中的“政府职能”相结合来分析一个具体的民生政策。
- 跨学科联系(如历史与政治的结合)在部分题目中有所体现,但不是主流。
核心考点与高频题型分析
根据当年的高考大纲和联考的普遍情况,各模块的重点内容如下:
《经济生活》
- 高频考点:
- 价格与消费: 影响价格的因素、价格变动对生活与生产的影响、树立正确的消费观。
- 生产与经营: 公有制主体地位、多种所有制经济共同发展、企业的经营与发展、就业与创业。
- 分配与财政: 按劳分配为主体、多种分配方式并存、财政的作用、税收的作用。
- 社会主义市场经济: 市场配置资源的优点与弊端、宏观调控的目标与手段、新发展理念(创新、协调、绿色、开放、共享)、供给侧结构性改革。
- 典型题型:
- 图表题: 给出关于GDP、CPI、居民收入、企业利润等数据图表,要求学生分析经济现象、原因及对策。
- 计算题: 关于商品价值量、社会必要劳动时间、汇率、银行利息等的计算。
- 措施类/意义类分析题: 结合具体材料(如某地发展特色经济、国家出台减税政策),分析其经济意义或提出合理化建议。
《政治生活》
- 高频考点:
- 公民: 公民的政治权利与义务、民主选举、民主决策、民主管理、民主监督。
- 政府: 政府的职能(特别是服务型政府)、政府的宗旨和原则(为人民服务)、依法行政、政务公开、政府权威。
- 人民代表大会制度: 人大的性质和职权、人大代表的职责。
- 政党制度: 中国共产党的性质、宗旨、执政理念(以人民为中心)、领导地位、多党合作和政治协商制度。
- 民族区域自治制度与宗教政策。
- 典型题型:
- 主体行为分析题: 分析“政府为什么要这样做?”(必要性、重要性)或“政府应该如何做?”(措施)。
- 关系辨析题: 如“党的领导与依法治国的关系”、“政府与市场的关系”。
- 评析题: 对社会上的某些政治言论或现象进行评析,判断其正误并说明理由。
《文化生活》
- 高频考点:
- 文化的作用: 文化对社会、对个人的影响(精神力量、塑造人生)。
- 文化传承与创新: 继承传统,推陈出新;面向世界,博采众长;文化创新的途径和意义。
- 中华文化与民族精神: 中华文化的特征(源远流长、博大精深)、弘扬和培育民族精神(核心是爱国主义)。
- 文化自信与文化发展: 建设社会主义文化强国、社会主义核心价值观、精神文明建设。
- 典型题型:
- 意义/作用分析题: 分析某个文化活动(如“诗词大会”)或文化现象的意义。
- 措施类分析题: 如何推动文化创新、增强文化自信。
- 辨析题: 如“传统文化是包袱还是财富?”、“外来文化是洪水猛兽还是有益补充?”。
《生活与哲学》
- 高频考点:
- 唯物论: 物质与意识的关系、规律的客观性与主观能动性。
- 认识论: 实践是认识的基础、真理的客观性与具体性、认识过程的反复性与无限性。
- 唯物辩证法(重中之重):
- 联系观: 联系的普遍性、客观性、多样性。
- 发展观: 发展的普遍性、发展的趋势(前进性与曲折性统一)、发展的状态(量变与质变)。
- 矛盾观: 矛盾的同一性与斗争性、矛盾的普遍性与特殊性、主要矛盾与次要矛盾、矛盾的主要方面与次要方面(两点论与重点论统一)。
- 创新观: 辩证的否定观、创新的社会作用。
- 历史唯物主义: 社会存在与社会意识、价值观的导向作用、人民群众是历史的创造者。
- 典型题型:
- 原理方法论应用题: 给出一段材料,要求学生运用所学的哲学原理(如“用矛盾的观点分析……”)进行分析。
- 材料蕴含哲理题: 分析名言警句、科技成就、政策方针等背后所蕴含的哲学道理。
- 评析题: 对某种观点进行哲学层面的评析,体现思辨性。
典型例题(模拟还原)
【开放性试题示例 - 文化生活/哲学模块】

材料: “故宫博物院”通过一系列创新举措,一改往日严肃、高冷的“老古董”形象,变得“萌”了起来,它推出的“故宫文创”产品,如“朕知道了”胶带、朝珠耳机等,深受年轻人喜爱;与腾讯游戏合作推出《故宫:小小梦》等游戏;在抖音等平台开设官方账号,用轻松幽默的方式讲述文物背后的故事,吸引了数千万粉丝,故宫的成功,让传统文化“活”了起来,走进了寻常百姓家。
问题: 结合材料,运用《文化生活》或《生活与哲学》的知识,分析故宫博物院成功“出圈”的原因。
【参考答案思路】
(若从《文化生活》角度回答)
- 立足社会实践,推动文化创新。 故宫没有固步自封,而是深入挖掘当代年轻人的需求,将传统文化元素与现代科技、流行文化相结合,推出了文创产品、游戏等,体现了社会实践是文化创新的源泉和动力。
- 继承传统,推陈出新。 故宫在保留文物历史底蕴和文化内涵的基础上,对其形式和表达方式进行创新,使传统文化更符合时代特点和年轻人的审美,赋予了传统文化新的生命力。
- 面向世界,博采众长。 故宫利用互联网、新媒体平台(如抖音)等现代传播手段,扩大了文化的传播力和影响力,让传统文化以更开放、更现代的方式走向大众。
- 发挥大众传媒的作用。 大众传媒能够最大程度地超越时空的局限,汇集来自各地的信息,显示出文化传递、沟通、共享的强大功能,是文化传播的主要手段。
(若从《生活与哲学》角度回答 - 以唯物辩证法为例)
- 坚持矛盾普遍性与特殊性、共性与个性的统一。 故宫在尊重文物共性的基础上,深入挖掘每个文物的独特故事和个性魅力,打造出独具特色的文创产品,做到了具体问题具体分析。
- 坚持用发展的眼光看问题。 故宫认识到传统文化需要与时俱进,主动适应时代发展和市场变化,通过创新实现自身的发展,体现了发展的观点。
- 坚持辩证的否定观。 故宫对传统文化既不是全盘肯定,也不是全盘否定,而是“扬弃”,既保留了其核心价值,又抛弃了过时的形式,实现了文化的发展。
- 坚持创新意识。 故宫敢于突破传统思维定式,在内容、形式、传播方式上进行创新,推动了文化的繁荣发展。
对2025届及后续考生的备考启示
- 回归教材,夯实基础是根本。 无论题目如何新颖,其考查的知识点都源于教材,必须对课本上的基本概念、原理、观点烂熟于心。
- 关注时事,拓展视野是关键。 养成每天看新闻、读时评的习惯,将重大时事与课本知识建立联系,学会用理论分析现实。
- 强化训练,提升能力是核心。 通过高质量的模拟题进行限时训练,特别是要注重审题能力、信息提取能力、逻辑思维能力和规范表达能力的培养。
- 构建体系,形成网络是方法。 将零散的知识点串联成线、织成网,形成完整的知识体系,将“政府”这个主体在四个模块中的相关知识整合起来。
- 规范答题,术语准确是保障。 答题时要使用政治学科的专业术语,做到条理清晰、分点作答、卷面整洁。
2025届百校联考政治是一场非常成功的高考“风向标”式模拟,它精准地预判了当年高考的命题趋势,对高三学生起到了极佳的复习指导和查漏补缺的作用,即使放到今天,其命题思想和考查方式依然对高中生学习政治具有重要的参考价值。
标签: 2025百校联考政治重点预测 2025百校联考政治考点梳理 2025百校联考政治备考指南