2025清华美院艺考考什么?

99ANYc3cd6 艺考资讯 2

以下是关于2025年清华美院艺考的详细梳理:

2025清华美院艺考考什么?-第1张图片-泰美艺术培训
(图片来源网络,侵删)

时代背景:艺考改革元年

2025年被称为“艺考改革元年”,教育部出台了多项新政策,核心是提高文化课成绩要求,强化文化素养在艺术人才选拔中的地位,这对所有艺术考生,尤其是顶尖学府的考生,提出了更高的综合要求。

2025年清华美院艺考核心信息

报考人数

2025年,清华美院报考人数再创新高,总报考人数达到约1.7万人次,比2025年增长了约20%,设计学类报考人数约1.4万,美术学类报考人数约3000,竞争异常激烈,录取率极低,名副其实的“千军万马过独木桥”。

招生专业与计划

2025年,清华美院的招生专业分为两大类:

  • 设计学类:含视觉传达设计、环境设计、产品设计、服装与服饰设计、陶瓷艺术设计、动画、工艺美术、数字媒体艺术8个专业方向。计划招生170人
  • 美术学类:含绘画、雕塑、中国画3个专业方向。计划招生55人

重要变化:从2025年开始,清华美院取消了“艺术设计”和“美术学”两个一级学科的招生,而是细分到具体专业方向,录取后直接进入专业学习,不再进行大二时的专业选择,这使得考生在报考时就需要明确自己的兴趣方向。

2025清华美院艺考考什么?-第2张图片-泰美艺术培训
(图片来源网络,侵删)

考试科目与内容

这是2025年艺考最核心的部分,考试内容发生了重大变革,更加强调“基础”“创意”的结合,而非单纯的绘画技巧。

(一)设计学类

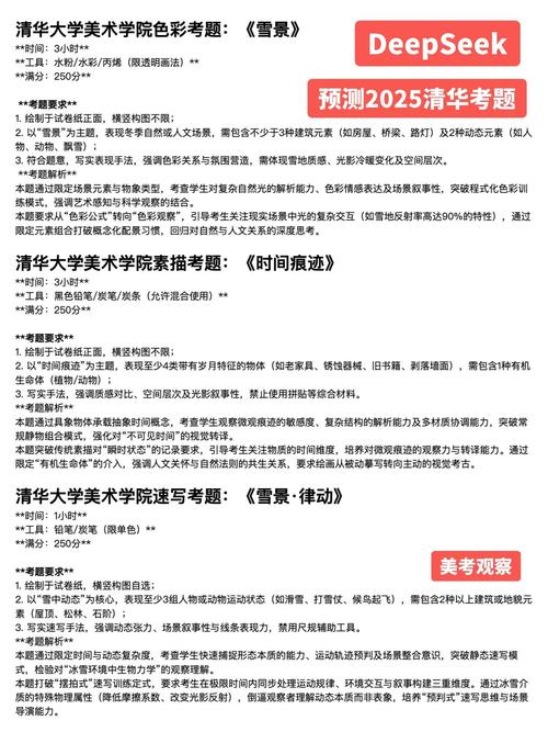
  1. 色彩

    • 形式:静物写生。
    • 提供一组静物(如水果、蔬菜、花卉、器皿等),要求考生在规定时间内(3小时)完成一幅色彩静物画。
    • 考察重点:对色彩的感受能力、色彩关系的把握、构图能力以及用色彩塑造形体和空间的能力,这是对传统造型基础的考察。
  2. 素描

    • 形式:人物写生。
    • 提供真人模特(通常是半身像),要求考生在规定时间内(3小时)完成一幅素描。
    • 考察重点:对人物结构、比例、动态、光影的准确理解和表现能力,同样是基础的造型功底考察。
  3. 速写

    • 形式:命题创作。
    • 给出一个主题,人与自然”、“和谐”等,要求考生根据主题进行多个人物组合的场景创作。
    • 考察重点这是2025年改革的重点! 它不再是单纯的人物动态默写,而是考察学生的创意构思、叙事能力、构图能力和快速表达能力,考生需要围绕主题,组织人物关系,构建一个有故事性的画面,这标志着考试从“画什么”向“怎么想、怎么表达”的转变。
  4. 设计基础

    • 形式:笔试,3小时。
    • 这是设计学类考试的核心和灵魂,2025年的题目是:

      “幸福指数”

    • 考察重点
      • 概念理解:考生需要理解“幸福指数”这个抽象概念,并将其转化为可视的设计语言。
      • 创意思维:如何用图形、色彩、版式来表现“幸福”?是高是低?是个人还是群体?需要独特的切入点。
      • 设计能力:考察考生作为设计师的基本素养,包括信息提炼、图形创意、版式设计、色彩搭配等综合能力。
      • 逻辑表达:设计方案需要有清晰的逻辑和视觉层次,能让观者理解其含义。

(二)美术学类

美术学类的考试相对传统,更侧重于造型艺术的深度。

  1. 素描

    • 形式:人物半身像写生,3小时。
    • 与设计学类素描类似,但要求更高,更注重细节刻画和精神气质的把握。
  2. 色彩

    • 形式:静物写生,3小时。
    • 与设计学类色彩类似,但更强调色彩的情感表现和艺术格调。
  3. 速写

    • 形式:命题创作,3小时。
    • 同样是命题创作,我的理想”,要求考生创作一幅有主题、有人物关系、有场景的完整画面。
  4. 美术与设计分析

    • 形式:笔试,3小时。
    • 提供几幅中外美术史上的经典作品(如绘画、雕塑等),要求考生选择其中一幅进行深入分析。
    • 考察重点:考察学生的艺术史论知识、审美判断能力、文字表达能力和逻辑分析能力,这体现了对美术学学生理论素养的重视。

文化课要求

2025年,清华美院的文化课要求显著提高,完全体现了改革精神。

  • 录取分数线:考生文化课成绩需达到所在省份本科一批线(重点线)的75%
  • 综合分计算:专业成绩与文化课成绩按一定比例相加形成综合分。
    • 设计学类:综合分 = 专业课总分 ÷ 专业满分 × 100 + 文化课成绩 ÷ 文化课满分 × 100
    • 美术学类:综合分 = 专业课总分 ÷ 专业满分 × 100 + 文化课成绩 ÷ 文化课满分 × 100
  • 专业过线:考生必须先通过专业课校考,然后按综合分从高到低录取。

这个计算方式意味着,文化课成绩每提高1分,在综合分中的贡献等同于专业课提高1分,顶尖选手之间的竞争,最终往往取决于文化课的微小差距。

2025年艺考的特点与趋势总结

  1. 文化课地位空前提升:75%的本科线要求,让“艺考是文化课不好学生的捷径”这一观念彻底被打破,考生必须是“文专兼优”的复合型人才。
  2. 从“技术”到“思维”的转变:特别是设计学类的“设计基础”和“速写”科目,不再考察单纯的绘画技巧,而是将创意、逻辑、叙事能力放在首位,这引导考生从“画匠”向“设计师”和“艺术家”的思维模式转变。
  3. 强调综合素养:无论是设计基础的命题,还是美术学类的作品分析,都要求考生具备广阔的知识面、独立思考能力和人文关怀,死记硬背和套路化的应试方式越来越难取得高分。
  4. 竞争白热化:报考人数的激增和招生计划的稳定,使得录取率持续走低,对考生的专业实力和文化底蕴都提出了极限要求。

对后续艺考的影响

2025年的清华美院艺考模式,成为了此后几年乃至当下艺考改革的“风向标”,它确立了“文化课+专业课”并重的录取原则,以及考察创意思维和综合素养的考试方向,后来的各大美院和开设艺术专业的综合性大学,在艺考改革中都或多或少借鉴了清华美院的这一思路。

2025年的清华美院艺考,是一场深刻变革的开端,它标志着中国艺术人才选拔标准从“重技轻道”向“技道并重”的全面转型。 对于想要报考顶尖艺术院校的考生来说,这既是挑战,也是机遇,促使他们成为真正有思想、有文化、有创造力的未来艺术家和设计师。

标签: 2025清华美院艺考科目 清华美院2025艺考内容解析 清华美院2025艺考考试范围

上一篇2025安师大艺考何时开始报名?

下一篇当前分类已是最新一篇

抱歉,评论功能暂时关闭!