这是一个非常好的问题,很多有舞蹈特长的同学都对音乐教育专业感兴趣。

简单直接的回答是:通常情况下,音乐教育专业的主要招生对象是器乐或声乐方向的学生,不直接招收舞蹈生。
这并不意味着舞蹈生与音乐教育专业完全无缘,具体情况需要分几个层面来看:
标准招生路径:通常不招
-
专业核心不同:音乐教育专业的核心课程围绕“音乐”展开,主要包括:
- 主修乐器(如钢琴、声乐、小提琴等)
- 乐理、视唱练耳(音乐理论基础)
- 和声、曲式与作品分析(作曲理论)
- 中外音乐史
- 合唱指挥、音乐教学法(教育相关课程)
- 教育学、心理学(师范类课程)
-
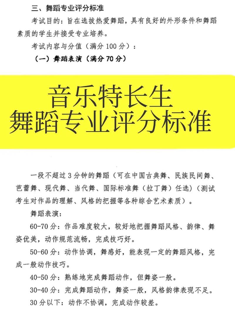
考试要求不同:音乐教育专业的艺考通常要求考生参加省或学校组织的音乐类专业统考/联考,考试内容一般为:
(图片来源网络,侵删)- 主项(声乐或器乐演奏)
- 副项(通常是另一个声乐或器乐项目,或舞蹈/视唱练耳)
- 乐理、视唱练耳
- 音乐常识
从考试要求和培养目标来看,舞蹈专业的考生(通常参加舞蹈类艺考)在乐理、视唱练耳等方面没有系统学习过,很难达到音乐专业的入学标准。
舞蹈生的“曲线救国”路径:完全有可能!
虽然不能直接以“舞蹈生”身份报考,但舞蹈生可以利用自己的优势,通过以下方式进入音乐教育领域:
以“器乐”或“声乐”专业考入,舞蹈作为加分项
这是最常见也是最可行的方式,很多舞蹈生从小也学习过钢琴等乐器,或者声乐条件不错。
-
策略:
(图片来源网络,侵删)- 选择主修乐器:选择自己最擅长或最有潜力的乐器(如钢琴、古筝等)作为艺考主项进行突击训练。
- 利用舞蹈优势:在报考音乐教育专业时,可以将“舞蹈”作为你的副项或特长来展示,这能让你在众多考生中脱颖而出。
- 展现综合能力:在面试环节,可以主动提及自己的舞蹈背景,并阐述它如何帮助你理解音乐(如节奏感、肢体表现力、对作品情感的理解等),这会让你显得更有优势。
-
优势:
- 节奏感超群:多年的舞蹈训练让你对节奏、节拍有天生的敏感度,这对于学习视唱练耳和指挥非常有帮助。
- 舞台表现力强:你知道如何运用肢体语言来表达情感,这对于未来成为一名有感染力的音乐老师至关重要。
- 综合素质高:音乐教育专业培养的是“一专多能”的老师,舞蹈能力是你区别于其他纯器乐/声乐考生的独特标签。
报考“舞蹈表演”或“舞蹈编导”专业
如果你对舞蹈的热爱远大于音乐,可以考虑报考舞蹈类专业,毕业后,你仍然有多种方式与音乐教育结合:
- 成为舞蹈教师:在中小学、少年宫、培训机构教授舞蹈课。
- 成为复合型艺术人才:在音乐教育机构或学校里,既教音乐也教舞蹈,或者负责学校的文艺汇演、合唱伴舞等工作。
- 继续深造:未来可以考研,转向舞蹈教育、艺术教育管理等方向。
辅修或选修舞蹈
如果你成功进入了音乐教育专业(无论是通过哪种方式),大学期间通常可以辅修或选修舞蹈课程,系统学习舞蹈理论和技巧,进一步提升自己的综合艺术素养。
特殊情况:音乐与舞蹈结合的专业
极少数高校可能会开设一些交叉学科,
- 艺术教育(音乐舞蹈方向)
- 舞蹈编导(音乐剧方向)
这类专业明确要求考生具备音乐和舞蹈的双重能力,如果你对这类专业感兴趣,需要密切关注目标院校的招生简章,看是否有此类专业以及其具体的报考要求。
总结与建议
| 你的目标 | 建议路径 | 关键点 |
|---|---|---|
| 想读音乐教育专业 | 以器乐/声乐为主项,舞蹈为副项/特长报考 | 立即确定并主攻一门乐器/声乐,同时准备舞蹈展示,在面试中突出舞蹈对音乐学习的帮助。 |
| 想从事舞蹈相关工作 | 报考舞蹈表演/编导等专业 | 走舞蹈艺考路线,专注于提升舞蹈专业技能,音乐素养可以作为你的加分项。 |
| 想成为综合艺术老师 | 路径一或路径二均可 | 大学期间,主动学习另一个领域的知识,成为“音乐+舞蹈”的复合型人才。 |
| 对两者都有浓厚兴趣 | 关注“艺术教育”等交叉专业 | 仔细研究目标院校的招生简章,看是否有专门为你设计的专业方向。 |
给你的最终建议:
- 明确首要目标:你最想成为一名音乐老师还是舞蹈老师?这决定了你的主攻方向。
- 评估自身条件:你的器乐/声乐水平是否足够支撑你通过音乐专业的艺考?如果可以,这是进入音乐教育专业的最佳途径。
- 主动联系院校:直接打电话或发邮件给你心仪院校的招生办或音乐系,咨询他们是否接受有舞蹈特长的考生报考音乐教育专业,以及具体的录取标准,这是最准确的信息来源。
舞蹈是你的宝贵财富,它不仅不会成为你学习音乐的障碍,反而可能成为你未来职业发展中的独特优势,祝你成功!
标签: 音乐教育专业招舞蹈特长生 音乐教育专业舞蹈生报考条件 音乐教育专业收舞蹈生吗