福建省级艺术类专业统一考试(省级统考/联考)
省级统考是所有艺考生必须参加的基础性考试,合格证是参加校考的“入场券”,2025年福建省的省级统考时间安排如下:

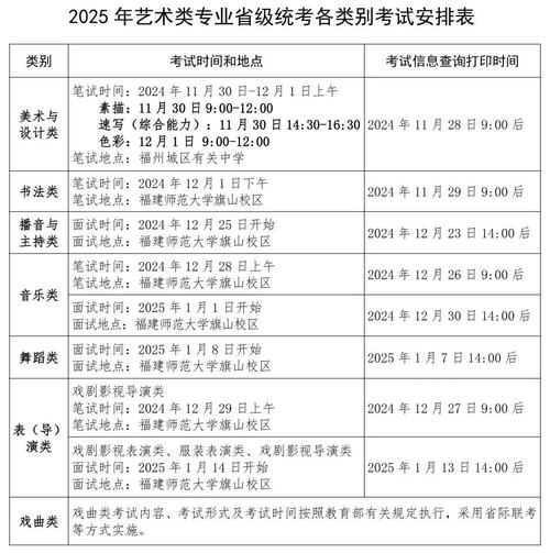
(图片来源网络,侵删)
美术类
- 考试科目: 素描、速写、色彩。
- 考试时间:
- 素描: 2025年1月6日(星期六)上午 9:00 - 12:00
- 速写: 2025年1月6日(星期六)下午 14:30 - 15:00
- 色彩: 2025年1月6日(星期六)下午 15:30 - 18:00
- 考点: 设在福州、厦门、漳州、泉州、三明、莆田、南平、龙岩、宁德等9个设区市指定的考点,泉州市的考生一般在泉州市内的考点参加考试。
音乐类
- 考试科目: 主项(声乐或器乐)、副项(声乐或器乐)、视唱、练耳、乐理。
- 考试时间:
- 笔试(乐理、练耳、视唱): 2025年1月6日(星期六)上午 9:00 - 11:30
- 面试(主项、副项): 2025年1月7日(星期日)至1月13日(星期六)(具体面试时间由系统随机分配,考生需在规定时间内打印准考证查看)。
- 考点: 设在福建师范大学音乐学院。
舞蹈类
- 考试科目: 基本功、舞蹈表演、即兴表演。
- 考试时间: 2025年1月13日(星期六)至1月19日(星期五)(具体考试时间由系统随机分配)。
- 考点: 设在福建师范大学音乐学院。
播音与主持类
- 考试科目: 自备稿件朗诵、指定稿件播报、新闻评论与即兴主持。
- 考试时间: 2025年1月13日(星期六)至1月19日(星期五)(具体考试时间由系统随机分配)。
- 考点: 设在福建师范大学传播学院。
编导类
- 考试科目: 文艺常识、故事创作、影视作品分析。
- 考试时间: 2025年1月6日(星期六)上午 9:00 - 12:00
- 考点: 设在福建师范大学传播学院。
招生院校组织的专业考试(校考)
校考是由各独立设置的本科艺术院校及参照执行的院校自行组织的专业考试。
时间特点:
- 时间跨度大: 校考时间从2025年1月下旬开始,一直持续到3月底。
- 院校自定: 每所院校的校考时间都不同,由学校自行公布。
- 需提前报名: 考生必须先获得省级统考合格证(部分省份要求统考过本科线),然后在规定时间内前往目标院校的报名网站或现场进行报名和缴费。
部分2025年热门院校校考时间参考(仅为示例,具体以学校当年招生简章为准):
- 中央美术学院: 2025年2月下旬至3月初。
- 中国传媒大学: 2025年2月下旬至3月上旬。
- 北京电影学院: 2025年2月下旬至3月中旬。
- 上海戏剧学院: 2025年2月底至3月初。
- 浙江传媒学院: 2025年2月下旬至3月初。
重要提示: 想参加校考的同学,必须在考前仔细阅读目标院校发布的《2025年艺术类专业招生简章》,上面会明确写明报名方式、时间、地点、考试科目和具体要求。
总结与建议
| 考试类型 | 主要时间 | 关键信息 |
|---|---|---|
| 省级统考 | 2025年1月6日 - 1月19日 | 这是所有艺考生的第一关,时间固定,由福建省教育考试院统一组织,泉州考生需在本地或指定地点参加。 |
| 校考 | 2025年1月下旬 - 3月底 | 时间由各招生院校自行决定,考生需根据自己想报考的学校,单独查询其招生简章并按时报名。 |
给2025年泉州艺考生的建议:
- 关注官方渠道: 最权威的信息来源是福建省教育考试院官网和泉州市教育局的官方通知。
- 提前规划: 省级统考结束后,要立刻着手准备校考,合理规划行程和报考院校,避免时间冲突。
- 仔细研读简章: 无论是统考还是校考,招生简章都是最重要的“说明书”,务必逐字逐句看清楚。

(图片来源网络,侵删)
标签: 2025泉州艺考报名时间 2025泉州艺考考试时间安排 2025泉州艺考报名入口
版权声明:除非特别标注,否则均为本站原创文章,转载时请以链接形式注明文章出处。