这次考试通常被认为是高三一轮复习过程中的第一次大型、正式的综合性模拟考试,其目的在于:

(图片来源网络,侵删)
- 检验一轮复习效果:检查学生对高中三年政治(经济生活、政治生活、文化生活、生活与哲学)基础知识的掌握程度。
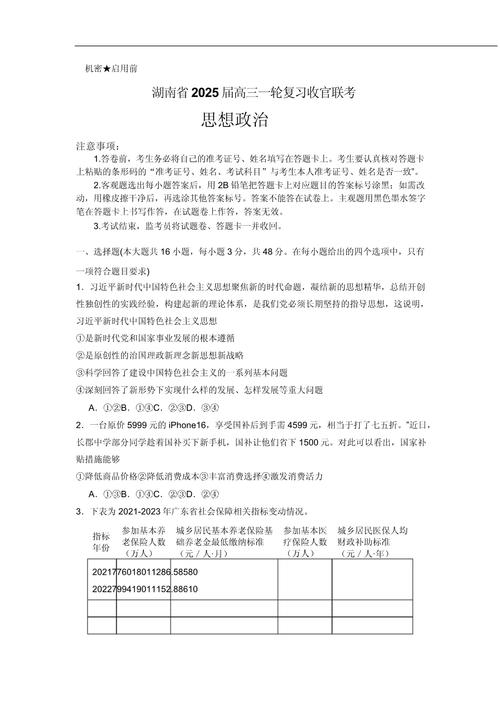
- 模拟高考模式:让学生熟悉高考的题型、题量、难度和时间分配。
- 发现问题,查漏补缺:通过考试暴露学生在知识体系、解题方法、应试心态等方面存在的问题,为后续复习指明方向。
试卷整体特点分析(2025年十月联考)
结合2025年的高考政治大纲和当年的时事热点,这次十月联考的政治试卷通常具有以下特点:
-
紧扣考纲,立足基础严格依据当年的《考试说明》,覆盖了所有核心考点,选择题侧重于对基本概念、原理和关系的辨析,非选择题则强调对基础知识的理解和运用能力,会考查“价格变动的影响”、“政府的职能”、“文化的继承与发展”、“矛盾的特殊性”等最基础的知识点。
-
凸显能力立意:与单纯的知识记忆不同,试卷更强调对学生能力的考查,特别是:
- 获取和解读信息的能力:无论是图表、文字材料,还是引文,都需要学生快速、准确地提取有效信息。
- 调动和运用知识的能力:要求学生能够将材料中的具体情境与教材中的相应知识点建立联系,做到“材料+知识”的有机结合。
- 描述和阐释事物的能力:在非选择题中,要求学生能够用规范的学科语言,清晰、有条理地阐述观点。
- 论证和探究问题的能力:在开放性或探究性试题中,要求学生能够提出自己的观点并进行论证。
-
关注时事热点,理论联系实际:这是政治学科永恒的主题,2025年的十月联考,必然会紧密联系2025年下半年至2025年上半年的重大时事,当年的热点可能包括:
(图片来源网络,侵删)- 经济领域:供给侧结构性改革(“三去一降一补”)、人民币“入篮”(SDR)、中国制造2025、互联网+、共享经济(如共享单车雏形)等。
- 政治领域:纪念抗战胜利70周年、推进“一带一路”建设、深化党和国家机构改革、全面从严治党等。
- 文化领域:屠呦呦获诺贝尔奖、故宫文创的兴起、传统文化热的延续等。
- 科技领域:航天事业(如天宫二号、神舟十一号发射前夜)、量子通信等。
-
题型稳定,结构清晰:试卷结构基本模仿高考,分为两部分:
- 选择题(共48分):通常为12道,每题4分,覆盖四个必修模块。
- 非选择题(共52分):通常为3-4道大题,每个大题下设2-3个小问,总分值52分,大题的设置通常会融合多个模块的知识,体现学科内综合。
各模块典型考点与题型预测
虽然无法提供原卷,但我们可以根据2025年的高考趋势和十月联考的性质,预测各模块可能出现的考点和题型。
《经济生活》
- 高频考点:
- 价格与消费:影响价格的因素(价值、供求)、价格变动对生产和生活的影响、消费心理与消费观、树立正确的消费观。
- 生产与经营:公司的类型、公司的经营与发展(提高自主创新能力、诚信经营等)、就业问题、维护劳动者权益。
- 收入与分配:按劳分配为主体、多种分配方式并存;效率与公平的关系;财政的作用(促进社会公平、促进资源合理配置、促进经济平稳运行);税收的作用。
- 社会主义市场经济:市场配置资源的优点与弊端(市场失灵)、宏观调控的目标与手段(财政政策、货币政策)、新发展理念(创新、协调、绿色、开放、共享)、经济全球化与对外开放。
- 可能出现的题型:
- 选择题:可能会结合一个具体行业(如钢铁、煤炭)的“去产能”案例,考查宏观调控的手段或企业经营的知识,或者以图表题形式,展示CPI、PPI的变化,考查影响价格的因素。
- 非选择题:极有可能以“供给侧结构性改革”为核心背景材料,综合考查企业的经营、政府的宏观调控、财政和货币政策的作用等多个知识点,也可能以“双十一”购物节为切入点,考查消费、市场秩序、企业诚信经营等内容。
《政治生活》
- 高频考点:
- 公民:公民的政治权利与义务、参与政治生活的途径和方式(民主选举、民主决策、民主管理、民主监督)。
- 政府:政府的性质、宗旨、工作原则(为人民服务)、政府的职能(四个基本职能)、依法行政、政府权力的监督与制约、政务公开。
- 人民代表大会制度:人大的性质和职权、人大代表的权利与义务、人民代表大会制度的组织和活动原则(民主集中制)。
- 政党与民族区域自治:中国共产党的性质、宗旨、执政理念(以人为本,执政为民)、多党合作和政治协商制度、民族区域自治制度。
- 国际社会:主权国家的权利与义务、联合国的宗旨和原则、我国独立自主的和平外交政策、和平与发展是时代主题。
- 可能出现的题型:
- 选择题:可能会考查政府依法行政的具体表现,或者人民代表大会与其他国家机关的关系,也可能结合“一带一路”倡议,考查我国的外交政策。
- 非选择题:大概率会考查政府的相关知识,以某地政府推行“最多跑一次”改革为背景,考查政府的职能、宗旨、工作原则以及依法行政,也可能结合网络问政、听证会等,考查公民如何有序参与政治生活,以及政府如何科学民主决策。
《文化生活》
- 高频考点:
- 文化的作用:文化与社会、文化与政治经济、文化对人影响的特点(潜移默化、深远持久)、优秀文化塑造人生。
- 文化的传承与创新:传统文化的继承(传统建筑的继承、传统习俗的继承等)、影响文化发展的因素(科学技术、思想运动)、文化创新的源泉和作用、对待传统文化的正确态度(取其精华,去其糟粕)。
- 中华文化与民族精神:中华文化的包容性、中华民族精神的基本内涵(以爱国主义为核心)、弘扬和培育民族精神的途径。
- 发展中国特色社会主义文化:坚持马克思主义的指导地位、建设社会主义核心价值体系、文化自信、推动社会主义文化繁荣兴盛。
- 可能出现的题型:
- 选择题:可能会以某项非物质文化遗产(如京剧、书法)为背景,考查文化继承与创新的关系,或者以屠呦呦的例子,考查文化创新与社会实践的关系。
- 非选择题:非常有可能结合“弘扬中华优秀传统文化”这一热点,考查传统文化的特点、作用以及如何正确对待和传承传统文化,并可能上升到文化自信和民族精神的高度。
《生活与哲学》
- 高频考点:
- 唯物论:物质与意识的辩证关系(物质决定意识,意识对物质具有能动作用)、规律的客观性与普遍性、尊重客观规律与发挥主观能动性的统一。
- 认识论:实践是认识的基础(实践是认识的来源、动力、检验标准和目的)、真理的客观性、具体性和条件性、认识过程的反复性和无限性。
- 辩证法:联系的普遍性、客观性、多样性;用联系的观点看问题;矛盾的对立统一(矛盾是事物发展的源泉和动力);矛盾的普遍性与特殊性;主要矛盾和次要矛盾、矛盾的主要方面和次要方面;坚持两点论和重点论的统一;辩证的否定观(扬弃)。
- 历史唯物主义:社会存在与社会意识的辩证关系、价值观的导向作用、价值判断与价值选择的标准(坚持真理,遵循社会发展的客观规律,站在最广大人民的立场上)、人生的真正价值在于创造价值。
- 可能出现的题型:
- 选择题:几乎每个知识点都可能出题,考查“供给侧改革”体现的哲学原理(矛盾的特殊性、具体问题具体分析),或者考查“航天精神”体现的认识论原理(实践是认识的动力)。
- 非选择题:哲学题往往是试卷的“重头戏”,综合性最强,通常会给出一段关于科技创新、社会改革或人生感悟的材料,要求学生运用唯物论、认识论或辩证法的知识进行分析,以“创新驱动发展”为题,综合考查实践与认识的关系、矛盾的普遍性与特殊性、创新的社会作用等。
给2025届考生的复习建议
这次十月联考的“战绩”对高三学生至关重要,针对这次考试和后续复习,提出以下建议:
- 回归教材,夯实基础:对于失分点,尤其是选择题中的错误,一定要回归教材,把相关的概念、原理、表述重新看一遍,确保基础知识无漏洞。
- 构建体系,融会贯通:不能让知识点孤立存在,要尝试用思维导图等方式,将每个模块的知识点串联起来,形成知识网络,要加强模块间的综合训练,学会用《经济生活》的知识分析《政治生活》的现象。
- 关注热点,学以致用:每天花一点时间浏览新闻,特别是《新闻联播》、人民日报、新华社等官方媒体的报道,尝试用所学政治知识去分析这些热点事件,思考“如果出题,会从哪个角度考,我该如何回答”。
- 规范答题,注重术语:非选择题的失分,很多时候不是因为不会,而是因为答得不规范,要学会使用学科术语,分点作答,做到“原理+材料分析+的完整逻辑链条。
- 调整心态,查漏补缺:考得好,总结经验,继续保持;考得不好,不要气馁,这正是“十月联考”的价值所在——发现问题比解决问题更重要,认真分析试卷,把每一个错误都当成一次进步的机会。
2025届的十月联考政治是一次承上启下的关键考试,它不仅是对过去学习成果的检验,更是为接下来的冲刺复习指明了方向,希望以上的分析和建议能对你有所帮助!

(图片来源网络,侵删)
版权声明:除非特别标注,否则均为本站原创文章,转载时请以链接形式注明文章出处。