报名资格与条件
根据浙江省教育考试院的规定,报考美术与设计类专业省统考(即美术联考)的考生,必须同时满足以下条件:

-
遵守中华人民共和国宪法和法律。
-
高级中等教育学校毕业或具有同等学力。
-
身体状况符合相关要求。
-
**最关键的一点:已参加浙江省普通高校招生考试(高考)报名,并取得“艺术报考”资格。
(图片来源网络,侵删)- 解读: 这意味着您必须先完成高考报名,并在报名时选择了“艺术类”这个科类,只有在高考报名成功后,您才有资格参加后续的美术联考报名,两者是先后关系,缺一不可。
报名时间
美术联考报名通常与高考报名同步进行。
- 大致时间: 一般在 每年的11月上旬。
- 具体时间: 每年的具体时间会由浙江省教育考试院官方公布,请务必以官方发布的通知为准,2025年的报名时间是 2025年11月1日9:00至11月6日17:00。
重要提醒: 时间非常紧张,一旦错过,将无法补报,会影响整个艺考进程,请密切关注 浙江省教育考试院官网 和您所在学校的通知。
报名方式与流程
浙江省的美术联考报名采用 网上报名、网上缴费 的方式,流程非常清晰。
流程概览:高考报名 → 美术联考报名 → 网上缴费 → 现场确认

第一步:高考报名(获取资格)
这是所有艺考报名的前提,通常在10月底进行。
- 地点: 在您报名的 高考报名点(通常是您的就读高中或当地招生考试机构)完成。
- 填报个人信息、选择报考科类(务必选择 “艺术类”)、采集照片、签订《诚信承诺书》等。
- 关键: 完成这一步后,您会获得一个高考报名号,这是后续所有操作的基础。
第二步:美术与设计类专业省统考报名
这一步在高考报名系统中完成。
- 时间: 与高考报名时间同步或在高考报名后紧接着进行。
- 入口: 登录 浙江省教育考试院官网 (http://www.zjzs.net) 的“普通高校招生考试报名系统”。
- 操作:
- 使用您的高考报名号和密码登录系统。
- 在报名系统中找到“艺术类”相关的报名选项。
- 选择 “美术与设计类” 作为您的专业考试类别。
- 填写或核对个人信息,确保无误。
第三步:网上缴费
- 时间: 完成报名信息填报后,系统会提示缴费,截止时间通常在报名截止后的1-2天内。
- 费用: 美术与设计类专业省统考的报名费标准由省物价局核定,一般为每人次180元左右(具体金额以当年官方公布为准)。
- 方式: 登录报名系统,通过支付宝或银联卡在线支付,缴费成功才算报名完成。
第四步:现场确认(信息核对与资格审核)
- 时间: 通常在 12月上旬。
- 地点: 您在高考报名时选择的 报名点(即您的学校或当地招办)。
- 核对信息: 现场工作人员会核对您的身份证、高考报名信息表等,确保信息准确无误。
- 签字确认: 您需要在报名信息表上签字,确认所有信息真实有效,签字后,信息将不能再修改。
- 领取《专业考试准考证》: 现场确认后,您会领到 《浙江省普通高校招生美术与设计类专业省统考准考证》,这张准考证是您参加考试的唯一凭证,请务必妥善保管。
报名地点
- 高考报名和现场确认地点: 您的 就读学校(应届生)或 户籍所在地的县(市、区)教育考试机构(社会考生)。
- 考试地点: 美术联考的考点由浙江省教育考试院统一安排和公布,通常在各大城市的标准化考点进行,您需要在考前仔细查看准考证上的考点信息。
重要注意事项与常见问题
- 官方信息为准: 所有时间、政策、流程,请务必以 “浙江省教育考试院官网” 发布的公告为准,不要轻信非官方渠道的小道消息。
- 信息准确无误: 姓名、身份证号、照片等关键信息一旦确认并签字,将无法更改,请务必在报名和现场确认时反复核对。
- 按时缴费: 只有缴费成功,报名才算完成,逾期未缴费视为自动放弃报考资格。
- 妥善保管准考证: 准考证是参加考试、查询成绩、填报志愿的重要凭证,建议多复印几份备用。
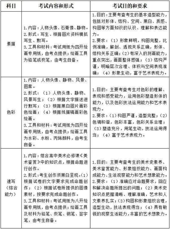
- 提前了解: 浙江省美术联考通常包括 素描、速写、色彩 三个科目,在报名前后,就应该开始系统地进行针对性训练。
- 关注后续安排: 现场确认后,要密切关注考试院官网发布的 考试时间、考场规则、注意事项 等信息。
官方信息渠道
- 浙江省教育考试院官网: http://www.zjzs.net
这是获取所有官方通知、政策解读、报名系统和成绩查询的唯一权威平台。
- 官方微信公众号: 搜索“浙江考试”或“教育之江”,可以第一时间收到推送通知。
您的行动路线是:
10月底 → 参加高考报名,选择“艺术类” → 11月初 → 登录省考试院官网,完成美术联考报名和缴费 → 12月初 → 到报名点进行现场确认,领取准考证 → 准备考试。
祝您报名顺利,在美术联考中取得优异成绩!
标签: 浙江美术联考报名入口 2024浙江美术联考报名时间 浙江美术联考报名条件