【艺考老师揭秘】2025年艺校录取分数线最低舞蹈专业全解析:低分不等于“易考”,这些真相你必须知道! 还在为文化课发愁?想通过舞蹈艺考“低分上大学”?别急!资深艺考老师带你跳出“分数线误区”,找准方向,科学备考!

(引言:抓住用户痛点,引发共鸣)
“老师,我想学舞蹈,听说艺校录取分数线特别低,是不是文化课三四百分就能上本科?” “我家孩子文化课一般,走舞蹈艺考是不是更容易考上好大学?”
每年艺考季,我都会收到无数类似的咨询,很多家长和考生都将“舞蹈艺考”与“低分录取”划上等号,认为这是文化课薄弱学生的“捷径”,但作为一名深耕艺考领域多年的老师,我必须负责任地告诉大家:“艺校录取分数线最低舞蹈”这个关键词背后,隐藏着太多的认知误区和潜在风险,我就以专业视角,为你深度剖析舞蹈艺考的“分数线真相”,助你科学规划,少走弯路!
“最低分数线”的真相:你真的看懂了吗?

我们要明确一个概念:“艺校录取分数线最低舞蹈”中的“最低”,究竟指什么?
-
专业合格线 vs. 录取线:
- 专业合格线: 这是考生参加专业校考后,学校划定的最低专业成绩门槛,过了这条线,你才有资格报考该校的文化课录取,这条线通常不高,是“最低”的体现之一,但仅仅过线是远远不够的。
- 实际录取线: 这是学校在专业合格的基础上,结合文化课成绩,根据招生计划从高到低录取的最终成绩,这才是真正有意义的“分数线”,它往往远高于专业合格线,且每年浮动。
-
“文化课+专业课”的综合分录取模式: 大部分艺术院校采用“文化课成绩×百分比 + 专业课成绩×百分比 = 综合分”的录取方式,这意味着:
- 不存在绝对的“低分”: 即使某个舞蹈专业去年的文化课录取线看起来是“全校最低”,那也是建立在专业成绩足够优秀的前提下,专业成绩顶尖的考生,文化课要求可能会适当放宽;反之,专业成绩中等的考生,文化课则需要更高才能弥补。
- “最低”是动态的: 每年报考人数、考生整体水平、招生计划等因素都会影响录取线,去年的“最低”不代表今年也能“踩线”录取。
-
不同院校、不同专业方向,分数线天差地别:
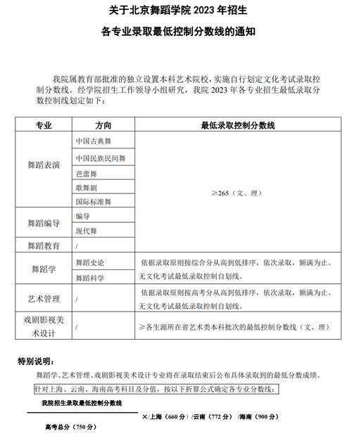
(图片来源网络,侵删)- 顶尖艺术院校(如北京舞蹈学院、中央民族大学舞蹈学院等): 其舞蹈专业录取线不仅不低,反而可能远超普通本科线,对专业和文化课要求都极高。
- 综合类大学艺术学院: 线条相对灵活,部分舞蹈表演、教育专业可能文化课要求稍低,但竞争依然激烈。
- 地方师范类、体育类院校的舞蹈专业: 可能是大家口中“分数线最低”的范畴,但也要具体学校具体分析,且专业能力要求不会降低。
- 舞蹈学(舞蹈理论)、舞蹈编导 vs. 舞蹈表演: 通常情况下,表演类专业对专业功底要求最高,文化课相对可低一些;而舞蹈学、编导等专业对文化课、理解能力要求可能更高。
不要只盯着“最低分数线”这个数字,它具有极大的迷惑性,真正要关注的是目标院校近几年的真实录取综合分、专业分排名、文化课要求占比。
为什么舞蹈艺考会被误解为“低分捷径”?
- 部分院校数据统计的“误导”: 每年确实会有一些舞蹈专业的文化课录取线在所有专业中排名靠后,这被片面解读为“低分”。
- 舞蹈专业的“特殊性”: 舞蹈是一门对身体条件、专业技巧要求极高的艺术形式,需要从小开始培养,投入巨大,这种“专业性壁垒”使得一部分文化课好但专业零基础或基础薄弱的学生望而却步,从而在文化课竞争上显得不那么激烈。
- “低分”的相对性: 对于真正有舞蹈天赋、经过长期专业训练且文化课达到一定基础(通常要求达到艺术类本科控制线)舞蹈艺考确实是通往理想大学的有效途径,但这绝不等于“轻松”。
想冲“分数线最低”的舞蹈专业,这些准备必不可少!
如果你文化课确实处于劣势,但依然希望通过舞蹈艺考实现大学梦想,那么以下几点你必须清醒认识并全力准备:
-
客观评估自身条件,切忌盲目跟风:
- 身体条件: 身高、比例、形象、软开度、肌肉力量等是舞蹈专业的基本门槛,不是所有人都适合学舞蹈,更不适合通过舞蹈艺考。
- 专业兴趣与毅力: 舞蹈训练极其艰苦,需要日复一日的坚持,没有真正的热爱,很难坚持下去,更别说取得好成绩。
- 文化课基础: 即使目标“低分”,文化课也不能完全放弃,艺术类本科文化课控制线逐年提高,通常在300-400分(具体看省份和年份),这是底线。
-
精准定位目标院校,不做“无用功”:
- 深入研究招生简章: 仔细查阅目标院校舞蹈专业的招生计划、考试内容、录取规则(是文过专排、专过文排,还是综合分)、往年录取线等。
- 合理分层报考: 既要冲刺梦想院校,也要稳妥选择保底院校,确保“有学可上”。
- 关注“冷门”但实力尚可的院校: 一些地理位置稍偏、或非舞蹈顶尖强校的舞蹈专业,竞争压力可能相对小一些,但依然要保证专业质量。
-
专业课备考: “勤能补拙”是真理,科学方法更重要!
- 找对老师,系统训练: 专业的事交给专业的人,一位经验丰富的舞蹈老师能帮你少走弯路,快速提升。
- 夯实基本功,不可取巧: 基功是舞蹈的灵魂,软开度、技术技巧、表现力一样都不能少。
- 选择适合自己的剧目/组合: 剧目选择要扬长避短,充分展现自身优势。
- 模拟考试,适应压力: 定期进行模拟考试,锻炼心理素质,熟悉考试流程。
-
文化课备考: “两条腿走路”,千万别偏科!
- 制定合理复习计划: 针对艺术生特点,抓基础、抓重点,放弃难题、怪题。
- 利用好碎片化时间: 专业集训间隙也要抽时间背单词、记公式。
- 寻求专业文化课辅导: 如果基础实在太差,可以考虑针对艺术生的文化课冲刺班。
资深艺考老师忠告:低分背后,是更高的“性价比”要求!
“艺校录取分数线最低舞蹈”并不意味着你可以“躺平”录取,相反,它要求你在专业能力上达到一个相对合格甚至优秀的水平,同时文化课也要尽己所能达到院校要求,这是一种“性价比”的追求——在有限的分数内,找到最适合自己、最能发挥优势的专业和院校。
- 舞蹈艺考不是“避难所”,而是“特长生”的赛道。
- 没有真正的“低分录取”,只有“分数匹配”的合理录取。
- 专业过硬,文化课达标,才是王道!
(总结升华,引导行动)
舞蹈艺考之路,充满挑战,也充满机遇,它不是文化课不好学生的“救命稻草”,而是真正热爱舞蹈、并愿意为之付出艰辛努力的学生实现梦想的舞台,希望这篇文章能帮助你正确看待“艺校录取分数线最低舞蹈”这一说法,擦亮双眼,理性规划。
如果你对舞蹈艺考还有更多疑问,欢迎在评论区留言,或者关注我,后续将分享更多艺考干货、备考技巧、院校解析等内容! 祝每一位怀揣舞蹈梦想的考生,都能凭借自己的努力,踏入理想的大学殿堂!
(SEO优化说明)
- 核心关键词: 艺校录取分数线最低舞蹈 (在标题、副标题、引言、小标题、正文、结语中自然多次出现)
- 长尾关键词: 舞蹈艺考分数线低、舞蹈艺考文化课要求、舞蹈艺考好考吗、艺术类舞蹈本科分数线、舞蹈艺考怎么准备、文化课不好学舞蹈能上大学吗、北京舞蹈学院录取分数线、舞蹈专业录取规则等(在文章中穿插体现)
- 用户需求满足:
- 解答“分数线最低”的疑问和误区。
- 提供真实的艺考信息和备考策略。
- 给出具体的行动建议。
- 提供权威、专业的指导感。
- 内容质量: 原创深度分析,结构清晰,逻辑严谨,语言专业且通俗易懂,具有实用性和可读性。
- 百度搜索引擎友好: 使用清晰的标题层级(H1, H2, H3),段落分明,易于抓取,内容围绕用户搜索意图展开。
希望这篇文章能符合你的要求!
标签: 艺校舞蹈专业录取分数线最低多少 舞蹈艺考最容易考的艺校及分数线 哪些艺校舞蹈录取分数线低过线技巧