音乐教育更看重的是师资力量、校友成就、专业细分方向、地理位置、资源网络和艺术氛围,而不是单一的科研论文或量化指标,没有一个排名是绝对权威的,不同榜单的侧重点不同,结果也会有所差异。

以下我将为您综合整理2025年前后在国际上和在中国国内都广受认可的音乐院校排名和声誉信息。
国际顶尖音乐学院 (2025年前后概况)
2025年,国际上最常被引用和参考的音乐学院排名榜单是 QS World University Rankings by Subject 2025: Art & Design,这个榜单虽然名为“艺术与设计”,但其评估体系涵盖了表演艺术,因此是全球音乐院校排名的重要参考。
QS 2025 世界表演艺术 (音乐) 排名 Top 10
这份排名主要基于学术声誉(40%)、雇主声誉(10%)和师生比(20%)等指标。
-
英国皇家音乐学院
(图片来源网络,侵删)- 国家: 英国
- 简介: 位于伦敦,历史悠久,培养了无数世界级音乐家,在古典音乐表演领域享有至高无上的声誉。
-
美国茱莉亚学院
- 国家: 美国
- 简介: 位于纽约市林肯中心旁,被誉为“音乐界的哈佛”,在古典音乐、爵士乐等领域都是全球顶尖水平,录取率极低。
-
英国皇家音乐学院
- 国家: 英国
- 简介: 与皇家音乐学院不同,这所通常被称为“RAM”的学院位于伦敦市中心,也是世界顶级的音乐学府,与皇家歌剧院等机构联系紧密。
-
美国柯蒂斯音乐学院
- 国家: 美国
- 简介: 位于费城,以其“精英教育”模式著称,学生数量极少,且大多获得全额奖学金,毕业生在顶级交响乐团和歌剧院中占据重要位置。
-
维也纳音乐与表演艺术大学
(图片来源网络,侵删)- 国家: 奥地利
- 简介: 历史最悠久、规模最大的音乐大学之一,孕育了海顿、莫扎特、贝多芬等大师,是古典音乐的神圣殿堂。
-
柏林艺术大学
- 国家: 德国
- 简介: 德国顶尖的艺术院校,其音乐学院部分在欧洲乃至世界都享有盛誉,尤其在古典音乐和现代音乐方面。
-
新英格兰音乐学院
- 国家: 美国
- 简介: 位于美国波士顿,是美国历史最悠久的独立音乐学院之一,与波士顿交响乐团关系密切。
-
曼哈顿音乐学院
- 国家: 美国
- 简介: 同样位于纽约,以其卓越的古典音乐和爵士乐专业闻名,是许多音乐家的梦想之地。
-
巴黎高等音乐舞蹈学院
- 国家: 法国
- 简介: 法国最高级别的音乐学府,代表了法国音乐教育的最高水平,尤其在歌剧和古典器乐方面。
-
苏格兰皇家音乐学院
- 国家: 英国
- 简介: 位于格拉斯哥,是苏格兰的音乐、舞蹈、戏剧、影视教育的中心,综合实力强大。
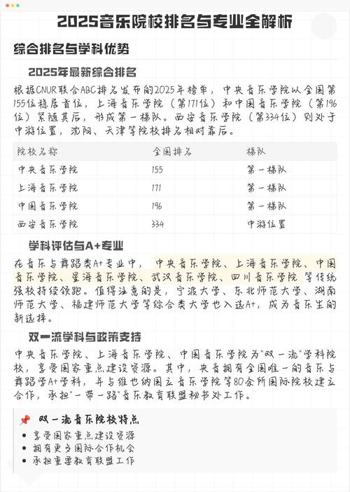
中国顶尖音乐学院 (2025年国内声誉)
虽然没有一个像QS那样每年更新的、官方发布的音乐院校综合排名,但行业内公认的“九大音乐学院”的地位非常稳固,2025年,它们的声誉和实力排序基本如下,这个顺序至今变化不大:
中国顶尖音乐学院梯队 (2025年概况)
第一梯队:
-
中央音乐学院
- 地位: 中国音乐教育的“最高学府”,无可争议的第一,位于北京,拥有最顶级的师资和最全面的专业设置,尤其在作曲、音乐学、指挥、钢琴、管弦乐等领域是全国的标杆。
-
上海音乐学院
- 地位: 与中央音乐学院齐名,并称“央音”和“上音”,位于上海,国际化程度高,在作曲、音乐学、现代音乐、民族音乐学等领域实力超群,地理位置也带来了更多国际交流机会。
第二梯队:
-
中国音乐学院
- 地位: 以研究、传承和发展中国民族音乐为特色的顶尖学府,在民族声乐、民族器乐、中国传统音乐理论等方面独占鳌头。
-
北京师范大学音乐学院 (现为“北京师范大学艺术与传媒学院”音乐系)
- 地位: 这是一个特殊的存在,作为一所顶尖综合性大学的音乐学院,它依托北师大强大的学术平台,在音乐教育、音乐学理论研究方面实力非常雄厚,其学术地位和综合影响力在2025年已稳居前列。
-
武汉音乐学院
- 地位: 华中地区的音乐教育重镇,作曲、音乐理论、录音艺术等专业在全国享有盛誉。
第三梯队:其他著名音乐学院:
- 星海音乐学院 (广州)
- 四川音乐学院 (成都)
- 沈阳音乐学院
- 天津音乐学院
- 西安音乐学院
这些学校在各自的地域和特定专业方向上都有着很强的实力和特色。
总结与建议
-
国际排名仅供参考: QS等国际排名可以帮你了解全球顶尖院校的大致范围,但具体选择时,一定要深入研究其专业方向、教授背景、校友网络和地理位置,想学爵士乐,茱莉亚、伯克利音乐学院(在2025年排名中也位列前茅)是首选;想学歌剧,维也纳音乐学院或英国皇家音乐学院可能更合适。
-
国内院校“双雄”地位稳固: 在2025年,中央音乐学院和上海音乐学院依然是中国音乐学子心目中的“清华北大”,是金字塔的顶端。
-
专业匹配度最重要: 排名只是一个宏观参考,对于音乐生来说,最关键的是找到最适合自己专业发展方向和音乐风格的学校,一位优秀的声乐教授所在的学校,即使综合排名稍低,也可能比排名更高但该专业不强的学校更适合你。
希望这份综合了2025年前后信息的总结对您有帮助!
标签: 2025年全球音乐大学排名 2025年世界音乐学院排名前十 2025年美国音乐大学排名