广东省教育考试院不会提前公布所有考点的具体名单,而是在考前一周左右,通过考生本人的高考报名系统进行公布。

(图片来源网络,侵删)
以下信息是根据2025年当年的官方政策、考生回忆和普遍安排整理而成,旨在帮助您了解当年的考点设置原则和一般情况。
核心原则:按区域和报名人数随机分配
2025年广东美术联考的考点分配遵循一个核心原则:根据考生报名时选择的“报名确认点”所在区域,结合该区域的考生人数,进行随机分配。
这意味着:
- 你不能自己选择考点。 考点是由系统根据你所在的区县统一分配的。
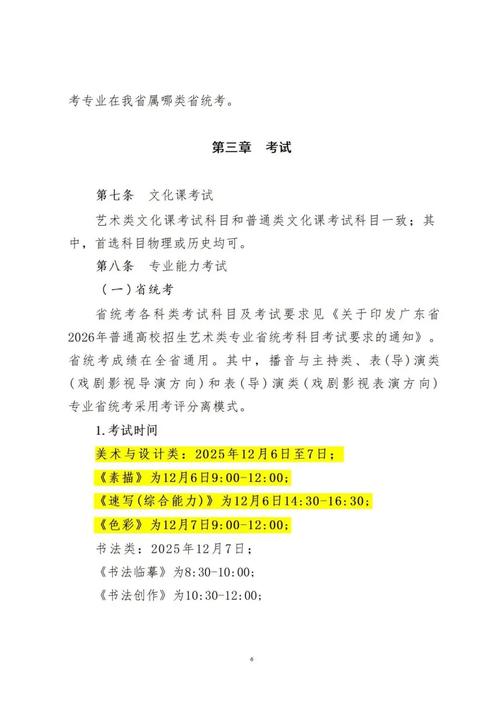
- 考点通常在你的“报名确认点”所在城市或区县内。 如果你在深圳南山区报名确认,你的考点很大概率会在深圳市南山区或邻近的福田区、罗湖区,而不会分配到广州或佛山。
- 分配是随机的。 即使你和同学在同一间学校报名,你们的考点也可能不同。
2025年主要考点城市及部分考点名单(根据考生回忆整理)
2025年,广东省的美术联考考点覆盖了全省21个地级以上市的主要区域,以下是当年部分主要城市设立的部分考点(这并非完整名单,具体考点以考生个人报名系统为准):

(图片来源网络,侵删)
广州市
作为省会和考生大市,广州的考点数量最多,分布最广。
- 考点类型: 主要以中学为主,包括省、市、区属的重点中学和普通中学。
- 部分考点举例(2025年):
- 广东广雅中学
- 执信中学
- 广州市美术中学
- 广州市第十六中学
- 广州市第七中学
- 广州市培正中学
- 广州市第四十七中学
- 广州市第一中学
- 广大附中(大学附属中学)
- ...以及其他众多分布在越秀、天河、海珠、荔湾、白云、黄埔等区的中学。
深圳市
深圳的考生数量也非常多,考点同样密集。
- 考点类型: 同样以中学为主。
- 部分考点举例(2025年):
- 深圳中学
- 深圳实验学校(高中部)
- 深圳市外国语学校
- 深圳市第二高级中学
- 深圳市第三高级中学
- 深圳市美术学校
- 翠园中学
- 红岭中学
- ...以及其他分布在福田、罗湖、南山、宝安、龙岗等区的中学。
佛山市
佛山是美术考生大市,考点设置也非常集中。
- 主要考点区域: 禅城区、南海区、顺德区。
- 部分考点举例(2025年):
- 佛山市第一中学
- 佛山市第三中学
- 佛山市华英学校
- 南海区石门中学
- 南海区桂城中学
- 顺德区第一中学
- 顺德区李兆基中学
珠海市
- 部分考点举例(2025年):
- 珠海市第一中学
- 珠海市实验中学
- 北京师范大学珠海附属中学
东莞市
- 部分考点举例(2025年):
- 东莞市东莞中学
- 东莞市第一中学
- 东莞市高级中学
- 东莞市实验中学
惠州市
- 部分考点举例(2025年):
- 惠州市第一中学
- 惠州市华罗庚中学
- 惠州市第八中学
中山市
- 部分考点举例(2025年):
- 中山市纪念中学
- 中山市第一中学
- 中山市华侨中学
江门市
- 部分考点举例(2025年):
- 江门市第一中学
- 江门市培英中学
- 新会第一中学
湛江市
- 部分考点举例(2025年):
- 湛江市第二中学
- 湛江市第一中学
- 湛江师范学院附属中学
茂名市
- 部分考点举例(2025年):
- 茂名市第一中学
- 茂名市第五中学
如何查询自己的考点(当年的流程)
对于2025年的考生来说,查询考点的官方步骤如下:
- 关注官方通知: 省教育考试院会在考前一周左右(通常是12月中旬)发布《关于做好普通高考美术术科统考考点安排及准考证打印工作的通知》。
- 登录系统查询: 考生需要登录 “广东省普通高考报名系统”。
- 查看准考证信息: 登录后,系统会显示你的《广东省2025年普通高等学校招生美术术科统一考试准考证》,准考证上会明确列出:
- 考生姓名、考生号、身份证号
- 考点名称 (广州市第十六中学)
- 考点地址 (会详细到街道门牌号)
- 考场号 和 座位号
- 考试科目和时间
温馨提示
- 提前踩点: 拿到准考证后,一定要提前去考点踩点,熟悉路线、计算好交通时间,避免考试当天因找不到路或交通拥堵而耽误考试。
- 遵守规定: 仔细阅读准考证上的《考生守则》,了解考试所需工具(如画板、画笔、颜料等)和违禁物品规定。
- 官方信息为准: 所有信息以广东省教育考试院当年发布的官方文件为准,不要轻信非官方渠道的小道消息。
希望这份详细的回顾能对您有所帮助!
标签: 广东美术联考考点分布 广东美术联考考点名单
版权声明:除非特别标注,否则均为本站原创文章,转载时请以链接形式注明文章出处。