这是一个非常常见但也很复杂的问题,因为北京的“音乐学校”包含了很多种不同类型的机构,它们的学费差异巨大。从每年几千元到几十万元人民币都有可能。

为了给您一个清晰的参考,我将北京的音乐学校/机构分为以下几类,并分别说明其学费范围:
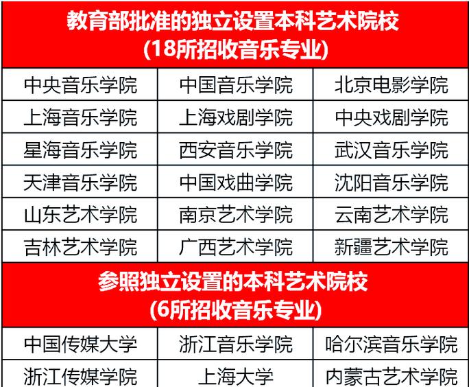
第一类:专业艺术院校 (高等学府)
这类学校目标是培养专业的音乐家、教师和研究者,入学需要通过极其严格的专业课和文化课考试(艺考),学费相对较低,因为有国家财政补贴。
代表院校:
- 中央音乐学院
- 中国音乐学院
- 中央戏剧学院 (音乐剧等专业)
- 北京电影学院 (录音艺术等专业)
- 北京师范大学 (音乐学等专业)
- 首都师范大学
学费范围:

- 本科生/研究生: 每年 8,000 - 15,000元人民币 左右。
中央音乐学院的本科生学费标准约为10,000元/年。
- 附中 (附属于大学的中学部,如中央音乐学院附中): 这是培养顶尖青少年音乐家的摇篮,竞争异常激烈,学费也相对较低,可能在 10,000 - 20,000元/年 左右,但更重要的是其极高的选拔门槛。
特点:
- 优点: 顶尖师资、国家级平台、就业前景好(进入乐团、高校、文艺团体等)。
- 缺点: 极难考,需要从小接受专业训练,文化课要求也逐年提高。
第二类:社会音乐培训机构 (市场化)
这是面向大众最普遍的音乐学习渠道,提供从儿童启蒙到成人兴趣的各种课程,价格完全由市场决定,差异非常大。
代表机构:

- 大型连锁琴行 (如“柏斯琴行”等)
- 本地知名的音乐工作室
- 个人开设的音乐工作室
学费范围 (以一对一课程为例):
- 普通教师 (刚毕业的音乐生或普通老师):
- 每节课 (45-60分钟) 200 - 400元。
- 资深教师 (有多年教学经验、口碑好):
- 每节课 400 - 800元。
- 名师/演奏家 (在业内有较高知名度):
- 每节课 800 - 1500元,甚至更高。
计算年费:
- 如果每周一节课,一年按48周计算:
- 普通教师:200元/课 * 48周 ≈ 9,600元/年
- 资深教师:600元/课 * 48周 ≈ 28,800元/年
- 名师:1200元/课 * 48周 ≈ 57,600元/年
其他费用:
- 教材费: 几百到一千元不等。
- 考级费: 中国音乐家协会或中央音乐学院等机构的考级,每次几百元。
- 乐器购买/租赁费: 这笔费用可能远超学费,尤其是钢琴、小提琴等。
第三类:国际学校/私立学校 (提供IB/AP/A-Level课程)
这类学校通常将音乐作为其课程体系的一部分,学费非常昂贵。
代表学校:
- 德威英国国际学校
- 哈罗北京国际学校
- 京西学校
- 君诚国际学校等
学费范围:
- 小学部: 每年 250,000 - 350,000元人民币。
- 中学部: 每年 300,000 - 450,000元人民币。
特点:
- 优点: 提供国际化教育环境,音乐课程与西方教育体系接轨,有丰富的演出和交流机会。
- 缺点: 价格极其高昂,是面向高收入家庭的选择。
第四类:社区文化中心/少年宫
这类机构带有公益性质,价格非常亲民,是普及音乐教育的重要渠道。
代表机构:
- 各区的青少年活动中心 (少年宫)
- 街道社区文化活动中心
学费范围:
- 每节课 (或每学期) 几十元到一两百元。
- 一个学期的兴趣班可能在 500 - 2000元 左右。
特点:
- 优点: 价格便宜,适合儿童启蒙和兴趣培养。
- 缺点: 师资水平参差不齐,教学质量需要仔细甄别,课程可能不够系统。
总结与建议
| 学校/机构类型 | 年度学费范围 (估算) | 目标人群 | 主要特点 |
|---|---|---|---|
| 专业艺术院校 | 8,000 - 20,000元 | 有志于成为专业音乐家的学生 | 国家补贴,学费低,但入学门槛极高 |
| 社会音乐培训机构 | 10,000 - 60,000+元 | 儿童、青少年、成人音乐爱好者 | 市场化定价,选择多样,师资差异大 |
| 国际/私立学校 | 250,000 - 450,000元 | 国际学校学生,高收入家庭 | 提供国际化音乐教育,学费昂贵 |
| 社区文化中心 | 500 - 2,000元/学期 | 儿童启蒙、大众兴趣培养 | 公益性质,价格低廉,质量不一 |
给您的建议:
-
明确您的目标:
- 想走专业路线? 那么目标就是附中和大学,核心是找好老师,参加艺考,学费反而是次要的。
- 孩子兴趣培养? 社区中心、琴行、个人老师都是不错的选择,根据预算和对师资的要求来定。
- 在国际学校读书? 学费已包含在内,无需额外考虑。
-
亲自咨询和试听: 音乐学习非常依赖“师生缘”,一定要带孩子去试听,感受老师的教学方法、性格是否合得来,这对学习效果至关重要。
-
警惕“天价”陷阱: 对于一些声称能“保送”、“保证获奖”的机构或老师,要格外小心,谨防被骗。
希望这个详细的分类能帮助您更好地了解北京的音乐教育费用,并做出最适合自己的选择!
标签: 北京音乐学校一年学费多少 北京正规音乐学校学费标准 北京音乐学校学费价格表