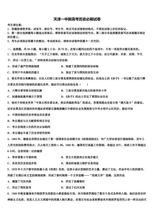
我知道,联考刚刚结束,同学们的心情一定是既紧张又期待,考完试,最想做的无疑就是对答案、估分,了解自己的大致水平,而“历史百校联考”因其参与学校多、覆盖面广、参考价值高,更是成为了大家关注的焦点。“历史百校联考一答案解析”这个关键词,在百度搜索的热度一定居高不下。

作为你的专属艺考老师,我不仅要为大家带来高质量的答案解析,更要教会大家如何利用这次联考,实现能力的全面提升,这篇文章,不仅是答案的“搬运工”,更是你艺考路上的“导航仪”和“加油站”。
【历史百校联考一答案解析】深度复盘+备考策略,助你精准定位,决胜联考! 资深艺考老师独家解读,不仅看答案,更要学方法!)
引言:联考不是终点,而是新的起点
同学们,“历史百校联考”的硝烟刚刚散去,无论你感觉考得如何,请先给自己一个肯定,能够勇敢地站上考场,你就已经战胜了无数犹豫和退缩的自己,是时候冷静下来,理性对待“历史百校联考一答案解析”这份“战报”了,它不仅仅是一串对错符号,更是一面镜子,清晰地映照出我们备考路上的得与失。
本文,我将从以下几个核心维度,为大家进行一次全方位的“答案解析”与“备考策略”深度输出,请大家务必静下心来,跟着我的思路,一起把这次联考的价值榨干、吃透!

第一部分:历史百校联考一答案解析——不止于“对错”,更在于“为什么”
很多同学拿到答案解析,第一反应就是:“啊,这题选A,我选C,错了!” 然后懊恼一下,就扔到一边。这是大错特错的! 答案解析的核心价值,在于帮你构建一个完整的“思维闭环”。
选择题部分:精准定位“知识盲区”与“思维陷阱”
- 知识点复盘: 拿着答案,一道题一道题过,做对的题,快速回顾相关知识点,确认自己是“真懂”还是“蒙对”,做错的题,这是重中之重!分析错误原因:
- 是知识点遗忘? —— 马上回归教材,把这块内容重新学习、记忆,这是最基础的“查漏补缺”。
- 是概念混淆? —— 君主立宪”和“民主共和”的区别,“文艺复兴”和“启蒙运动”的核心差异,制作对比表格,彻底厘清。
- 是审题失误? —— 是否没看清“不正确”、“最主要”、“根本原因”等关键词?这是“非智力因素”失分,必须通过刻意练习来纠正,建议把错题题干中的关键词圈出来,提醒自己。
- 是思维定式/陷阱? —— 联考题目往往设置巧妙,会用一些看似正确、实则以偏概全的选项来迷惑你,要分析选项之间的逻辑关系,为什么这个选项比那个选项更“优”?这才是提升解题能力的关键。
材料分析题部分:构建“史论结合”的答题逻辑
历史材料题是拉开分差的关键,答案解析在这里的作用,是为你提供一个“高分答案”的范本。

- 审题能力训练: 答案解析会告诉你,这道题问的是什么(背景、影响、评价等),你要对照自己的答案,看看是否精准地回应了问题,有没有答非所问?
- 信息提取能力: 解析会告诉你,答案是如何从材料中“抠”出关键词、关键句的,你要反思,自己当时有没有找到这些信息点?为什么没找到?是阅读速度慢,还是抓不住重点?
- 知识迁移与运用能力: 这是最核心的能力,解析会将材料信息与你课本上学到的历史知识联系起来,材料讲的是宋代商业,你要联想到“重农抑商”政策的松动、城市坊市制度的打破、纸币的出现等,你要看自己的答案,有没有做到“以史论史”,用史实支撑观点。
- 答题规范与语言表达: 对比解析,看看自己的答案是不是“点化”呈现?有没有使用“其次、等逻辑连接词?语言是不是专业、精炼、准确?历史答题最忌讳“口水话”和“模糊不清”。
小论文题部分:打造“凤头、猪肚、豹尾”的完美答卷
小论文题是历史学科的“压轴大戏”,考察的是你的综合素养。
- 论点是否明确、新颖? 解析会给出一个标准论点,你要思考自己的论点是否清晰,有没有跑偏,更高阶的要求是,论点是否具有一定的思辨性,而不是简单地重复课本观点。
- 论据是否充分、典型? 解析会列举出关键史实作为论据,你要检查自己的论据是否能够有力地支撑论点,史实是否准确,有没有张冠李戴,论据的多样性也很重要,可以是中外结合、古今结合。
- 论证是否逻辑严密、层层递进? 看看解析是如何组织论证结构的,是“总-分-总”,还是按照时间顺序、空间顺序?你的论证过程是不是像“流水账”一样,缺乏逻辑主线?
- “史论结合”的深度: 这是最难的一点,是不是做到了“从史实中来,到史观中去”?有没有体现出你对历史事件、人物的深刻理解和独到见解?
第二部分:从“答案解析”到“能力提升”——你的联考备考策略升级
仅仅看懂答案解析是不够的,我们要把它转化为实实在在的战斗力。
建立专属的“错题本”——你的私人“提分引擎”
准备一个笔记本,将这次联考中所有错题,按照“知识点型”、“审题型”、“思维型”等类别进行整理,在每道错题旁,不仅要写下正确答案和解析,更要用红笔写下三个问题:
- 我为什么错了? (原因剖析)
- 正确的思路是什么? (方法归纳)
- 以后遇到类似题目,我需要注意什么? (经验总结)
这个错题本,就是你后期复习的“宝藏”,比任何模拟题都珍贵。
专题化复习——构建你的“历史知识网络”
联考暴露的知识漏洞,往往是系统性的,不要零散地补,要进行“专题化”复习,这次“近代中国社会变迁”相关的题错得多,那就花一周时间,专门整理这个专题:从经济、政治、思想文化、社会生活等多个维度,梳理其发展脉络、重大事件和内在联系,用思维导图画出来,让知识在你的脑子里“活”起来。
精准模拟,保持“题感”
在复盘之后,不能就此“躺平”,要找一些高质量的模拟题,严格按照考试时间进行模拟训练,目的不是猜题押题,而是:
- 保持答题速度和节奏。
- 检验复盘后的学习效果。
- 适应不同题型的“套路”和“反套路”。
关注“史观”,提升答题格局
高阶的历史考察,越来越注重“史观”的运用,全球史观、现代化史观、文明史观等,在复习中,可以有意识地去用这些视角去分析历史事件,你的答案如果能有“史观”的加持,瞬间就会显得“高大上”,脱颖而出。
未来已来,我们继续并肩前行
同学们,“历史百校联考一答案解析”是我们前进路上的一个“路标”,它告诉我们从哪里来,也指引我们往哪里去,考得好的同学,戒骄戒躁,总结经验,向更高的目标迈进;暂时失利的同学,不要气馁,这正是发现问题、弥补不足的最佳时机。
艺考之路,道阻且长,行则将至,作为你们的老师,我会一直在这里,为大家提供最专业、最贴心的指导,如果你对本次联考的答案解析有任何疑问,或者想分享你的复盘心得,都欢迎在评论区留言交流。
每一次考试,都是为了更好地抵达梦想的彼岸,让我们整理好行囊,带着从这次联考中汲取的力量,继续前行,决战最终的艺考巅峰!
(文末可加上:#历史百校联考 #艺考历史 #答案解析 #艺考备考 #高考历史 #艺考攻略 等标签,利于SEO)
标签: 历史百校联考一答案解析 百校联考一历史试题答案详解 历史百校联考一真题答案解析