下面我将为您详细解读武汉音乐学院的录取规则,主要包括基本原则、专业考试(校考)、文化课考试、综合分计算方式、特殊政策以及重要注意事项。

基本原则
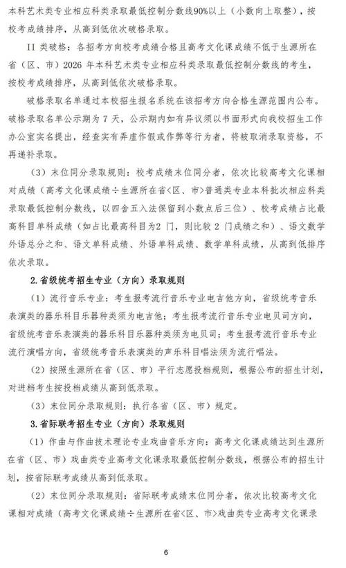
武汉音乐学院的招生录取工作遵循“学校负责,招办监督”的原则,严格遵守教育部和各省(市、自治区)招生办公室的规定,公平、公正、公开地择优录取。
专业考试(校考)
对于大部分专业,武汉音乐学院需要考生参加由学校组织的专业校考,校考是决定你是否能被录取的关键环节。
-
考试形式:
- 现场考试:大部分专业(如器乐、声乐、作曲、音乐表演等)需要考生到武汉音乐学院指定考点进行现场演奏/演唱/创作。
- 线上考试:部分专业或省份可能会根据疫情等情况采用线上考试形式,具体要求以当年招生简章为准。
-
:
(图片来源网络,侵删)- 专业主科:这是最重要的部分,考察你的核心专业技能。
- 器乐/声乐类:演奏/演唱规定曲目和自选曲目,视奏/视唱,乐理,听音。
- 作曲与作曲技术理论类:专业主科(歌曲写作、器乐曲写作等)、乐理、视唱练耳、和声、音乐常识。
- 音乐学类:音乐学常识、音乐听辨分析、面试(音乐常识问答、才艺展示等)。
- 音乐表演类(如舞蹈):基本功测试、剧目表演、即兴表演等。
- 乐理、视唱练耳:这是所有音乐专业学生的基础,通常作为必考科目,成绩会纳入总分计算。
- 专业主科:这是最重要的部分,考察你的核心专业技能。
-
校考合格证:
- 学校会根据各专业的招生计划数和考生成绩,划定专业合格分数线。
- 达到合格分数线的考生,会获得《武汉音乐学院专业考试合格证》。
- 请注意:获得合格证只是拿到了“入场券”,最终录取还需要看你的文化课成绩和综合分排名。
文化课考试
- 考试科目:考生必须参加所在省(市、自治区)组织的普通高等学校招生文化课统一考试(即“高考”)。
- 考试要求:艺术类考生的高考报名、体检等事宜均按所在省级招办规定执行。
- 文化分要求:武汉音乐学院对文化课成绩有最低控制分数线的要求,只有达到这个线,你的专业合格证才有效,才有资格参与后续的录取排名,这个分数线每年会根据生源情况有所调整。
综合分计算与录取方式
这是录取规则的核心,武汉音乐学院绝大多数专业采用综合分从高到低择优录取。
综合分 = (专业分 ÷ 专业满分) × 100 × 60% + (文化分 ÷ 文化满分) × 100 × 40%
这个公式意味着,专业成绩的权重(60%)高于文化成绩的权重(40%),体现了艺术院校对专业能力的重视。

录取步骤分解:
-
资格筛选:考生必须同时满足两个条件:
- 获得武汉音乐学院相应专业的合格证。
- 高考文化课成绩达到学校划定的最低控制分数线。
-
排名计算:在满足上述条件的考生中,学校会根据综合分进行大排名。
-
择优录取:根据各专业的招生计划数,从高分到低分依次录取,录满为止。
举个例子: 假设某考生报考钢琴专业(专业满分100分,文化满分750分):
- 专业校考成绩:90分
- 高考文化课成绩:450分
- 综合分计算:
- 专业分部分:(90 ÷ 100) × 100 × 60% = 90 × 0.6 = 54分
- 文化分部分:(450 ÷ 750) × 100 × 40% = 60 × 0.4 = 24分
- 综合分 = 54 + 24 = 78分
所有报考该专业的合格考生都会按此方法计算综合分,然后从78分开始往下排名,直到录满招生计划数。
特殊政策和专业
-
音乐表演(指挥)专业:
- 该专业对文化课成绩的要求相对特殊,在专业校考合格且文化课成绩达到所在省艺术类本科最低控制分数线的前提下,按专业成绩排名从高到低择优录取,这意味着这个专业更看重专业能力,综合分公式不适用。
-
音乐学(音乐传媒)专业:
- 该专业在部分省份可能采用省统考成绩作为专业成绩依据,具体请查阅当年的招生简章。
-
音乐学(音乐管理)专业:
该专业在某些省份也可能承认省统考成绩。
-
音乐学(音乐治疗)专业:
录取规则可能与音乐学(音乐传媒)类似,具体以当年简章为准。
-
录音艺术专业:
该专业通常也承认省统考成绩,但部分省份可能需要参加校考。
重要注意事项
-
务必查阅当年招生简章:以上规则是基于近年来的常规做法,最权威、最准确的信息永远是当年武汉音乐学院官方发布的《招生简章》,每年可能会有微调,例如招生计划、考试内容、分值计算、文化线划定等。
- 获取渠道:武汉音乐学院官网“招生信息网”是唯一官方信息发布平台。
-
关注分省计划:武汉音乐学院是分省计划招生,你所在省份的招生专业、人数和录取规则可能与简章中的总规则有所不同,一定要找到自己所在省份的具体招生计划表。
-
英语单科要求:部分专业(如音乐学、作曲与作曲技术理论等)可能会有英语单科成绩的最低要求,例如不低于60分(满分150分),具体请看招生简章。
-
兼报要求:如果考生同时报考了多个专业,要了解学校是否允许兼报以及录取时的规则。
-
时间节点:牢记校考报名、考试、成绩公布、高考报名、考试等所有重要时间节点,切勿错过。
报考武汉音乐学院的核心路径是:
专业校考(拿到合格证) + 高考文化课(过线) + 综合分排名(择优录取)
建议: 从现在开始,你应该:
- 主攻专业:校考是重中之重,全力准备。
- 兼顾文化:在保证专业训练的同时,不能完全放弃文化课学习,争取达到甚至超过文化线,并在综合分计算中占据优势。
- 紧盯官网:定期查看武汉音乐学院招生网,获取最新、最准确的招生信息。
祝你备考顺利,成功考入理想的大学!
标签: 武汉音乐学院2024年录取分数线 武汉音乐学院招生简章具体要求 武汉音乐学院艺考评分标准细则