核心摘要
舞蹈专业在江西省的招生主要通过两种形式进行:

- 艺术类(舞蹈)专业校考:由招生院校自行组织专业考试,合格后才能报考该校该专业,这是顶尖艺术院校的主要招生方式。
- 艺术类(舞蹈)专业省统考:由江西省教育考试院统一组织考试,绝大多数在赣招生的舞蹈专业都承认并使用省统考成绩作为专业录取依据。
查询招生计划的核心是:在江西省教育考试院发布的《招生计划手册》中,查找“艺术类”下的“舞蹈”专业,并关注目标院校的招生要求(是校考还是统考)。
如何查询最新的官方招生计划?
招生计划每年都会有微调,最权威、最准确的信息来源永远是官方渠道。
最佳查询途径:
-
《江西省202X年普通高校招生计划手册》
- 发布时间:通常在高考成绩公布后,填报志愿前(大约6月下旬)。
- 获取方式:
- 线上:登录“江西省教育考试院”官方网站(http://www.jxeea.cn/),在“高考”或“招生考试”栏目下查找。
- 线下:考生所在中学会统一发放纸质版。
- 如何使用:这本手册是填报志愿的“圣经”,你需要根据你的艺术类省统考成绩和高考文化成绩,结合手册中的院校代码、专业代码、招生人数、学费等信息进行填报。
-
江西省教育考试院官网
(图片来源网络,侵删)- 网址:http://www.jxeea.cn/
- 关注栏目:首页的“高考”、“通知公告”、“招生考试”等,这里会发布招生政策、政策解读、以及计划查询的入口。
-
各高校招生网
- 在目标院校的官方网站上找到“招生信息网”或“本科招生”栏目。
- 通常会提前发布“招生章程”,其中会详细说明在江西省的招生专业、计划数、录取规则(文化分与专业分的折算方式)、是否承认省统考成绩等。
- 注意:高校官网的计划是预计划,最终以《江西省招生计划手册》为准,但可以作为前期参考。
在江西省招收舞蹈专业的主要院校类型
在江西省内及面向江西省招生的舞蹈专业院校,大致可以分为以下几类:
省内顶尖院校
- 江西师范大学
- 招生形式:承认江西省舞蹈学类(含舞蹈学、舞蹈表演)省统考成绩。
- 专业实力:省内舞蹈专业的“领头羊”,师资和教学资源相对较好,是很多江西舞蹈生的首选目标。
- 注意:具体招生计划数和录取规则(如文化分/专业分比例)需每年查阅其招生章程或省计划手册。
省内其他本科院校
- 赣南师范大学
- 上饶师范学院
- 宜春学院
- 九江学院
- 井冈山大学
- 招生形式:绝大多数院校都承认江西省舞蹈学类省统考成绩。
- 专业特点:这些院校的舞蹈专业通常隶属于音乐学院或艺术学院,更偏向于师范类或综合类培养,目标是培养中小学舞蹈教师、社会文艺工作者等,竞争相对省外顶尖院校较小。
省外顶尖及知名艺术院校(需校考)
这类院校专业水平最高,但招生门槛也最高,通常需要参加学校自己组织的校考。
- 北京舞蹈学院:中国舞蹈教育的最高学府,几乎所有舞蹈专业都需要校考。
- 中央民族大学:民族舞蹈领域实力雄厚,舞蹈专业通常需要校考。
- 上海戏剧学院:综合性艺术强校,舞蹈表演等专业需校考。
- 中国传媒大学:舞蹈编导等专业需要校考。
- 南京艺术学院、广西艺术学院、云南艺术学院等:区域性重点艺术院校,部分舞蹈专业可能承认省统考,但热门专业仍需校考。
重要提示:想报考这些省外顶尖艺术院校的同学,必须提前关注其招生简章,了解报名时间、考试内容、地点,并提前准备校考,通过校考后,在填报志愿时才能填报该校。

省外承认江西省统考成绩的院校
这是大多数舞蹈考生会选择的道路,大量省外综合类大学、师范类大学承认江西省的舞蹈统考成绩。
- 如何查找:在《江西省招生计划手册》中,筛选“艺术类-舞蹈学类”专业,你会发现除了省内院校,还有很多省外院校。
- 湖南师范大学
- 福建师范大学
- 南京师范大学
- 海南师范大学
- 以及一些综合类大学,如华侨大学、渤海大学等。
- 优势:选择范围广,考生只需专注于通过省统考,然后全力准备高考文化课。
招生形式详解
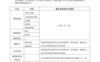
江西省舞蹈学类统一考试(省统考)
- :通常包括基本功(软开度、跳跃、旋转等)、舞蹈表演(自备剧目,1-2分钟)和舞蹈即兴(根据音乐即兴表演)三个部分。
- 重要性:它是绝大多数在赣招生舞蹈专业的“入场券”,只有省统考合格(达到本科合格线),你才能填报使用统考成绩的院校志愿。
- 查询成绩:江西省教育考试院会统一公布成绩和合格线。
高校组织的专业校考
- 适用对象:主要针对顶尖艺术院校和部分重点院校的特色专业。
- 流程:先参加目标院校的校考并获得合格证 -> 再参加高考 -> 高考文化和专业成绩双过线后,在填报志愿时填报该校。
- 录取规则:各校不同,常见有:
- 专业排名:文化课过线后,按专业成绩从高到低录取。
- 综合分:将文化分和专业分按一定比例(如文化分50% + 专业分50%,或文化分40% + 专业分60%)计算成综合分,从高到低录取。
- 文化优先:专业课过线后,按文化成绩从高到低录取(较少见)。
重要注意事项
- 关注“招生章程”:这是录取的最终法律依据,务必仔细阅读目标院校当年的招生章程,特别是录取规则、单科成绩要求、身体条件限制(如身高)等。
- 区分“舞蹈学”与“舞蹈表演”:虽然同属舞蹈学类,但部分院校可能细分专业,培养方向略有不同(如更偏理论教学或舞台实践),填报时注意专业代码。
- 文化分越来越重要:近年来,艺术类录取对文化课的要求逐年提高,顶尖院校对文化分的要求甚至不亚于普通类专业。“专业过线,文化排队”是普遍趋势,务必重视文化课的学习。
- 提前规划:高二、高三上学期就要确定自己的方向(是主攻省统考,还是冲刺校考),并根据方向制定相应的备考计划。
- 利用官方数据:可以参考“江西省教育考试院”发布的往年录取数据(如最低分、最低位次),为自己的志愿填报提供参考。
要获取舞蹈专业在江西的招生计划,最直接有效的方法是等待并查阅《江西省普通高校招生计划手册》,在此之前,你可以通过江西省教育考试院官网和心仪高校的招生网进行前期信息搜集和准备。
明确自己是走省统考路线还是校考路线,是制定整个备考策略的第一步,对于绝大多数江西舞蹈生而言,主攻省统考,争取高分,然后选择承认统考成绩的省内或省外院校,是成功率最高的路径。
标签: 江西舞蹈专业招生计划最新变化 2024江西舞蹈专业招生计划调整 江西舞蹈专业招生政策变动解读