核心答案
根据近几年的规律,山东省美术联考成绩通常在考试结束后2周左右公布。

(图片来源网络,侵删)
具体时间预测与参考
- 2025年考试时间: 2025年12月16日
- 2025年预计公布时间: 大约在 2025年1月初,具体日期可能在1月2日到1月5日之间,届时请以山东省教育招生考试院发布的官方通知为准。
近几年成绩公布时间参考
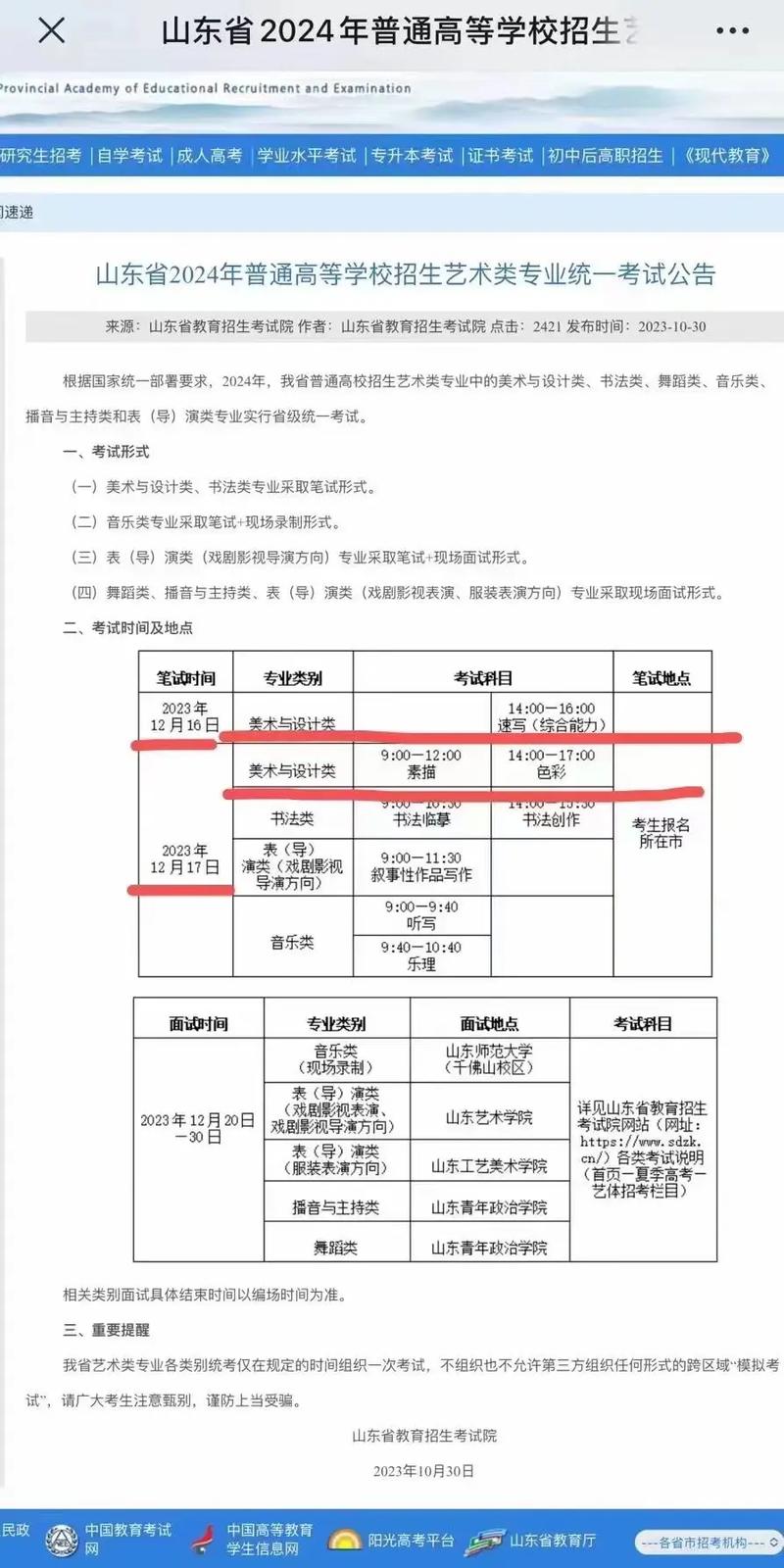
为了让您更清楚地了解规律,这里列出过去几年的公布时间:
| 年份 | 考试日期 | 成绩公布日期 | 考后间隔天数 |
|---|---|---|---|
| 2025年 | 2025年12月11日 | 2025年12月26日 | 15天 |
| 2025年 | 2025年12月19日 | 2025年1月5日 | 17天 |
| 2025年 | 2025年12月19日 | 2025年1月6日 | 18天 |
| 2025年 | 2025年12月15日 | 2025年1月2日 | 18天 |
从上表可以看出,成绩公布基本稳定在考试后的15-18天之间,您可以按照这个时间点来关注。
如何查询成绩?
成绩公布后,山东省教育招生考试院会通过官方渠道发布通知,查询方式通常有以下几种:
-
官方网站查询(最权威):
(图片来源网络,侵删)- 山东省教育招生考试院官网 (
http://www.sdzk.cn/) - 进入网站后,在首页的“通知公告”或“查询中心”等栏目中找到“2025年山东省普通高校招生艺术类专业统考成绩查询”入口。
- 山东省教育招生考试院官网 (
-
官方微信公众号查询(最方便):
- 关注 “山东省教育招生考试院” 的官方微信公众号。
- 在公众号菜单栏或通过回复关键词(如“美术成绩”、“艺术成绩”等)找到查询入口,按照提示输入考生信息(如身份证号、考生号等)即可查询。
-
手机APP查询:
部分省份会通过“爱山东”等政务APP提供查询服务,届时可以关注相关应用的通知。
成绩公布后需要注意什么?
- 核对信息: 查到成绩后,请务必仔细核对个人信息和成绩,确保没有错误。
- 了解分数线: 成绩公布的同时,通常会一并公布 本科合格线 和 专科合格线,只有达到合格线的考生,其高考志愿填报中填报的美术类院校和专业才有效。
- 关注后续安排: 成绩公布后,就要开始全力准备文化课的复习了,要密切关注目标院校的 校考信息(招生简章、报名时间、考试时间等),因为部分院校会要求联考合格才能参加校考。
- 保存好成绩单: 建议截图或打印保存自己的成绩单,以备后续填报志愿和院校审核时使用。
最准确的信息来源永远是“山东省教育招生考试院”的官方网站和官方微信公众号。

(图片来源网络,侵删)
建议您从现在开始就收藏或关注这两个渠道,以便在2025年1月初第一时间获取成绩查询的通知。
祝您取得理想的成绩!
版权声明:除非特别标注,否则均为本站原创文章,转载时请以链接形式注明文章出处。