2025年北京电影学院艺考时间全解析:关键节点与备考提醒(艺考生必看) 本文详细梳理了2025年北京电影学院(简称“北影”)艺考的关键时间节点,包括报名、初试、复试、三试等各个环节的具体日期,并附上艺考老师的备考建议,帮助2025届及后续艺考生全面了解北影艺考时间安排,提前规划,从容应考。

北京电影学院,中国电影人才的摇篮,无数怀揣电影梦想的艺术学子心中的殿堂,对于2025年准备冲击北影的艺考生而言,精准掌握艺考时间、合理安排备考计划,是成功的第一步,作为深耕艺考领域多年的老师,我将为大家深度解析“2025年北京电影学院艺考时间”,助你在艺考路上少走弯路,精准发力!
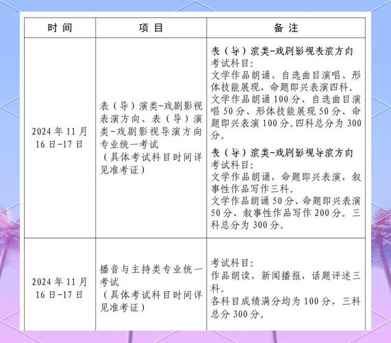
2025年北京电影学院艺考重要时间节点回顾
虽然2025年的硝烟已经散去,但这些宝贵的时间数据对于了解北影艺考的整体节奏和规律具有极高的参考价值,以下是2025年北京电影学院各院系艺考的主要时间安排(注:具体日期可能因专业略有差异,以下为综合整理):
-
网上报名及缴费:
(图片来源网络,侵删)- 时间: 2025年12月30日至2025年1月16日。
- 说明: 这是参加北影艺考的第一步,考生需在规定时间内登录北京电影学院官网招生系统,完成报名信息的填写、照片上传及缴费工作,逾期将无法报名,提醒考生务必仔细核对个人信息,确保准确无误。
-
报名确认及打印准考证:
- 时间: 2025年1月20日开始。
- 说明: 考生需在指定时间内再次登录系统,核对报名信息并打印准考证,准考证是参加考试的重要凭证,务必妥善保管。
-
专业考试时间(初试、复试、三试):
- 整体时段: 2025年2月中旬至3月下旬。
- 分专业举例(以当年热门专业为例):
- 表演学院:
- 初试:通常在2月中下旬。
- 复试:一般在初试结束后一周左右。
- 三试(面试及最终考核):通常在3月上中旬。
- (注:表演专业考试周期较长,环节多,对考生体力、精力是巨大考验。)
- 导演系:
- 初试:通常与表演学院初试时间相近或稍晚。
- 复试、三试:集中在2月下旬至3月上旬。
- (注:导演系考试注重创意、思维和实践能力,准备周期需更长。)
- 摄影系:
考试时间通常安排在2月底至3月初,可能包含笔试、面试及实际操作。
- 文学系:
剧作方向等专业,考试多集中在3月上旬,通常包括故事写作、文艺常识笔试及面试。
(图片来源网络,侵删) - 其他各院系专业: 如录音、美术、管理、动画等,考试时间会略有交错,但整体集中在2月至3月。
- 表演学院:
- 重要提示: 北影各专业考试时间可能存在冲突或调整,考生务必以当年官方公布的《北京电影学院2025年本科、高职招生简章》及准考证上的具体时间、地点为准。
-
文化课考试:
- 时间: 与全国普通高等学校招生统一文化课考试时间一致,即2025年6月7日、8日(部分省份可能有所不同)。
- 说明: 专业考试合格后,考生还需参加全国统一高考,文化课成绩也是录取的重要依据。
-
成绩查询与录取:
- 专业成绩查询: 通常在3月底至4月份,考生可通过北影官网查询。
- 专业合格证发放: 查询到专业合格后,考生会收到专业合格证(具体发放形式以学校通知为准)。
- 高考成绩公布后: 北影会根据各专业招生计划和考生文化课成绩,按一定比例择优录取,录取结果通常在7月份公布。
艺考老师温馨提示:基于2025年北影艺考时间的备考策略
了解了时间节点,更重要的是如何利用这些时间高效备考,结合2025年的情况,给同学们以下几点建议:
- 早规划,早准备: 北影艺考竞争激烈,切勿临时抱佛脚,从决定报考的那一刻起,就要制定详细的备考计划,针对专业特点进行系统训练(如表演的声台形表、导演的拉片与写作、摄影的美术与实操等)。
- 密切关注官方信息: 艺考政策、时间安排等可能会有微调,务必养成定期查看北京电影学院本科招生网的习惯,获取第一手权威信息,避免错过重要通知。
- 合理分配精力,兼顾专业与文化: 专业考试是敲门砖,但文化课成绩同样是录取的硬指标,在冲刺专业的同时,不能完全放弃文化课的学习,做到两者兼顾,齐头并进。
- 模拟考试,适应节奏: 特别是针对北影这类多轮次考试的专业,要进行模拟考试训练,熟悉考试流程,合理分配各环节时间,锻炼心理素质,避免因紧张影响发挥。
- 心态调整,沉着应战: 艺考之路漫长且充满挑战,遇到困难不要气馁,保持积极乐观的心态,相信自己平时的积累,从容面对每一次考试。
总结与展望
“2025年北京电影学院艺考时间”为我们提供了一个清晰的备考时间轴,虽然每年的具体日期可能会有小幅变动,但整体流程和备考逻辑是相通的,希望通过对2025年北影艺考时间的回顾和解读,能够帮助正在备考或计划报考北影的艺考生们更好地规划自己的备考之路。
成功属于有准备的人,精准的时间把控,加上不懈的努力和科学的方法,你离北影的梦想就会更近一步!祝各位考生金榜题名,梦想成真!
(文章结尾可加上相关标签,如:#北京电影学院 #艺考时间 #2025艺考 #北影艺考 #艺考攻略 #艺考备考 #表演艺考 #导演艺考 #艺考经验分享)
策划与SEO思路说明:**
- 核心关键词布局: 标题、引言、各小标题及正文中自然融入核心关键词“2025年北京电影学院艺考时间”,并适当拓展长尾关键词,如“2025北影报名时间”、“2025北影表演考试时间”、“北影艺考流程”等。
- 用户需求满足:
- 信息查询需求: 清晰列出2025年各关键时间节点,满足用户对具体时间信息的查询需求。
- 备考指导需求: 提供“艺考老师温馨提示”,基于时间节点给出实质性备考建议,提升文章价值。
- 经验借鉴需求: 回顾2025年情况,为后续考生提供参考和借鉴。
- 高质量原创: 文章结构清晰,逻辑严谨,内容详实,结合了艺考专业知识和经验,而非简单堆砌信息,语言风格亲切、专业,符合目标用户(艺考生及家长)的阅读习惯。
- 搜索引擎友好:
- 标题吸引力: 包含核心关键词,并点明“全解析”、“关键节点”、“备考提醒”、“艺考生必看”等,吸引用户点击。
- 使用清晰的H1(标题)、H2(一级小标题)、H3(二级小标题,本文中未使用,但可根据需要添加)标签,方便搜索引擎抓取和理解文章层次。
- 段落简洁: 段落不宜过长,方便手机端阅读和搜索引擎抓取。
- 关键词密度: 自然分布关键词,避免堆砌,保证可读性。
- 内部链接/外部链接(可选): 在实际发布时,可以链接到北影招生官网权威页面或其他相关艺考干货文章,提升用户体验和网站权重。
- 价值延伸: 不仅回答“是什么”(时间),还回答“为什么”(重要性)和“怎么做”(备考策略),提供额外价值,增加用户停留时间和分享意愿。
希望这篇文章能达到您的预期效果!
标签: 2025北影艺考报名时间 2025北京电影学院艺考流程 2025北影艺考考试时间安排