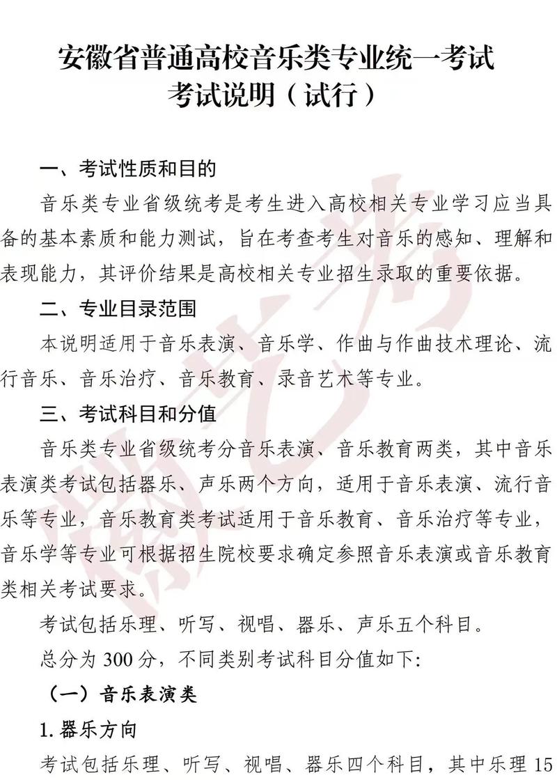
安徽省高考音乐类专业统一考试,属于“模块八”。

下面为您详细解释一下这个“模块八”的含义,以及整个安徽省高考艺考的体系,帮助您更全面地理解。
模块八(音乐类)详解
在安徽省的高考艺术招生中,为了让不同艺术专业的考生能够参加统一、公平的考试,省教育招生考试院将所有艺术类专业划分为八个模块,音乐类专业就明确划分在模块八。
模块八的考试内容主要包括两个部分:
-
主项(专业主科)
(图片来源网络,侵删)- 考生需要从以下声乐或器乐中选择一项作为自己的主项进行考试。
- 声乐:分为美声唱法和民族唱法两种,考生需要准备规定数量的歌曲(通常是中外歌曲各一首),并进行现场演唱。
- 器乐:分为键盘乐器(如钢琴、手风琴等)和其他乐器(如小提琴、二胡、古筝、竹笛等),考生需要准备规定数量的乐曲(通常是练习曲和乐曲各一首,或大型乐曲一首),并进行现场演奏。
-
视唱练耳(基本乐科)
- 这是所有音乐考生的必考科目,主要考察考生的音乐基础素养。
- 视唱:看谱即唱,考官会给出一条从未见过的新乐谱(包含五线谱或简谱),考生需要准确、完整地唱出来,考察音准、节奏、读谱能力等。
- 练耳:听辨音高和节奏,考官会弹奏或播放音程、和弦、节奏片段等,考生需要听辨并写出或唱出正确答案。
总成绩计算: 模块八的总分通常为200分,其中主项(声乐或器乐)占170分,视唱练耳占30分。(具体分值每年可能会有微调,请以当年官方发布的《安徽省普通高等学校招生艺术类专业考试简章》为准)。
安徽省高考艺考八大模块一览
为了让您更清楚地了解“模块八”在整个体系中的位置,这里列出所有八个模块的划分:
| 模块 | 专业类别 | 包含专业举例 |
|---|---|---|
| 模块一 | 播音主持 | 播音与主持艺术 |
| 模块二 | 编导 | 广播电视编导、戏剧影视文学、艺术史论等 |
| 模块三 | 表演(影视戏剧) | 表演(戏剧影视表演、服装表演等) |
| 模块四 | 舞蹈类 | 舞蹈表演、舞蹈编导、舞蹈学等 |
| 模块五 | 书法类 | 书法学 |
| 模块六 | 美术类 | 美术学、绘画、雕塑、设计学类(视觉传达设计、环境设计等) |
| 模块七 | 摄影摄像类 | 摄影、数字媒体艺术等 |
| 模块八 | 音乐类 | 音乐表演、音乐学、作曲与作曲技术理论等 |
重要提醒与建议
-
官方信息为准:以上信息是基于安徽省近年来的常规政策,每年的具体考试内容、形式、曲目要求、分值等可能会有调整。最重要的信息来源是安徽省教育招生考试院官方网站每年发布的《安徽省普通高等学校招生艺术类专业考试简章》,所有考生和家长都必须仔细阅读这份官方文件。
(图片来源网络,侵删) -
校考与省统考:
- 省统考(模块八):是所有报考省内及省外承认安徽省统考成绩院校的音乐类考生的必考门槛,只有通过了省统考,才有资格参加后续的校考或填报志愿。
- 校考:部分独立设置的本科艺术院校(如中央音乐学院、上海音乐学院等)以及有特殊要求的艺术院校,可能会组织自己的专业考试(校考),但前提是考生必须先通过安徽省的模块八统考。
-
文化课与专业课:音乐类考生和所有艺术生一样,最终录取需要结合文化课成绩和专业课(模块八)成绩进行综合排序,达到相应院校的投档线才能被录取。
如果您或您的孩子准备参加安徽省的高考音乐专业考试,那么您需要关注的就是“模块八”的考试要求,请务必以当年的官方考试简章为准,提前规划好主项的选择和备考,并扎实学好视唱练耳这一基础科目,祝您备考顺利!
标签: 安徽高考音乐模块选择 安徽高考音乐考试模块 安徽高考音乐所属模块