2025年是高考艺术招生改革的一个关键年份,教育部发布了《关于做好2025年普通高等学校部分特殊类型招生工作的通知》,对艺术类专业的招生提出了新的规范和要求,2025年的舞蹈学招生既延续了传统模式,也体现了改革的新趋势。

以下将从 招生模式、考试内容、报考流程、顶尖院校 四个方面为您详细解读。
主要招生模式
2025年,舞蹈学专业的招生主要分为以下三种模式,各高校会根据自身情况选择一种或多种:
艺术类招生(校考)
这是最传统、最核心的模式,考生需要参加由各招生院校独立组织的专业考试(简称“校考”)。
- 特点:
- 自主性强:高校可以自主设定考试内容、评分标准和录取规则。
- 专业要求高:通常对考生的舞蹈基本功、表现力、身体条件有极高的要求,是顶尖舞蹈人才选拔的主要途径。
- 竞争激烈:知名舞蹈院校和综合类大学的舞蹈专业报名人数众多,录取率极低。
- 适合人群:舞蹈功底扎实,从小接受过系统训练,目标明确于顶尖舞蹈院校或专业实力强的综合大学的考生。
统考 + 校考(部分省份/院校)
这是2025年改革后的主流模式,考生首先需要参加所在省份组织的“艺术类专业省级统考”(简称“省统考”),统考合格后,方可报名参加部分高校组织的校考。

- 特点:
- 门槛设置:省统考作为“资格赛”,确保了考生具备基本的舞蹈专业素养。
- 双重要求:考生需要同时关注本省的统考大纲和目标院校的校考要求。
- 政策导向:教育部鼓励高校使用省级统考成绩作为录取依据,因此采用此模式的院校在逐年增加。
- 适合人群:绝大多数舞蹈艺考生,这是最普遍的路径,既需要通过省级门槛,又要在校考中脱颖而出。
统考成绩直接录取
部分高校,特别是很多省属的综合性大学,不再组织校考,直接使用考生所在省份的艺术类专业统考成绩进行录取。
- 特点:
- 简化流程:考生只需参加一次专业考试(省统考),文化课和专业课成绩达到该校的录取线即可。
- 覆盖面广:这类院校数量众多,是舞蹈学专业招生的重要组成部分。
- 规则清晰:录取规则通常是“文化课过线,按专业课成绩从高到低录取”或“综合分(文化课+专业课)从高到低录取”。
- 适合人群:专业实力中等,希望稳妥录取,或文化课成绩相对较好的考生。
专业考试内容(校考核心)
2025年舞蹈学专业的校考内容通常分为以下四个部分,各院校权重略有不同,但核心考察点一致。
舞蹈基本功(软开度、技术技巧)
这是考察考生身体条件和专业技术能力的核心环节,也是淘汰率最高的部分。
- 软开度:
- 地面:横叉、竖叉、抱前/旁/后腿。
- 中间:踢、控、搬前、旁、后腿。
- 技术技巧:
- 旋转类:二位转、平转、挥鞭转、旁腿转等。
- 跳跃类:大跳、倒踢紫金冠、双飞燕、撩腿跳等。
- 翻身类:点翻、串翻、毯技(如小翻、前桥等,部分院校会考)。
- 弹跳类:小跳、中跳、大跳。
舞蹈表演(剧目/组合)
这是考察考生舞蹈表现力、情感表达和艺术创造力的关键环节。

- 形式:自备一个独舞剧目(时长通常在2-3分钟)或指定一段舞蹈组合。
- 要求:
- 剧目选择:最好选择能充分展现个人技术优势和风格特点的剧目(如古典舞、民族民间舞、现代舞等)。
- 表演状态:情感投入,表情和肢体语言协调,能准确诠释舞蹈内涵。
- 音乐理解:与音乐的节奏、情绪完美融合。
即兴表演
这是考察考生综合素养和临场应变能力的“试金石”,也是区分顶尖人才的重要标准。
- 形式:现场抽取音乐(通常是纯音乐),在规定时间内(如1-3分钟)即兴编排并表演一段舞蹈。
- 要求:
- 快速反应:能迅速理解音乐风格、节奏和情绪。
- 编舞能力:运用所学舞蹈语汇,合理组织动作、队形和空间。
- 完整性:即使不完美,也要完整地跳下来,展现稳定的心理素质。
舞蹈知识问答/模仿
部分院校会增加这个环节,考察考生的理论素养和模仿学习能力。
- 舞蹈知识问答:可能涉及舞蹈史、著名舞剧、舞蹈家、基本乐理等。
- 动作模仿:老师做一段动作,考生进行模仿,考察观察力和身体记忆力。
报考流程与录取原则
报考流程(以校考为例):
- 关注简章:2025年11月 - 2025年1月,密切关注目标院校发布的《艺术类招生简章》。
- 网上报名/缴费:在规定时间内完成报名和缴费。
- 参加省统考:部分省份/专业要求,通常在12月 - 次年1月。
- 参加校考:根据各校时间安排,在2025年2月 - 3月前往考点参加考试。
- 查询成绩:校考结束后约1-2个月,查询专业合格证。
- 参加高考:2025年6月,参加全国统一文化课考试。
- 填报志愿:获得专业合格证后,在高考后填报志愿。
主要录取原则(2025年):
各校录取规则差异较大,是报考时必须研究的重点:
-
文化课过线,按专业成绩排名:
- 模式:文化课成绩达到该校最低控制线后,按专业校考成绩从高到低录取。
- 特点:专业实力是王道,适合专业顶尖但文化课稍弱的考生。
- 代表院校:北京舞蹈学院、中央民族大学等顶尖专业院校。
-
专业课过线,按文化课成绩排名:
- 模式:专业校考成绩合格,按文化课成绩从高到低录取。
- 特点:对文化课要求极高,适合文化课优秀、专业中上的考生。
- 代表院校:上海交通大学等部分顶尖综合大学。
-
综合分排名录取:
- 模式:将文化课成绩和专业课成绩按一定比例相加,计算综合分,再按综合分排名录取。
- 计算公式:常见有
(文化课 × 50%) + (专业课 × 50%)或(文化课 × 40%) + (专业课 × 60%)等。 - 特点:最平衡的模式,既看重专业,也看重文化,是绝大多数院校采用的规则。
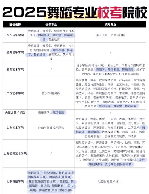
2025年顶尖舞蹈学招生院校举例
-
专业舞蹈院校(“北舞”领头):
- 北京舞蹈学院:中国舞蹈界的最高学府,舞蹈学专业(史论、教育方向)竞争异常激烈。
- 中央民族大学舞蹈学院:民族民间舞实力超群,舞蹈学专业同样享有盛誉。
-
顶尖综合大学(“985/211”工程院校):
- 北京师范大学:艺术学科实力雄厚,舞蹈学专业偏向舞蹈教育和编导。
- 华东师范大学:地处上海,综合实力强,舞蹈学专业发展迅速。
- 南京艺术学院:江苏省内的艺术最高学府,舞蹈学专业实力不俗。
- 上海大学:综合性强,舞蹈学专业与艺术理论结合紧密。
-
重点艺术院校/师范类院校:
- 上海戏剧学院:表演艺术类顶尖院校,舞蹈编导等专业很强。
- 吉林艺术学院、广西艺术学院、云南艺术学院等:各省的艺术龙头,是舞蹈学人才的重要培养基地。
- 首都师范大学、东北师范大学等:师范类大学的舞蹈学专业,毕业生在基础教育领域认可度高。
总结与建议
对于2025年的舞蹈艺考生来说:
- 信息为王:务必仔细研读目标院校的招生简章,搞清楚招生模式、考试内容和录取规则,避免无效努力。
- 全面发展:在狠抓专业基本功的同时,不能忽视文化课的学习,采用“综合分”录取的院校越来越多,文化课同样是重要的竞争力。
- 科学规划:根据自身专业和文化课的实际情况,合理选择冲刺院校、稳妥院校和保底院校,形成梯度。
- 心态稳定:校考奔波辛苦,压力大,保持良好的心态和稳定的临场发挥至关重要。
希望这份详细的梳理能帮助您全面了解2025年大学舞蹈学专业的招生情况。