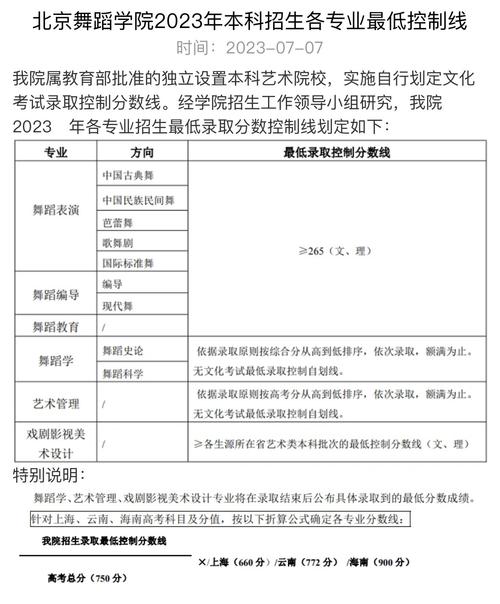
北京舞蹈学院没有统一的“高考录取分数线”,它不像普通大学那样根据高考总分从高到低录取,其录取标准是“专业考试合格 + 高考文化课成绩达到要求”的双重模式。

(图片来源网络,侵删)
我们通常所说的“分数线”包含两个核心部分:
- 专业考试合格线
- 高考文化课控制线
下面我将为您详细解释这两个部分,并提供近年的参考数据。
专业考试合格线
这是进入北舞的第一道门槛,也是最重要的门槛,考生需要先参加北舞组织的专业校考,并且成绩达到合格标准,才有资格进入后续的文化课录取环节。
关键信息:

(图片来源网络,侵删)
- 分专业划线: 每个专业(如中国古典舞、中国民族民间舞、芭蕾舞、国际标准舞、舞蹈编导、舞蹈学等)的合格线是独立划定的,各不相同。
- 招生计划与排名: 合格线的划定通常与该专业的招生人数和考生排名有关,专业排名在招生计划数一定比例(例如1:4或1:5)以内的考生,会被判定为专业合格。
- 具体分数不公开: 北舞通常不会公布每个专业的具体合格分数,只会公布合格考生名单,考生需要登录学校官网或通过官方查询系统确认自己是否合格。
- 以当年简章为准: 每年的考试难度、考生水平都有差异,合格线每年都会浮动。最权威的信息来源永远是当年发布的《北京舞蹈学院本科招生简章》。
近年专业合格线参考(2025-2025年数据):
以下是根据官方公布的合格名单反推出的大致合格分数线范围,仅供您参考,不能作为2025年的录取依据。
| 专业方向 | 大致专业合格分数线范围(满分100分) | 备注 |
|---|---|---|
| 中国古典舞 | 00 - 90.00+ | 竞争最激烈的专业之一,分数线极高 |
| 中国民族民间舞 | 00 - 90.00+ | 与古典舞同为王牌专业,分数线很高 |
| 芭蕾舞 | 00 - 88.00+ | 对身体条件和基本功要求极高 |
| 国际标准舞 | 00 - 87.00+ | 男女分列,竞争激烈 |
| 音乐剧 | 00 - 85.00+ | 综合性强,考察唱、跳、演 |
| 歌舞剧 | 00 - 85.00+ | 与音乐剧类似,综合能力要求高 |
| 舞蹈编导 | 00 - 85.00+ | 更看重创作思维和即兴能力 |
| 舞蹈学(舞蹈史论) | 按文化课成绩排名 | 该专业通常不参加专业校考,直接按高考文化课成绩从高到低录取 |
| 艺术管理 | 按文化课成绩排名 | 同上,主要考察文化课成绩 |
| 舞蹈教育 | 00 - 85.00+ | 对教学能力和舞蹈基础都有要求 |
- 这只是大致范围,实际合格线可能会因当年考生整体水平而上下浮动1-2分。
- 有些专业还会区分“初试合格线”和“复试/三试合格线”。
高考文化课控制线
考生通过专业校考后,高考文化课成绩也必须达到北划定的最低控制线,才能被正式录取。

(图片来源网络,侵删)
关键信息:
- 分专业划定: 和专业线一样,每个专业的文化课控制线也不同,对文化课要求从高到低大致是:舞蹈学 > 艺术管理 > 音乐剧/歌舞剧 > 芭蕾舞 > 编导 > 民间舞/古典舞/国标舞。
- 与一本线/特殊类型招生控制线挂钩: 北舞的文化课控制线通常不是固定的分数,而是与当年北京市(或考生所在省份)的“特殊类型招生控制线”(即俗称的“一本线”)挂钩。
- 近年文化课控制线参考(以北京为例):
| 专业方向 | 文化课控制线要求(相对于北京市特殊类型招生控制线) | 近年大致分数参考(以北京特殊类型线为例) |
|---|---|---|
| 舞蹈学(舞蹈史论) | 达到特殊类型招生控制线 | 2025年:约530分;2025年:约540分 |
| 艺术管理 | 达到特殊类型招生控制线 | 2025年:约530分;2025年:约540分 |
| 音乐剧 | 特殊类型招生控制线的 80% | 2025年:约424分;2025年:约432分 |
| 歌舞剧 | 特殊类型招生控制线的 80% | 2025年:约424分;2025年:约432分 |
| 舞蹈编导 | 特殊类型招生控制线的 60% | 2025年:约318分;2025年:约324分 |
| 中国古典舞 | 特殊类型招生控制线的 50% | 2025年:约265分;2025年:约270分 |
| 中国民族民间舞 | 特殊类型招生控制线的 50% | 2025年:约265分;2025年:约270分 |
| 芭蕾舞 | 特殊类型招生控制线的 50% | 2025年:约265分;2025年:约270分 |
| 国际标准舞 | 特殊类型招生控制线的 50% | 2025年:约265分;2025年:约270分 |
重要说明:
- 省份差异: 对于非北京市的考生,文化课控制线通常是考生所在省份的“特殊类型招生控制线”的相应百分比,一个古典舞考生,如果其所在省份的特殊类型线是500分,那么他/她的文化课就需要达到500 * 50% = 250分。
- 逐年变化: 每年北京市的特殊类型控制线都会变化,因此北舞的最终文化课控制线也会随之变化。
- 最终录取: 专业合格的考生,按文化课成绩从高到低进行排名择优录取,在文化课达标的前提下,文化课成绩越高,录取优势越大。
总结与建议
- 核心逻辑: 专业是门槛,文化课是决定性因素,先过专业关,再比文化分。
- 数据时效性: 所有以上数据均为近年参考,2025年的具体分数线必须以北京舞蹈学院2025年官方发布的《本科招生简章》为准,通常在每年的12月至次年1月发布。
- 官方渠道: 获取最准确信息的唯一途径是北京舞蹈学院本科招生网,请务必密切关注官网发布的所有通知、简章和公告。
- 备考策略:
- 专业考生: 专业目标是冲进招生人数的4-5倍以内,确保拿到合格证,文化课绝对不能放弃,要尽最大努力提高分数,在合格考生中占据优势。
- 文化课考生(报舞蹈学/艺术管理): 专业考试压力较小,但需要将重心放在高考上,目标是达到甚至超过特殊类型招生控制线。
希望以上信息能帮助您全面了解北京舞蹈学院的录取“分数线”情况!祝您备考顺利!
版权声明:除非特别标注,否则均为本站原创文章,转载时请以链接形式注明文章出处。