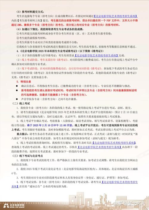
艺考的招生政策和考试内容每年都可能有所调整,2025年的具体信息,尤其是招生简章,是当年考生和家长最重要的参考依据。 以下内容是基于2025年北影艺考的普遍情况和公开信息进行的梳理,旨在为你提供一个清晰的框架。

核心流程概览
北影艺考通常遵循以下步骤:
- 关注招生简章 (当年9月-11月):这是所有行动的起点,简章会明确公布招生专业、计划人数、报考条件、考试科目、时间、地点以及最重要的——专业课考试内容。
- 网上报名与缴费 (当年11月-12月):考生需要在指定时间内,通过北影官网的报名系统进行注册、填写信息、选择专业并缴纳报名费。
- 现场确认/初试 (当年12月-次年1月):报名成功后,需要到北影进行现场确认,领取准考证,并参加初试。
- 复试/三试 (次年2月-3月):初试通过后,会进入复试、三试,部分专业甚至有四试,这是层层筛选的过程,也是专业能力展现的核心阶段。
- 文化课高考 (次年6月):所有专业合格的考生,都需要参加全国统一高考,文化课成绩是最终录取的重要依据。
- 录取 (次年7月):学校根据专业排名和文化课成绩,按照简章中规定的录取原则(通常为专业排名过线后,按文化课成绩从高到低择优录取)进行最终录取。
主要专业考试内容详解 (2025年情况)
北影的专业考试分为文管类和表演类两大类,考试形式和内容差异巨大。
A. 文管类专业 (戏剧影视文学、导演、摄影、制片管理等)
这类专业更侧重于考察学生的综合素质、知识储备、逻辑思维和创作潜力。
戏剧影视文学专业

- 考试科目:
- 初试:笔试,通常是文艺常识与故事创作。
- 文艺常识:考察文学、电影、戏剧、音乐、美术等领域的广泛知识。
- 故事创作:给出一个或多个关键词,要求在规定时间内创作一个完整的故事。
- 复试:面试。
- 自我介绍。
- 回答考官提问:问题可能涉及对电影、文学作品的看法,时事热点,个人经历等。
- 综合素质考察:考察你的谈吐、逻辑、应变能力和对专业的热情。
- 三试:笔试。影片分析/剧作分析。
观看一部指定的电影片段或阅读一段剧作材料,在规定时间内写一篇分析文章,考察你的观察力、分析能力和写作功底。
- 初试:笔试,通常是文艺常识与故事创作。
导演专业
- 考试科目:
- 初试:笔试。文艺常识与故事构思。
类似文学专业,但更侧重于故事的画面感和可执行性。
- 复试:面试。
- 自我介绍。
- 回答考官提问。
- 才艺展示:不一定是唱歌跳舞,可以是讲笑话、模仿、展示自己的摄影作品等,旨在展示个性和创造力。
- 命题讲故事:现场抽题,即兴构思并讲述一个故事。
- 三试:笔试。影片分析。
与文学专业类似,但更侧重于从导演的视角分析影片的叙事结构、镜头语言、节奏控制等。
(图片来源网络,侵删) - 四试:面试。综合面试。
可能会进行更深入的交流,考察你的导演思维、领导潜力和对生活的独特见解。
- 初试:笔试。文艺常识与故事构思。
摄影专业
- 考试科目:
- 初试:笔试。文艺常识与摄影基础。
除了文艺常识,还会考察摄影史、摄影器材、构图、用光等基础知识。
- 复试:笔试。影片分析。
考察对视听语言的敏感度。
- 三试:面试。
- 自我介绍。
- 回答考官提问。
- 作品展示与分析:非常重要! 考生需要准备自己拍摄的照片或视频作品,并能够清晰地阐述自己的创作思路、理念和技巧。
- 综合素质考察:对摄影的热情和审美能力。
- 初试:笔试。文艺常识与摄影基础。
制片管理专业
- 考试科目:
- 初试:笔试。文艺常识与项目管理基础。
除了文艺常识,可能会涉及一些基础的经济学、管理学常识,以及对电影产业运作的了解。
- 复试:面试。
- 自我介绍。
- 回答考官提问:问题可能包括对电影市场的看法、如何组织一个活动、处理人际关系等。
- 综合素质考察:沟通能力、组织协调能力、商业嗅觉和责任心。
- 初试:笔试。文艺常识与项目管理基础。
B. 表演类专业 (表演、配音、相声等)
这类专业是北影艺考中最“残酷”也最考验综合素质的环节,对考生的专业条件、心理素质和临场反应要求极高。
表演专业
-
考试形式:通常分为初试、复试、三试,层层淘汰,每次考试内容都不同。
-
核心考察点:
- 形象条件:五官、身材、比例、气质。
- 声音条件:音色、音质、可塑性。
- 表现力:眼神、面部表情、肢体语言的感染力。
- 感受力与想象力:能否快速进入情境,相信并创造角色。
- 理解力与创造力:对作品和指令的理解与执行能力。
- 心理素质:在压力下的稳定性和应变能力。
-
具体考试内容 (各轮次可能包含以下项目):
- 朗诵:
- 自备稿件:诗歌、散文、小说片段等,时长1-2分钟,考察声音、情感表达和普通话水平。
- 指定稿件:现场抽取,考察快速理解和表现能力。
- 声乐:
自备歌曲一首(清唱或伴奏带),考察音准、节奏感和乐感,不追求专业水平,但求自然、有情感。
- 形体:
自备舞蹈、武术、体操等一段,考察身体的协调性、柔韧性和表现力,同样不要求专业,但要能展现身体控制力。
- 表演:
- 单人小品:根据给定题目或道具,即兴表演。
- 集体小品:多人一组,根据给定情境进行表演。这是表演考试的核心,考察考生在集体中的合作、倾听、反应和创造能力。
- 命题表演:考官给出一个主题,考生自己构思并表演。
- 回答考官提问:
问题可能非常广泛,从个人经历、对表演的理解,到即兴反应题,全面考察你的综合素质和真实性格。
- 朗诵:
关键注意事项 (2025年)
- 招生简章是圣经:所有信息以当年发布的官方招生简章为准,务必逐字逐句研读,不要遗漏任何细节。
- 报名时间:北影报名通常非常火爆,名额有限,务必在第一时间报名,避免错过。
- 专业选择:考生可以同时报考多个专业,但要注意考试时间是否冲突,合理安排策略很重要。
- 作品准备:对于导演、摄影、文学等专业,提前准备高质量的作品集至关重要,这不是简单的作业,而是你专业能力的最好证明。
- 心态调整:艺考是一场持久战,也是心理战,面对“三试”、“四试”的淘汰,要保持平常心,北影的考官不仅看“技术”,更看重你的真诚、热情和独特的个人魅力。
- 文化课不能丢:对于北影绝大多数专业,文化课都是“硬门槛”,专业合格后,文化课成绩决定最终录取,很多考生专业课过关,却因文化课分数不够而与北影失之交臂。
2025年的北影艺考是一场对专业能力、文化素养和综合素质的全面考验,准备过程需要系统性的知识积累、大量的实践训练以及强大的心理素质,希望这份梳理能对你有所帮助!
标签: 2025北影艺考改革新变化 2025北京电影学院艺考政策调整 2025北影艺考考试科目变动