以下信息基于2025年的历史数据,仅供您参考和了解当年的招生政策。最新的招生简章和计划请务必以天津大学招生网或官方发布的最新信息为准。

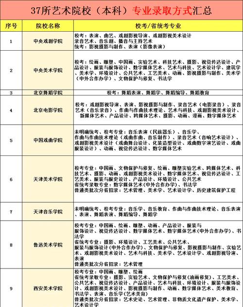
2025年天津大学美术类招生概况
2025年,天津大学的美术类招生主要面向设计学类和动画两个专业,均按设计学类大类进行招生,学生入学后经过一段时间的学习,再根据专业兴趣和学业成绩进行专业分流。
招生专业与计划
| 专业类别 | 招生省份 | 计划人数 | 备注 |
|---|---|---|---|
| 设计学类 | 全国 | 110人 | 含环境设计、视觉传达设计、产品设计等方向 |
| 动画 | 全国 | 35人 | 按设计学类大类招生,后分流 |
总计划: 145人
招生对象与报名条件
- 符合2025年普通高等学校招生工作规定的报名条件。
- 省级美术专业统考合格,且参加全国普通高考文化课考试。
- 考生身体健康,符合《普通高等学校招生体检工作指导意见》标准,无色盲、色弱。
- 外语语种要求为英语,高考外语科目为非英语的考生请谨慎报考。
专业考试形式
2025年,天津大学美术类专业考试采用省级统考成绩,不再组织校考。
- 专业成绩认定: 考生必须参加其所在省份的美术与设计学类省级统考,且成绩需达到本科合格线,天津大学将直接使用该省统考成绩作为专业成绩进行录取。
录取原则
天津大学的录取原则综合考量了考生的专业成绩和文化课成绩,实行文理兼收。

- 文化课成绩要求: 考生高考文化课成绩需达到其所在省份艺术类本科录取控制分数线。
- 综合分计算公式:
综合分 = (考生文化课成绩 ÷ 所在省份本科一批录取控制分数线) × 40 + (考生省级统考成绩 ÷ 省级统考满分) × 60
- 注: 对于实行本科批次合并改革的省份,本科一批录取控制分数线参照其省级招生考试机构划定的高特殊类型招生控制分数线执行。
- 录取规则:
- 对进档考生,按照综合分从高到低进行排序。
- 综合分相同的情况下,优先录取省级统考成绩高的考生。
- 若省级统考成绩也相同,则依次优先录取文化课成绩高、语文+数学+外语成绩高、语文成绩高的考生。
- 根据招生计划,择优录取。
专业分流
被录取的学生在入学后,将在第一学年末进行专业分流。
- 分流范围: 在“设计学类”大类内,根据学生第一学年的学习成绩、个人志愿以及各专业的容纳能力,分流至环境设计、视觉传达设计、产品设计、动画等具体专业方向。
- 分流原则: 以“兴趣优先、成绩为主”为原则,确保分流过程的公平、公正、公开。
学费标准
2025年,天津大学设计学类和动画专业的学费标准为12000元/年/人。
重要提醒与对比
如果您是为未来的报考做准备,了解天津大学美术招生的历史变化非常重要,与2025年相比,近年来天津大学的招生政策有以下几点显著变化:
-
招生专业名称变化:
(图片来源网络,侵删)- 2025年及以前,主要招生专业为“设计学类”和“动画”。
- 2025年起,招生专业调整为“设计学类”和“动画”,但专业内涵有所调整,特别是,“环境设计”专业在2025年后暂停招生,目前主要招生专业为视觉传达设计、产品设计、动画等。
-
录取公式微调:
- 2025年的公式是
(文化/一本线)×40% + (专业/专业满分)×60%。 - 自2025年起,录取公式调整为 (文化/一本线)×50% + (专业/专业满分)×50%,这表明学校对文化课成绩的权重有所提高,更加重视考生的综合文化素养。
- 2025年的公式是
-
校考政策的恢复(可能性):
- 2025-2025年,天津大学一直采用“省统考”成绩。
- 2025年起,天津大学恢复美术学类(绘画)专业的校考,并继续使用省统考成绩录取设计学类和动画专业,这表明未来的招生政策可能会更加灵活,部分专业可能会恢复校考。
2025年是天津大学美术招生采用“省统考”模式、文化课和专业课权重为“4:6”的一个典型年份,如果您想报考天津大学,务必:
- 密切关注天津大学本科招生网,获取最新、最权威的招生简章。
- 仔细阅读当年的招生政策,特别是招生专业、录取公式和报考要求。
- 提前规划文化课和专业课的学习,根据最新的录取公式,合理分配精力,力争在文化课和专业课上都取得优异成绩。
标签: 天大2025美术招生政策变化 天津大学2025美术考纲调整 天大美术2025招生新增方向