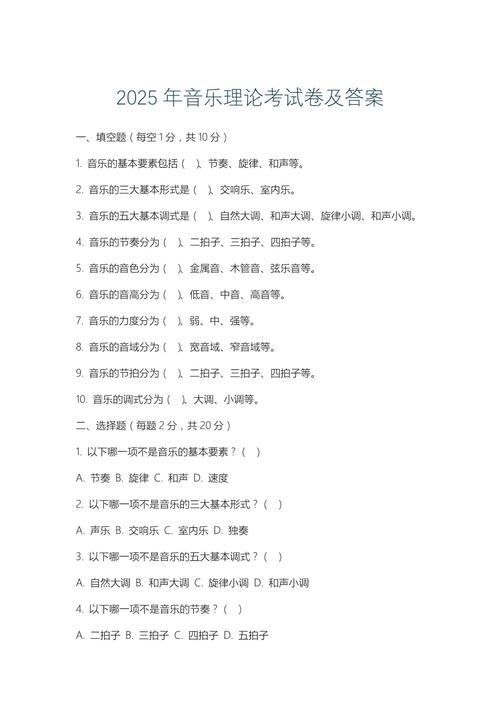
2025年江西省音乐联考(艺术类统考)的相关信息如下,供参考:

(图片来源网络,侵删)
考试时间与科目
-
考试时间
- 2025年12月17日-28日(具体以准考证为准)。
- 面试科目:声乐、器乐、视唱练耳(现场考试)。
- 笔试科目:乐理、练耳(2025年12月17日统一笔试)。
-
考试科目分值
- 音乐学类总分:200分
- 声乐(面试):100分
- 器乐(面试):100分
- 视唱练耳(面试):20分
- 乐理与练耳(笔试):40分
- 音乐表演类总分:200分
- 主项(声乐或器乐):150分
- 视唱练耳:20分
- 乐理与练耳:30分
- 音乐学类总分:200分
与要求
-
声乐
- 演唱一首自选歌曲(美声、民族、流行均可),伴奏自带或由考点提供。
- 时间限制:约3分钟。
-
器乐
(图片来源网络,侵删)- 演奏一首自选曲目,除钢琴外其他乐器自备。
- 时间限制:约5分钟。
-
视唱练耳
- 视唱:现场抽取简谱或五线谱视唱(1首)。
- 练耳:听音模唱(音程、和弦、节奏、旋律)。
-
乐理与练耳(笔试)
- 乐理:基础乐理知识(音程、和弦、调式等)。
- 练耳:听写音程、和弦、节奏、旋律。
分数线(2025年)
- 音乐学类本科合格线:90分(总分200分)
- 音乐表演类本科合格线:90分(总分200分)
- 专科合格线:70分
注意事项
- 准考证打印:考生需在规定时间内登录江西省教育考试院官网打印准考证。
- 考试地点:江西师范大学(南昌市紫阳大道99号)。
- 成绩查询:2025年1月下旬公布成绩,可通过江西省教育考试院官网查询。
后续建议
- 文化课要求:音乐类考生需参加全国高考,文化课分数线按江西省艺术类政策执行(2025年艺术类本科文化线约为290分左右,具体以当年公布为准)。
- 校考准备:部分高校(如音乐学院、独立艺术院校)可能组织校考,需关注目标院校招生简章。
如需更详细的信息(如真题、评分标准),建议咨询江西省教育考试院或查阅当年官方文件。

(图片来源网络,侵删)
标签: 2025江西音乐联考时间安排 2025江西音乐联考报名流程 2025江西音乐联考考试科目
版权声明:除非特别标注,否则均为本站原创文章,转载时请以链接形式注明文章出处。