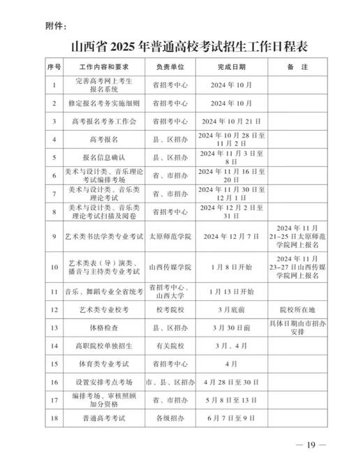
2025年山西省的普通高校艺术类专业招生考试(简称“艺考”)工作分为省级统考(联考)和校考两部分,以下是具体的时间安排:

(图片来源网络,侵删)
省级统考(联考)时间
2025年山西省艺术类专业省级统考在2025年12月进行,具体安排如下:
美术与设计学类专业统考
- 考试时间: 2025年12月10日
- 考试科目:
- 上午 8:30 - 11:30: 色彩(满分100分)
- 下午 14:00 - 17:00: 素描(满分100分)
- 速写(满分100分)与色彩、素描在同一天进行,具体时间安排在色彩考试结束后。
音乐类专业统考
- 考试时间: 2025年12月17日至18日
- 考试地点: 山西大学
- 及分值:
- 主项(声乐或器乐): 100分
- 副项(声乐或器乐): 50分
- 视唱练耳: 50分
- 总分: 200分
舞蹈类专业统考
- 考试时间: 2025年12月24日至25日
- 考试地点: 山西大学
- 基本素质与舞蹈能力展示(软开度、控制能力、跳跃、旋转等)
- 自选舞蹈表演(自备伴奏带)
- 即兴舞蹈
- 舞术常识口试
表演(影视戏剧)类专业统考
- 考试时间: 2025年1月7日至8日
- 考试地点: 山西传媒学院
- 自备朗诵(自备稿件)
- 自备歌曲演唱或形体舞蹈展示
- 即兴小品表演
播音与主持艺术类专业统考
- 考试时间: 2025年1月14日至15日
- 考试地点: 山西传媒学院
- 自备稿件朗诵
- 指定新闻稿件播报
- 即兴评述
- 模拟主持
校考时间
校考由各招生院校自行组织,时间安排各不相同。
- 报名和考试时间: 通常从2025年1月中旬开始,一直持续到3月底或4月初。
- 如何获取信息:
- 目标院校招生网: 这是最准确的信息来源,考生需要密切关注自己心仪院校的官方招生网站,查看发布的《艺术类专业招生简章》。
- 《山西招生考试》杂志: 山西省招生考试管理中心会定期在官方杂志上发布省外院校在晋组织校考的相关信息。
- 考点通知: 很多校考会在山西本地的指定考点(如山西大学、山西传媒学院等)进行,考生需关注考点的公告。
总结与注意事项
- 时间点回顾: 2025年的山西艺考,省级统考集中在2025年12月,而校考则在2025年的1月至4月进行。
- 报名方式: 所有艺术类考生(包括参加统考和校考的考生)都必须在2025年11月完成网上报名和缴费,信息确认等工作。
- 政策要求: 根据2025年的政策,所有报考艺术类专业的考生,必须先参加省级统考,统考成绩合格的考生,才有资格参加省内外院校组织的校考,部分省外院校可能会直接使用山西省的统考成绩作为录取依据,具体要求请查阅各院校的招生简章。
- 重要提醒: 艺考时间每年都可能微调,以上信息是针对2025年的特定情况,如果您需要查询其他年份的信息,请明确指出年份,我可以为您提供更准确的参考。

(图片来源网络,侵删)
标签: 2025山西艺考报名时间 2025山西艺考考试时间安排 2025山西艺考政策最新消息
版权声明:除非特别标注,否则均为本站原创文章,转载时请以链接形式注明文章出处。