由于2025年已经过去,以下信息是根据当年的官方公告和新闻报道整理的,主要用于参考和了解当时的情况。每年的艺考政策都可能有所调整,最新信息请务必以当年陕西省教育考试院发布的官方通知为准。

(图片来源网络,侵删)
2025年陕西省普通高等学校艺术类专业课统考(校考)时间安排
2025年的陕西艺考主要分为两大块:省级统考和校考,考生需要先参加统考,统考合格后才有资格参加部分院校组织的校考。
2025年陕西省艺术类专业课统考时间
陕西省的省级统考是所有艺术类考生必须参加的资格考试,时间安排在每年的12月底。
| 统考类别 | 报名时间 | 考试时间 | 考试地点 |
|---|---|---|---|
| 美术类 | 2025年11月 | 2025年12月7日 | 西安美术学院(含考点) |
| 音乐类 | 2025年11月 | 2025年12月14日 | 西安音乐学院(含考点) |
| 播音编导类 | 2025年11月 | 2025年12月21日 | 陕西师范大学(含考点) |
| 表演类(服装表演) | 2025年11月 | 2025年12月14日 | 西安工程大学(含考点) |
重要提示:
- 报名方式: 报名与普通高考文化课报名同时进行,通常在每年的11月份进行,考生需要在户籍所在地的县(区)招生办办理报名手续。
- 统考作用: 统考合格是考生报考省内所有院校以及省外承认陕西统考成绩院校的艺术类专业的必要条件,如果统考不合格,即使参加了校考,也无法投档和录取。
2025年陕西省艺术类专业课校考时间
校考由各招生院校自行组织,时间安排在省级统考之后,主要集中在次年的1月至3月。

(图片来源网络,侵删)
- 校考报名条件: 考生必须首先获得陕西省相应艺术类别的统考合格证,才有资格报名参加校考。
- 校考时间范围:
- 集中在1月至3月: 大部分校考都在这个时间段内进行。
- 个别院校较早或较晚: 一些院校可能会在1月初或3月底安排考试。
- 如何获取校考信息: 考生需要密切关注各招生院校的官方招生网站或发布的《招生简章》,上面会详细列出该校的招生专业、报考条件、考试时间、考试地点和报名方式。
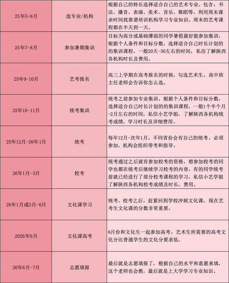
2025年陕西艺考关键时间点总结
为了让您更清晰地了解整个流程,这里梳理了2025年陕西艺考的关键时间线:
-
2025年11月:
- 艺术类高考报名与省级统考报名同时进行。 考生完成文化课报名后,需在报名系统中选择相应的艺术统考类别。
-
2025年12月:
- 7日: 美术类专业课统考。
- 14日: 音乐类、表演类(服装表演)专业课统考。
- 21日: 播音编导类专业课统考。
- 统考成绩公布: 统考结束后,陕西省教育考试院会在1月份公布统考成绩和合格分数线。
-
2025年1月 - 3月:
(图片来源网络,侵删)- 校考高峰期。 获得统考合格证的考生,根据自己心仪院校的招生简章,在指定时间和地点参加校考。
-
2025年3月 - 4月:
各校陆续公布校考专业合格名单,考生需要及时查询自己的校考成绩。
-
2025年6月:
- 全国统一高考。 艺术类考生需参加文化课考试。
-
2025年6月下旬 - 7月:
- 高考成绩公布,艺术类考生开始填报高考志愿。
- 录取: 高校根据考生的统考/校考成绩和高考文化课成绩,按照一定的比例进行综合录取。
给未来艺考生的建议
- 关注官方渠道: 艺考政策每年都可能微调,最权威的信息来源是陕西省教育考试院官网和阳光高考平台。
- 提前规划: 尽早确定目标院校和专业,了解其招生要求(是看统考成绩还是需要校考),并制定详细的备考计划。
- 平衡专业与文化课: 艺术类考生不仅要准备专业课,也要保证文化课的学习,因为文化课成绩在最终录取中占有重要比重。
标签: 2025陕西艺考报名时间 2025陕西艺考考试科目 2025陕西艺考录取政策
版权声明:除非特别标注,否则均为本站原创文章,转载时请以链接形式注明文章出处。