河南舞蹈统考报名时间几时开始?

99ANYc3cd6 舞蹈培训 1

核心信息摘要

  • 报名时间: 通常在 11月中下旬
  • 报名方式: 网上报名与信息采集。
  • 官方网站: 河南省招生办公室官网 (http://www.heao.gov.cn/)。

详细说明与注意事项

报名时间(以2025年为例)

  • 正式报名时间: 2025年11月1日9:00 至 11月10日17:00
  • 信息采集与现场确认时间: 2025年11月14日9:00 至 11月15日17:00
  • 网上缴费截止时间: 2025年11月10日17:00

重要提示: 这个时间安排是基于 2025年 的实际情况,由于每年政策可能会有微调,2025年的具体日期请务必以河南省招生办公室当年发布的官方通知为准。

河南舞蹈统考报名时间几时开始?-第1张图片-泰美艺术培训
(图片来源网络,侵删)

报名流程(通常包括以下步骤)

  1. 网上报名:

    • 考生在规定时间内,登录河南省招生办公室官网,进入“河南省普通高校招生考生服务平台”。
    • 按照系统提示,准确填写个人基本信息、报考类别(艺术类)、选报专业组(舞蹈类)等。
    • 上传符合要求的个人照片。
  2. 信息采集与现场确认:

    • 这是报名中非常关键的一步,考生本人必须到场。
    • 地点: 通常在考生户籍或学籍所在地的县(市、区)招生办公室指定的报名点。
      • 身份核验: 现场核对身份证信息。
      • 照片采集: 由工作人员现场采集考生数码照片。
      • 指纹采集: 采集考生指纹信息,用于身份验证。
      • 签字确认: 考生需在《报名登记表》上签字确认,确保所有信息无误,签字后,信息将不能修改。
  3. 网上缴费:

    • 在完成网上报名后,考生需要在规定时间内通过指定的网上支付渠道缴纳报名考试费。
    • 缴费标准: 近年河南省艺术类专业省统考的报名考试费标准为 每生100元
    • 注意: 未按时完成缴费的,报名信息无效。

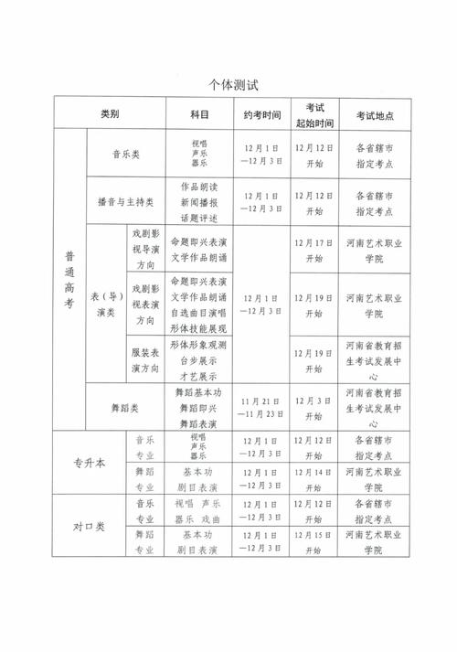
舞蹈类统考考试安排(参考)

  • 考试科目:
    • 专业主科: 舞蹈基本功、舞蹈剧目表演。
    • 视唱模唱: 简谱或五线谱视唱、模唱。
  • 考试时间: 通常在 12月中旬 进行,2025年的舞蹈统考安排在 2025年12月9日
  • 考试地点: 河南省招生考试学术交流中心(郑州市)。

如何获取最准确的信息?

由于官方信息是唯一权威来源,强烈建议您通过以下方式获取最新通知:

河南舞蹈统考报名时间几时开始?-第2张图片-泰美艺术培训
(图片来源网络,侵删)
  1. 官方网站:

    • 首选网站: 河南省招生办公室官网 (http://www.heao.gov.cn/)。
    • 关注栏目: 定期查看“通知公告”、“普通高校招生”等栏目。
  2. 官方微信公众号:

    • 搜索并关注 “招生考试之友”“河南省招生办公室” 等官方微信公众号,重要通知通常会第一时间在公众号发布。
  3. 咨询学校老师:

    您所在学校的班主任或艺术指导老师通常会收到上级教育部门的文件,是最直接的咨询渠道。

    河南舞蹈统考报名时间几时开始?-第3张图片-泰美艺术培训
    (图片来源网络,侵删)
  • 记住大致时间窗口: 每年 11月中下旬 是河南省舞蹈统考报名的关键时期。
  • 紧盯官方渠道: 11月初 就要开始关注河南省招生办公室官网和公众号,等待官方发布的《报名通知》。
  • 切勿错过节点: 网上报名、现场确认、网上缴费三个环节都有严格的时间限制,任何一个环节逾期都可能导致报名失败。

祝您备考顺利,取得优异成绩!

标签: 河南舞蹈统考报名时间 2025河南舞蹈统考报名入口 河南舞蹈统考报名流程步骤

抱歉,评论功能暂时关闭!