泰美艺术培训
  • 首页
  • 美术培训
  • 舞蹈培训
  • 音乐培训
  • 艺考资讯
  • 联考资讯
首页 包含"广东高考音乐集训课程内容"标签的文章
广东高考音乐集训机构怎么选? 音乐培训

广东高考音乐集训机构怎么选?

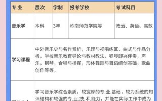
这是一个非常关键的问题,选择一个好的音乐集训机构对广东高考生来说,直接关系到能否顺利通过联考和校考,最终考上理想的大学,下面我将为你提供一个全面的选择指南,包括评判标准、知名机构分析、备考建议,希望能...

99ANYc3cd6 2025-12-11 8 #广东高考音乐集训机构排名 #广东高考音乐集训费用多少 #广东高考音乐集训课程内容

最新文章

  • 2025沈阳音乐演出有哪些精彩值得期待?

    2025沈阳音乐演出有哪些精彩值得期待?

    2026-03-10 0
  • 北京最好的艺考培训机构是哪家?

    北京最好的艺考培训机构是哪家?

    2026-03-10 0
  • 2025音乐类学校排名如何?

    2025音乐类学校排名如何?

    2026-03-10 0
  • 湖南省2025联考编导考什么?

    湖南省2025联考编导考什么?

    2026-03-10 0
  • 重庆2025美术录取分数线多少?

    重庆2025美术录取分数线多少?

    2026-03-10 0
  • 2025浙江传媒美术考什么?

    2025浙江传媒美术考什么?

    2026-03-10 0

热门文章

  • 1.豫章师范学院舞蹈学怎么样?
  • 2.红河学院舞蹈专业录取线是多少?
  • 3.2025美术文化分数线是多少?
  • 4.内蒙古播音主持联考排名有何影响?
  • 5.2025高考美术分数线会涨还是降?
  • 6.湖南工艺美术职业学院有何特色?
  • 7.济南大学还招艺术联考考生吗?
  • 8.江苏省音乐联考热门曲目

关于本站

侵权处理与合作:473708564#qq.com,#换成@就是邮箱

沪ICP备2024102905号

联系我们

关注我们

泰美艺术培训二维码