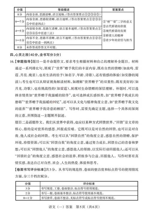
整体评价
- 命题风格: 严格对标2025年江苏省高考卷(即“新高考”元年),体现了“立德树人”的导向和“服务选才、引导教学”的功能,试题注重基础,突出能力,强调思维过程,稳中有新。
- 难度系数: 整体难度略高于或持平于当年的高考真题,区分度较高,能有效拉开不同层次学生的差距。
- 核心特点:
- 紧扣考纲: 知识点覆盖全面,无超纲内容。
- 注重应用: 大量结合社会热点、科技前沿和生活实际,考察学生运用知识解决实际问题的能力。
- 强调思维: 试题设置有梯度,特别是压轴题,对学生的逻辑推理、数学建模、创新思维等核心素养要求很高。
- 突出主干: 重点考察学科的核心概念和主干知识。
各科试卷特点及典型题分析
语文
- 现代文阅读:
- 论述类文本: 选取了关于“城市美学”的论述,逻辑严谨,选项设置极具迷惑性,要求学生精读细辨,精准定位。
- 文学类文本: 选用了一篇反映现实生活的小说,题目设计巧妙,一道题要求分析“次要人物”的作用,另一道题则聚焦于小说结尾的“留白”,考察学生对作品意蕴的探究能力,这体现了对“深度阅读”的考察。
- 古诗文阅读:
- 文言文: 传记类文本,人物形象鲜明,翻译题注重关键词和句式,第3题(内容概括与分析)的选项设置非常典型,是学生容易出错的地方。
- 古诗鉴赏: 选用了一首宋词,考察了“炼字”和“情感主旨”,题目不偏不怪,但要求学生结合具体诗句进行分析,不能空谈。
- 语言文字运用:
成语、病句等基础题难度适中,图文转换题结合“垃圾分类”热点,考察信息提取和概括能力。
(图片来源网络,侵删) - 作文:
- 题目: “每个人都是自己的坐标”
- 解析: 这是一个典型的思辨性作文题,它引导学生思考个人定位、价值判断、时代背景以及自我认知之间的关系。
- 立意方向:
- 向内求索: 强调自我反思、自我认知的重要性,如何通过内心的标尺来衡量自己,而不是完全依赖外界的评价。
- 向外探寻: 思考个人坐标与时代坐标的关系,个人的价值实现如何融入社会发展和国家进步的洪流中。
- 动态调整: 坐标不是一成不变的,人生是一个不断校准、调整坐标的过程,需要与时俱进,不断成长。
- 评价: 此题开放性强,能让学生有话可说,但要写出深度和思辨性不容易,区分度明显。
数学
- 选择题与填空题:
- 基础题和中档题占比大,覆盖了所有主干知识点,如函数与导数、三角函数、数列、立体几何、解析几何等。
- 题目设置“小巧而灵活”,一个函数题可能结合了零点问题,一个数列题可能考察了新定义,这要求学生基本功扎实,思维灵活。
- 解答题:
- 三角函数/解三角形: 难度中等,属于送分题范畴,考察公式变换和正余弦定理的应用。
- 立体几何: 考察线面平行和垂直的证明,以及二面角的计算,题目常规,但计算量稍大,考察学生的空间想象能力和运算能力。
- 概率统计: 结合“新冠肺炎”初期的数据背景,考察了二项分布和期望,将时事热点与数学知识结合,体现了数学的应用价值。
- 解析几何: 难度中等偏上,考察了直线与椭圆的位置关系,以及弦长、面积等问题,计算过程繁琐,对学生的代数变形能力要求较高。
- 函数与导数(压轴题):
- 第一问是常规的单调性讨论。
- 第二问通常是恒成立问题或零点问题,需要构造新函数,利用导数研究其最值,综合性强。
- 典型特点: 最后一问往往设置得非常巧妙,可能需要分类讨论、分离参数,或者利用洛必达法则等高等数学思想(虽然不要求写出过程,但思路相通),对学生的思维深度和创新能力是极大的考验。
英语
- 阅读理解:
- 题材广泛: 涵盖了科技(AI)、文化(博物馆)、环保、心理学等,体现了“跨文化交际”的理念。
- 题目设计: 细节题、推理判断题、主旨大意题、词义猜测题分布均衡,推理判断题难度较大,要求学生根据上下文进行深层逻辑分析。
- 完形填空:
- 主题: 讲述了一个关于“信任”和“善良”的温暖小故事。
- 特点: 选项设置注重语境和固定搭配,部分题目需要通过上下文的逻辑关系来推断,体现了对语篇整体理解能力的考察。
- 语法填空:
在一篇关于“中国传统节日”的短文中进行挖空,考察了时态、语态、非谓语动词、连接词、代词等基础语法点,难度适中。
- 书面表达:
- 题目: 假设你是李华,你的英国朋友Peter对中国传统节日很感兴趣,请你给他写一封邮件,介绍一个你最喜欢的中国传统节日(如春节、中秋节等),并说明原因。
- 解析: 这是一道典型的书信体应用文写作,话题贴近学生生活,有话可说,考察要点包括:书信格式、内容要点(节日的介绍、喜欢的原因)、语言表达的准确性和流畅性,想拿高分,需要在词汇和句式上有所亮点,例如使用一些高级词汇和复合句。
对后续复习的启示
- 回归基础,查漏补缺: “百校一模”暴露了学生知识体系中的薄弱环节,后续复习应回归课本和考纲,把基础概念、公式、定理彻底搞懂。
- 强化主干,构建网络: 对核心考点要进行专题化、模块化的深度复习,并注意知识点之间的联系,形成知识网络。
- 注重能力,提升思维: 复习不能停留在“刷题”层面,更要注重解题思路的总结和归纳,特别是压轴题,要深入思考其背后的数学思想和方法(如数形结合、分类讨论、转化与化归)。
- 规范答题,减少失误: 从一模开始,就要养成规范答题的习惯,书写工整、步骤清晰、逻辑严谨,避免因非知识性失分。
- 关注时事,学以致用: 学科学习要联系实际,关注社会热点和科技前沿,培养自己运用所学知识分析问题和解决问题的能力。
- 调整心态,积极备考: 模考的目的是发现问题、解决问题,而不是决定最终成绩,考后要理性分析,总结经验,以积极饱满的心态投入到下一阶段的复习中。
2025江苏百校联考是一次高质量的“实战演练”,它不仅检验了学生前一阶段的复习成果,更为接下来的冲刺复习指明了方向,认真对待这次考试,并从中吸取经验教训,将对最终的高考产生积极而深远的影响。

(图片来源网络,侵删)
标签: 2025江苏百校联考1试题 2025江苏百校联考1答案 2025江苏百校联考1时间
版权声明:除非特别标注,否则均为本站原创文章,转载时请以链接形式注明文章出处。