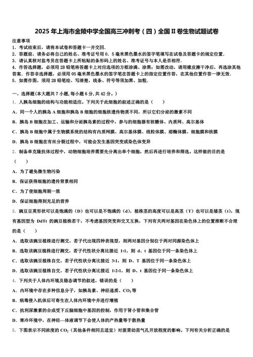
首先需要明确的是,“全国大联考”是一个系列性的、由不同教育机构(如“金太阳”、“智享卓远”等)在特定时间(如高三上学期期中、期末)组织的全国性模拟考试,2025年的生物试卷会根据不同的命题机构和时间点(期中/期末)而有细微差别,但其核心考点、命题风格和难度都高度贴近当年的全国卷(新课标卷)。

(图片来源网络,侵删)
我将基于2025年全国新课标卷的生物试卷,并结合大联考的特点,为您进行一次全面的梳理和解析。
试卷整体结构与特点分析
试卷结构
2025年全国新课标卷生物试卷结构非常稳定,分为两卷:
- 第I卷(选择题): 共6个小题,每题6分,共36分,全部为单项选择题,考查基础知识和核心概念。
- 第II卷(非选择题): 共4个大题,共54分,通常包括:
- 必考题: 3个大题,共39分,涵盖必修一、必修二、必修三的核心内容。
- 选考题: 1个大题,共15分,考生从“选修1:生物技术实践”和“选修3:现代生物科技专题”中任选一题作答。
命题特点与趋势(2025年)
2025年是高考改革承前启后的关键一年,生物试卷呈现出以下鲜明特点:
- 注重主干知识,回归教材: 考查内容紧扣《考试大纲》和《课程标准》,核心知识点覆盖率高,细胞代谢(光合作用、呼吸作用)、遗传的基本规律、生命活动的调节、生态系统等主干知识是绝对的重点。
- 强调实验与探究能力: 生物是一门实验科学,试卷对实验设计、结果分析、得出结论的能力要求很高,无论是选择题还是非选择题,都设置了大量情境化的实验题目,考查学生的科学思维和探究能力。
- 注重图表信息解读能力: 试卷中包含了大量的曲线图、柱状图、流程图、表格等,要求学生能快速准确地从图表中提取有效信息,并与所学知识结合,解决实际问题。
- 联系实际,体现学科价值: 试题背景多来源于生活实际、科学前沿和社会热点,考查与农业生产(光合作用效率)、人体健康(免疫、神经调节)、环境保护(生态工程)等相关的内容,体现了生物学的应用价值。
- 难度适中,区分度明显: 试卷整体难度平稳,但设置了部分有区分度的题目,特别是非选择题的最后一问,需要学生进行深度思考和综合运用,能有效筛选出不同层次的学生。
核心考点分模块解析
以下是2025年生物试卷(以新课标卷为蓝本)的核心考点分布:

(图片来源网络,侵删)
分子与细胞(必修一)
- 高频考点:
- 组成细胞的分子: 蛋白质的结构与功能(计算题是热点)、核酸的种类与功能、糖类和脂质的分类与作用。
- 细胞的基本结构: 细胞膜的结构与功能(流动镶嵌模型)、细胞器的结构与功能(特别是线粒体、叶绿体、核糖体、高尔基体)、细胞核的功能。
- 细胞的物质输入和输出: 物质跨膜运输的方式(自由扩散、协助扩散、主动运输)及其实例分析。
- 细胞的能量供应和利用:
- 酶: 酶的本质、特性及影响因素的实验分析。
- ATP: ATP的结构与功能。
- 细胞呼吸: 有氧呼吸和无氧呼吸的过程、场所、产物及影响因素(经典曲线题)。
- 光合作用: 光反应和暗反应的过程、场所、物质变化和能量变化(经典曲线和实验探究题,如影响光合作用速率的环境因素)。
- 细胞的生命历程: 细胞的增殖(有丝分裂各时期特点)、分化、衰老、凋亡和癌变。
遗传与进化(必修二)
- 高频考点:
- 遗传的细胞基础: 减数分裂的过程与有丝分裂的比较(染色体、染色单体、DNA数量变化曲线是必考点)。
- 遗传的基本规律:
- 孟德尔遗传定律: 基因的分离定律和自由组合定律的应用(概率计算、实验设计与分析)。
- 伴性遗传: 伴X染色体遗传(显/隐性)和伴Y染色体遗传的特点、遗传图谱分析及概率计算。
- 遗传的分子基础:
- DNA是主要的遗传物质: 肺炎双球菌转化实验、噬菌体侵染细菌实验。
- DNA的分子结构和复制: DNA的双螺旋结构、复制的过程(条件、特点、结果)。
- 基因的表达: 转录和翻译的过程、场所、产物;中心法则。
- 生物的进化: 现代生物进化理论的主要内容(种群是基本单位、突变和基因重组产生原材料、自然选择决定方向、隔离形成新物种)。
稳态与环境(必修三)
- 高频考点:
- 人体的内环境与稳态: 内环境的组成及理化性质、稳态的调节机制(神经-体液-免疫调节网络)。
- 动物生命活动的调节:
- 神经调节: 反射与反射弧、兴奋在神经纤维上的传导(静息电位、动作电位)和在神经元之间的传递(突触)。
- 体液调节: 激素调节的发现、人体主要内分泌腺及其分泌的激素、激素调节的分级反馈调节。
- 免疫调节: 免疫系统的组成(免疫器官、免疫细胞、免疫活性物质)、非特异性免疫与特异性免疫(体液免疫和细胞免疫的过程及应用,如疫苗)。
- 植物的激素调节: 植物生长素的发现、产生、运输、生理作用及作用特点(两重性),其他植物激素的作用,植物激素的应用。
- 种群和群落:
- 种群: 种群的特征(数量特征和空间特征)、种群密度的调查方法、种群数量增长的“J”型曲线和“S”型曲线。
- 群落: 群落的物种组成、种间关系、群落的空间结构(垂直、水平)、群落的演替。
- 生态系统: 生态系统的结构(组成成分、营养结构——食物链/网)、生态系统的物质循环(碳循环)、能量流动(特点:单向流动、逐级递减)和信息传递。
生物技术实践(选修一)
- 高频考点:
- 微生物的利用: 微生物的实验室培养(培养基的成分、类型、灭菌)、果酒和果醋的制作原理和过程、腐乳的制作。
- 酶的应用: 酶在食品制造和洗涤等方面的应用、固定化酶和固定化细胞技术。
- 生物技术在食品加工及其他方面的应用: 植物芳香油的提取、DNA的粗提取与鉴定。
现代生物科技专题(选修三)
- 高频考点:
- 基因工程: 基因工程的基本工具(限制酶、DNA连接酶、运载体)、基本步骤(“四步曲”)、基因工程的应用。
- 细胞工程: 植物组织培养技术、植物体细胞杂交技术、动物细胞培养与核移植技术、单克隆抗体的制备。
- 胚胎工程: 体外受精、胚胎的早期培养、胚胎移植、胚胎分割。
- 生物技术的安全性与伦理问题: 转基因生物的安全性、生物武器等。
典型例题与解题策略
典型例题1:光合作用与呼吸作用综合题通常会给出一个曲线图,将净光合速率、呼吸速率、光照强度等变量结合起来。
- 解题策略:
- 看坐标轴: 明确横、纵坐标代表的变量。
- 找关键点: 如与横坐标的交点(光补偿点,此时净光合速率为0)、与纵坐标的交点(黑暗条件下的呼吸速率)、曲线的饱和点等。
- 析曲线变化: 分析曲线的走向、升降、转折点,理解其背后的生物学原理(如光照强度、CO₂浓度、温度如何影响光合作用)。
- 用公式: 真正光合速率 = 净光合速率 + 呼吸速率,这是解题的核心公式。
典型例题2:遗传系谱图分析题会给出一个家族某种遗传病的系谱图,要求判断遗传方式并计算相关概率。
- 解题策略:
- 判断遗传方式:
- 无中生有为隐性,有中生无为显性。
- 女病父/子正非伴X,男病母/女正非伴Y。 (口诀帮助判断显隐性及是否伴性遗传)
- 确定基因型: 根据遗传方式和表现型,推断相关个体的基因型。
- 计算概率:
- 分离定律思想: 将复杂问题分解为多个分离定律问题。
- 使用“棋盘法”或“加法/乘法原理”: 计算后代患病的概率或基因型概率。
- 注意条件概率: 有时题目会给出附加条件(如“已知该个体为男孩”),此时要在缩小后的范围内重新计算概率。
- 判断遗传方式:
典型例题3:实验设计与分析题
要求学生设计一个实验来验证某个假说或探究某个问题。
- 解题策略:
- 明确实验目的: 仔细审题,找出要验证或探究的核心问题。
- 遵循单一变量原则: 设计实验组和对照组,确保自变量唯一,无关变量保持且适宜。
- 确定观察/检测指标: 明确通过什么现象或数据来衡量实验结果(如澄清度、沉淀颜色、气体产生量、特定物质含量等)。
- 科学表述: 实验步骤要清晰、有条理,使用规范的生物学语言,预期结果要与实验目的相对应。
备考建议
- 回归教材,夯实基础: 对课本上的黑体字、概念图、思考与讨论、课后题都要烂熟于心,很多高考试题的题干和选项都直接来源于教材原文。
- 构建知识网络: 不要孤立地记忆知识点,要画出思维导图,将不同章节、不同模块的知识点联系起来,将细胞呼吸与光合作用联系,将遗传与基因表达联系,将神经调节与体液调节联系。
- 强化专题训练,突破难点: 针对遗传计算、实验设计、光合呼吸曲线等难点题型,进行专项练习,总结解题方法和套路。
- 规范答题,注重细节: 生物学科术语要准确(如“斐林试剂”不能写成“斐林试机”),答题条理要清晰,尽量使用专业术语,非选择题注意分点作答,确保逻辑严密。
- 关注时事,拓展视野: 留意与生物学相关的社会热点,如基因编辑、疫苗研发、环境保护等,尝试用所学知识去解释这些现象。
希望这份详细的解析能对您有所帮助!如果您有具体的题目或知识点需要进一步探讨,随时可以提出。

(图片来源网络,侵删)
标签: 全国大联考2025生物试题 全国大联考2025生物答案 全国大联考2025生物复习资料
版权声明:除非特别标注,否则均为本站原创文章,转载时请以链接形式注明文章出处。