第一阶段:高考报名(含艺术类考生资格认定)
这是所有考生(包括普通文理科考生和艺术类考生)都必须参加的报名,由各省(市、自治区)的教育考试院统一组织,这个报名是获取“高考考生号”和“艺术类考生资格”的基础。

(图片来源网络,侵删)
核心要点:
- 组织方: 各省教育考试院
- 目的: 获取参加高考的资格,明确你的考生身份是“艺术类”。
- 时间: 通常在高三上学期的年底进行,集中在11月到12月。
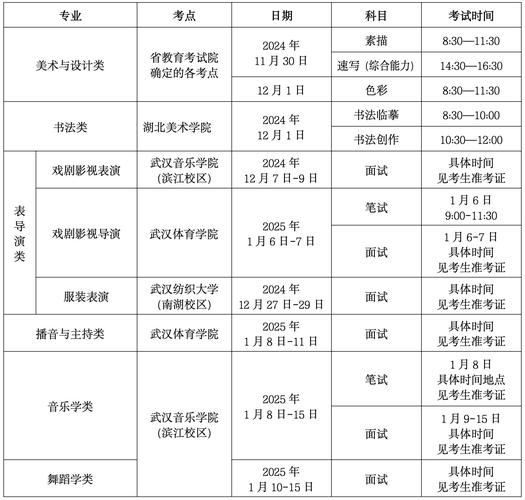
2025年各省高考报名(艺术类)时间参考:
由于各省政策不同,时间上略有差异,以下是部分代表性省份2025年的报名时间,供您参考:
| 省份 | 报名时间 | 备注 |
|---|---|---|
| 北京 | 2025年11月1日 - 11月4日 | 艺术类考生需在此阶段选择“艺术类”并选报相关统考(美术统考等)。 |
| 上海 | 2025年10月29日 - 11月2日 | 同样需要在此阶段进行艺术类资格确认。 |
| 广东 | 2025年12月1日 - 12月10日 | 艺术类考生需在此报名,并选择“艺术术科统考”的对应类别。 |
| 山东 | 2025年11月7日 - 12月2日 | 分为网上报名和资格审核,艺术类考生需在此完成所有流程。 |
| 河南 | 2025年11月21日 - 12月5日 | 艺术类考生需在此报名,并选择“艺术类”专业。 |
| 浙江 | 2025年11月1日 - 11月15日 | 实行网上报名,艺术类考生需在此阶段完成。 |
| 江苏 | 2025年11月1日 - 11月4日 | 艺术类考生需在此报名,并选择“艺术类”或“兼报艺术类”。 |
| 湖北 | 2025年11月20日 - 11月29日 | 艺术类考生需在此报名,并选择参加相应专业统考。 |
重要提醒:

(图片来源网络,侵删)
- 关注本省教育考试院官网: 这是最权威的信息来源,请务必在您高三的11月-12月期间,密切关注您所在省份的教育考试院官方网站发布的官方通知。
- 不要错过: 高考报名是整个艺考流程的起点,一旦错过,将无法参加后续的任何艺考环节(包括统考和校考)。
- 选择“艺术类”: 在报名时,一定要在“报考类别”或“科类”中明确选择“艺术类”,否则后续无法参加艺术类专业考试。
第二阶段:艺术类专业校考报名
这个阶段指的是报名参加独立设置的艺术院校(或参照院校)以及部分省外高校组织的专业课考试,这些学校不承认本省的统考成绩,必须参加他们自己组织的考试。
核心要点:
- 组织方: 各大招生院校(如中央美术学院、清华大学美术学院、中国传媒大学等)。
- 目的: 获得目标院校的专业课合格证。
- 时间: 非常分散,主要集中在2025年1月到3月之间。
2025年部分热门院校校考报名时间参考:
校考的报名时间和方式由各校自行决定,通常分为“网上报名”和“现场报名”两种。

(图片来源网络,侵删)
| 院校名称 | 报名时间 | 考试时间 | 备注 |
|---|---|---|---|
| 中央美术学院 | 2025年1月15日 - 1月19日 | 2025年2月 | 网上报名,考点分布在北京、深圳、沈阳等地。 |
| 清华大学美术学院 | 2025年1月16日 - 1月19日 | 2025年2月24日 - 2月26日 | 网上报名,考点在北京。 |
| 中国传媒大学 | 2025年1月26日 - 2月2日 | 2025年2月24日 - 3月 | 网上报名,考试时间跨度大,分专业进行。 |
| 北京电影学院 | 2025年1月8日 - 1月15日 | 2025年2月下旬 - 3月上旬 | 网上报名,考试周期非常长。 |
| 上海戏剧学院 | 2025年1月15日 - 1月25日 | 2025年2月下旬 - 3月上旬 | 网上报名,部分专业在初试后还有复试。 |
| 中国美术学院 | 2025年2月26日 - 3月3日 | 2025年3月 | 网上报名,考点在杭州、深圳、成都等地。 |
重要提醒:
- 查阅招生简章: 校考报名的唯一依据是目标院校发布的《招生简章》,简章里会详细说明报名时间、方式、考试科目、内容、地点、录取规则等所有关键信息。
- 提前规划: 校考时间冲突是常有的事,需要根据自己的专业水平和目标院校的层次,合理规划报考的学校和行程。
- 报名材料: 通常需要准备身份证、省统考合格证(部分院校要求)、高考报名号、照片等,请提前准备好。
总结与时间线
为了更清晰地理解,这里为您梳理一个2025年艺考考生的时间线:
- 2025年9月 - 10月:
- 准备阶段: 复习文化课,同时进行专业课集训,开始关注各大艺术院校的招生简章动态。
- 2025年11月 - 12月:
- 关键节点: 参加本省的高考报名,务必选择“艺术类”考生身份,这是所有后续步骤的前提。
- 2025年12月 - 2025年1月:
- 统考阶段: 参加本省组织的艺术类专业统考(美术、音乐、编导等),统考成绩是很多院校录取的重要依据,甚至是门槛。
- 2025年1月 - 3月:
- 校考高峰期: 根据自己的统考成绩和目标院校的要求,报名并参加各高校组织的专业课校考。
- 2025年3月 - 4月:
- 等待成绩: 校考成绩陆续公布,查询是否获得专业合格证。
- 2025年6月:
- 高考: 参加全国统一高考。
- 2025年6月 - 7月:
- 填报志愿与录取: 高考成绩公布后,根据获得的校考合格证和高考成绩,按照各院校的录取规则填报志愿,等待录取。
希望这份详细的解答能帮助您全面了解2025年艺考的报考时间安排,所有信息最终以您所在省份的教育考试院和目标院校的官方发布为准。
标签: 2025年艺考报名时间 2025艺考报名入口 2025艺考报名条件
版权声明:除非特别标注,否则均为本站原创文章,转载时请以链接形式注明文章出处。