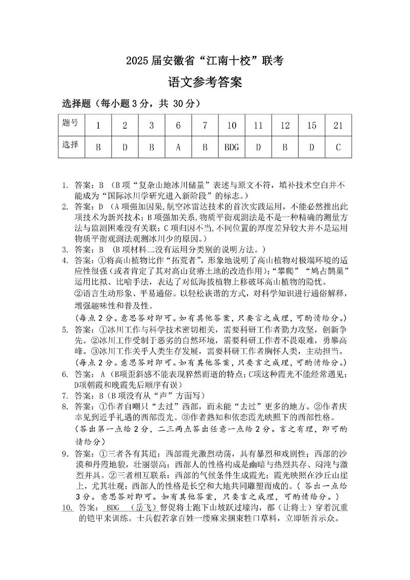
试卷总体评价
- 难度定位:偏难,无论是选择题、填空题还是解答题,都设置了较高的思维门槛,计算量也较大,对学生的基础知识掌握程度、综合运用能力和心理素质都是极大的考验。
- 命题风格:
- 创新性强:出现了大量新颖的题目背景和设问方式,例如以“斐波那契数列”为背景的数列题,以“几何概型”为载体的概率题,都体现了“源于教材,高于教材”的特点。
- 突出核心素养:试卷着重考察了学生的逻辑推理、数学运算、直观想象、数学建模等核心素养,很多题目不是简单地套用公式,而是需要学生进行深入的思考和探究。
- 紧扣高考脉搏:完美体现了2025年全国卷高考数学“无价值,不入题;无思维,不命题;无情境,不成题”的命题指导思想,特别是对“数学文化”的考察,与当年高考全国卷I的第8题(太极图)有异曲同工之妙。
- 区分度高:试卷能非常好地区分不同层次的学生,基础题部分(如前几道选择题)相对平稳,但中档题和压轴题的难度陡增,使得顶尖学生和普通学生之间的差距被有效拉开。
试卷结构与考点分析
第一部分:选择题(共12题,60分)
选择题整体难度较大,尤其集中在后半部分。

(图片来源网络,侵删)
- 第1-4题:基础题,考察集合、复数、程序框图、向量等基本概念和运算,属于送分题,旨在稳定学生心态。
- 第5题:函数图像与性质,考察函数的奇偶性、周期性以及图像变换,需要学生有较强的数形结合能力。
- 第6题:立体几何,考察三视图的还原与计算,是常规考点,但对空间想象力要求较高。
- 第7题:【亮点与创新】 数列,以斐波那契数列为背景,考察数列的递推关系和通项公式,这道题新颖且经典,拉开了区分度。
- 第8题:【数学文化】 概率,以“田忌赛马”为背景,考察排列组合与古典概型,这道题将历史典故与数学知识完美结合,是试卷的一大亮点,直接影响了后续高考的命题方向。
- 第9题:解析几何,考察直线与圆的位置关系,属于常规题,但计算稍显繁琐。
- 第10题:函数与导数,考察函数的零点问题,需要结合导数判断函数单调性,构造函数求解,难度中等偏上。
- 第11题:【压轴题雏形】 函数与导数,考察含参函数的单调性与最值,需要对参数进行分类讨论,综合性强,思维量大。
- 第12题:【压轴题】 解析几何,考察圆锥曲线(抛物线)的性质,涉及到定点、定值问题,计算过程非常复杂,对学生的运算能力和技巧要求极高。
第二部分:填空题(共4题,20分)
填空题题量小,但“坑”多,难度大。
- 第13题:二项式定理,常规题,考察指定项的系数。
- 第14题:三角函数,考察解三角形,需要运用正弦定理和余弦定理,是基础但易错的考点。
- 第15题:【创新与难点】 立体几何,考察多面体外接球问题,需要构造合适的几何体,将空间问题转化为平面问题,对学生的空间想象能力和构造能力要求很高。
- 第16题:【压轴题】 数列,给出一个分段数列,要求其前n项和的最小值,这道题需要学生读懂题意,发现数列的规律,并进行分类讨论,综合性极强,是整张试卷的难点之一。
第三部分:解答题(共6题,70分)
解答题是区分度的关键所在,每一道题都有其侧重点。
- 第17题:【解三角形】,在三角形ABC中,已知角A和边b,以及一个关于边和角的方程,要求边c和角B,这是解三角形的常规题型,但需要学生熟练运用正弦定理和余弦定理进行边角互化。
- 第18题:【立体几何】,在四棱锥中证明线面垂直,并求二面角的大小,这是立体几何的“标配”题型,第一问证明相对简单,第二问建系用向量法是主流解法,但计算量较大。
- 第19题:【数列】,已知等差数列和等比数列,满足特定关系,要求通项公式和数列前n项和,这道题考察了数列的基本运算和求和方法(如错位相减法),是数列模块的中档题。
- 第20题:【概率与统计】,根据频率分布直方图估计概率,并解决一个与生产相关的决策问题(是否更换设备),这道题将概率统计与实际应用相结合,体现了数学的应用价值,是“数学建模”思想的典型体现。
- 第21题:【解析几何】,在椭圆背景下,证明一条直线过定点,并求另一个定点轨迹方程的方程,这是解析几何的“老套路”,但计算过程非常考验学生的耐心和细心,尤其是韦达定理的应用和化简过程。
- 第22题:【导数及其应用】,本题是全卷的压轴题,难度最大。
- 第一问:求函数的单调区间,属于导数的基本应用。
- 第二问:证明一个不等式,需要对参数进行精妙的分类讨论,构造辅助函数,利用函数的最值来证明不等式,综合性强,思维深度要求高。
对高考复习的启示
2025年江南十校联考的数学试卷,为高三学子提供了极其宝贵的复习方向:
- 回归基础,狠抓双基:试卷中的基础题和中档题占了相当大的比重,只有牢固掌握基本概念、公式和定理,才能在难题面前找到突破口。
- 重视思想,提升能力:要深刻理解数形结合、分类讨论、转化与化归、函数与方程等基本数学思想方法,试卷中的难题,无一不是这些思想的综合运用。
- 关注应用,拓展视野:必须加强对应用题和“数学文化”类题型的训练,平时要多阅读,了解数学在生活、科技、历史中的应用背景,培养用数学眼光观察世界的能力。
- 强化计算,规范书写:试卷计算量巨大,很多学生不是不会做,而是算不对,平时练习要注重计算过程的严谨性和准确性,同时书写要规范,步骤要清晰,避免不必要的失分。
- 敢于创新,勇于探究:面对新颖的题目背景,不要畏惧,要学会审题,提取关键信息,将其转化为熟悉的数学模型,平时的复习中,可以多做一些一题多解、多题一解的题目,培养思维的灵活性和深刻性。
2025年江南十校联考数学试卷是一份质量极高的模拟卷,它不仅是一次考试,更是一次深刻的数学思维训练,对备战高考具有极强的指导意义。

(图片来源网络,侵删)

(图片来源网络,侵删)
标签: 江南十校联考2025难度预测 2025江南十校联考难度分析 江南十校2025届联考难度评估
版权声明:除非特别标注,否则均为本站原创文章,转载时请以链接形式注明文章出处。