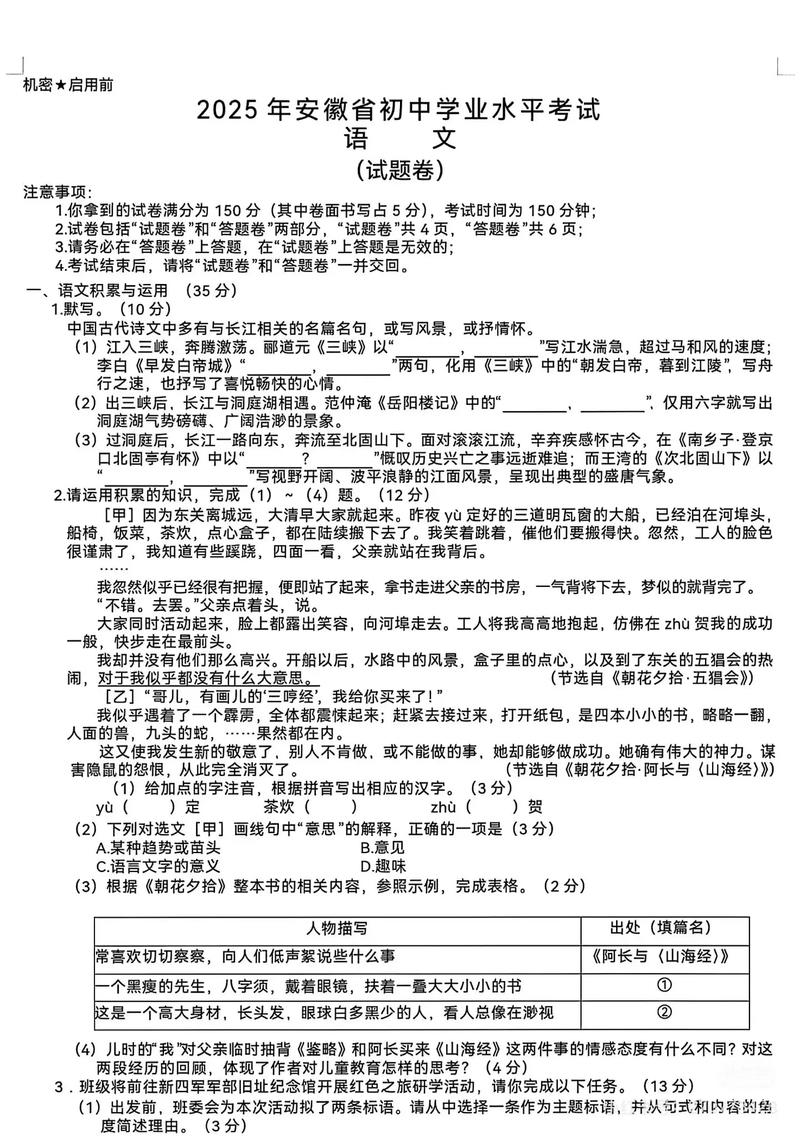
需要强调的是,根据国家教育考试的规定,高考试题(包括省级统考试题)在考试结束后属于国家秘密,不会对外公布,我们无法获取到完整的、原版的试卷。

(图片来源网络,侵删)
我们可以通过考生的回忆、培训机构老师的总结以及各大艺考资讯平台的信息,为您还原出2025年安徽省艺考各主要科目的考试题型、考试范围和核心考点,这对于备考2025年及以后的考生来说,具有极高的参考价值。
以下是2025年安徽省艺考主要科目的试题情况分析:
美术与设计类
这是安徽省艺考人数最多的类别,考试科目通常为素描、速写、色彩三门。
素描
- 考试形式: 写生或默写,提供图片或文字描述。
- 2025年试题内容:
- 科目: 静物素描。
- 一个陶罐、一个白色瓷盘、一个白瓷茶杯、一个苹果、一个梨、两块衬布(一块浅灰色,一块白色)。
- 要求:
- 构图完整,比例、透视准确。
- 画面明暗关系处理得当,黑白灰关系明确。
- 空间感、体积感和质感表现充分。
- 画面整体效果和谐统一。
- 分析与总结:
- 常规题型: 这是非常经典的静物组合,考察的是考生对基础造型能力、光影理解和画面组织能力的综合掌握。
- 核心考点:
- 陶罐: 造型、体积感、质感(粗糙 vs 光滑)。
- 瓷盘与茶杯: 椭圆形透视、高光处理、光滑质感的体现。
- 水果: 苹果的固有色与梨的明暗对比,体现物体的体积。
- 衬布: 褶皱的穿插、空间层次的表现,拉开画面空间。
- 备考建议: 平时训练应注重对常见静物的深入观察和表现,不要一味追求“画得像”,更要理解其结构、光影和空间关系。
速写
- 考试形式: 通常为人物动态默写或根据提供的人物图片进行组合创作。
- 2025年试题内容:
- 题目: “校园一角”。
- 要求:
- 画面中至少包含三个人物。
- 人物之间要有互动和联系,形成故事性。
- 可以适当添加场景道具。
- 构图完整,比例协调,动态生动。
- 分析与总结:
- 命题式创作: 这道题不再是单纯的单人动态写生,而是要求考生进行主题性创作,这考察了考生的观察能力、生活体验能力、构图能力和叙事能力。
- 核心考点:
- 人物组合: 如何安排三到五个以上的人物(通常会有加分项要求三人以上),使画面不拥挤、不松散。
- 动态与互动: 人物的姿态要自然,并且要有交流,讨论、看书、运动、休息等。
- 场景与环境: “校园一角”提示了场景,可以画上长椅、书本、篮球、教学楼一角等元素来烘托主题。
- 画面节奏感: 通过人物的疏密、高低、前后关系来营造画面的节奏感。
- 备考建议: 多观察生活中的场景,可以多画一些生活小景、故事性强的组合速写,积累各种人物动态和常见道具。
色彩
- 考试形式: 静物写生或默写。
- 2025年试题内容:
- 科目: 静物色彩。
- 一个不锈钢水壶、一个白色瓷盘、一个高脚玻璃杯(内装半杯有色液体)、两个香蕉、一个橘子、一块浅灰色衬布、一块白色衬布。
- 要求:
- 色彩关系准确,色调和谐统一。
- 物体的体积感、空间感和质感表现要充分。
- 笔触运用要得当,画面整体效果好。
- 构图完整。
- 分析与总结:
- 质感对比强烈: 这组静物的核心考察点在于不同质感的表现。
- 核心考点:
- 不锈钢水壶: 高光、反光、明暗交界线是表现其金属质感的三大关键,颜色微妙,受环境色影响大。
- 玻璃杯: 透明、反光,杯中液体的颜色与玻璃本身的颜色要区分开,表现其通透感。
- 水果: 香蕉的黄色、橘子的橙色,要注意其固有色、光源色和环境色的和谐统一。
- 衬布: 色彩的纯度、明度变化,塑造空间。
- 备考建议: 色彩训练中,一定要有针对性地练习不同材质的物体,如金属、玻璃、陶瓷、水果、花卉等,学会观察和表现环境色对物体的影响。
播音与主持艺术类
2025年的考试形式通常分为初试(面试)和复试(面试+笔试)。

(图片来源网络,侵删)
初试(面试)
- 自我介绍: 考察考生的基本条件、语言表达能力和形象气质。
- 指定稿件朗读: 提供一篇新闻稿件或文学作品,考察考生的普通话水平、语音面貌和稿件理解能力。
复试(面试)
- 新闻评论/话题评述: 现场抽取一个社会热点话题,进行1-2分钟的即兴评述,这是考察核心思辨和表达能力的环节。
- 2025年可能涉及的话题方向: 可能包括“对‘网红经济’的看法”、“如何看待‘佛系青年’现象”、“谈谈对‘垃圾分类’的看法”等。
- 模拟主持: 考生根据给定的主题(如“天气预报”、“校园生活”、“读书节目”等),进行2-3分钟的模拟主持,考察考生的镜头感、组织能力和亲和力。
- 才艺展示: 考察考生的综合素质和表现力(非必需,但有优势)。
笔试
- :
- 文学常识: 考察中外著名作家、作品、文学流派等。
- 叙事散文写作: 根据一个题目(如“那一刻,我长大了”、“温暖的记忆”等),写一篇800字左右的叙事散文,考察考生的写作能力、情感表达和逻辑结构。
编导类专业(广播电视编导、戏剧影视文学等)
文艺常识与写作
- 文艺常识: 涵盖文学、电影、电视、戏剧、音乐、美术等多个领域的基础知识。
- 2025年可能涉及的考点:
- 文学: 考察经典作家作品,如鲁迅、茅盾、莎士比亚、托尔斯泰等。
- 电影: 考察中外电影史上的重要导演(如张艺谋、李安、库布里克)、经典影片(如《霸王别姬》、《肖申克的救赎》)及其艺术手法。
- 电视与戏剧: 考察重要的电视剧、戏剧作品及理论。
- 2025年可能涉及的考点:
- 故事创作/影评写作:
- 故事创作: 可能会给出一个关键词(如“钥匙”、“重逢”、“遗憾”)或一段开头,要求续写成一个完整的故事,考察考生的想象力、构思能力和叙事技巧。
- 影评写作: 观看一部指定影片(短片或经典片段),写一篇评析文章,考察考生的视听语言分析能力、结构能力和思想深度。
总结与备考建议
- 回归基础: 无论是美术还是编播,基本功永远是第一位的,素描、速写、色彩,普通话,文学积累,这些都需要长期坚持训练。
- 关注生活: 特别是对于编导和播音,对时事热点的关注、对生活的观察和思考至关重要,多读书、多看报、多看电影,拓展自己的知识面和视野。
- 针对性训练: 研究近几年的考题趋势,了解常考的题型和考点,进行专项强化训练,美术生要多练习不同质感的静物组合,编导生要多练习故事构思和影评分析。
- 模拟实战: 在考前进行多次模拟考试,严格按照考试时间和要求进行,锻炼自己的应试心态和时间管理能力。
希望以上信息对您有所帮助!这些信息是基于考情分析和回忆整理,具体细节可能与实际考试有细微出入,但核心考点和考察方向是相对稳定的。

(图片来源网络,侵删)
版权声明:除非特别标注,否则均为本站原创文章,转载时请以链接形式注明文章出处。