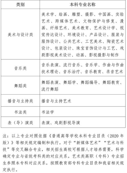
海南大学是山东省美术与设计类、文学编导类统考的“省外高校备用考点”,而不是所有艺考类型的考点。

(图片来源网络,侵删)
这意味着,只有报考特定专业类别的山东考生,才可能会被安排到海南大学参加考试。
核心信息摘要
-
适用专业:
- 美术与设计类
- 文学编导类
- 这两个专业是山东省艺术统考中,会设立省外备用考点的类别。
-
考试性质:
- 这不是海南大学自己组织的校考,而是山东省教育招生考试院组织的山东省2025年普通高等学校招生艺术类专业统一考试(简称“山东艺统考”)的一个分考点。
-
为什么设在海南大学?
(图片来源网络,侵删)- 主要作为备用考点,当山东省内考点因极端天气(如台风、暴雨等)或其他不可抗力导致无法正常考试时,山东省招考院会启动备用考点,确保考试顺利进行,2025年山东省内受台风影响,部分考生确实被转移到了海南大学考点。
-
考生如何知道自己是否在海南大学考点?
- 以《准考证》为准! 所有考生的具体考点信息,最终都会打印在《山东省2025年普通高等学校招生艺术类专业统一考试准考证》上。
- 请务必在山东省教育招生考试院官网公布的打印准考证时间内(通常是考前一周左右),登录系统查询并打印,准考证上会明确写明你的考点名称、详细地址和考场号。
2025年山东艺统考海南大学考点信息(参考往年)
以下信息主要参考2025年的情况,供您提前了解和准备,2025年的具体安排请以山东省教育招生考试院发布的官方通知为准。
考点基本信息
- 考点名称: 海南大学(海甸校区)
- 考点地址: 海南省海口市美兰区人民大道58号
- 主要考试科目:
- 美术与设计类: 速写、造型基础(素描)、基础创作(色彩)
- 文学编导类: 文学艺术常识、影视评论与分析
考生注意事项
- 提前抵达: 海南与山东有1小时左右的时差,且路途遥远,务必提前规划行程,建议至少提前1-2天抵达海口,熟悉考点环境,避免因交通、天气等原因耽误考试。
- 证件齐全: 考试时必须携带本人《准考证》和有效居民身份证原件,缺一不可。
- 考试用品:
- 美术与设计类: 按照山东省统考要求携带画板、画笔、颜料、画纸等,部分物品可能由考点统一提供,请仔细阅读准考证上的“考生须知”。
- 文学编导类: 2B铅笔、橡皮、黑色签字笔等。
- 遵守考场纪律: 严格遵守考场规则,诚信考试,手机等具有通讯功能的电子设备是严禁带入考场的。
- 关注天气: 海南天气炎热且多变,注意防晒、防暑,并随时关注天气预报,做好应对雷阵雨等天气的准备。
- 住宿与交通: 海南大学位于海甸岛,周边酒店、餐饮选择较多,但考试期间房源紧张且价格可能上涨,请务必提前预订,考点交通便利,可乘坐公交或打车前往。
如何获取最权威的信息?
所有信息请以官方发布为准,以下是您需要关注的官方渠道:
-
山东省教育招生考试院官网
(图片来源网络,侵删)- 这是发布所有艺考政策、考点安排、打印准考证等信息的最权威渠道。
- 网址:
http://www.sdzk.cn/ - 请密切关注网站首页的“通知公告”或“高考”相关栏目。
-
“山东招生考试信息网”
- 这是山东省招考院的官方网站,信息更新非常及时。
- 网址:
http://www.sdzk.cn/(与官网通常为同一入口)
-
考点院校官网
- 考前可以关注海南大学官网,看是否会发布关于承接山东省艺考的温馨提示或考场指引。
对于山东艺考生来说,海南大学是一个“小概率”但“必须了解”的考点。
- 大概率情况: 你的考点会在山东省内的城市。
- 小概率情况: 如果你报考的是美术与设计类或文学编导类,且山东省内因故无法考试,你可能会被安排到海南大学。
- 最终决定: 你的《准考证》会告诉你最终的答案。
请务必以准考证上的信息为准,提前做好万全准备,预祝您考试顺利,取得优异成绩!
标签: 山东艺考海南大学考点特殊安排 海南大学艺考考点注意事项 山东艺考海南大学考点交通住宿
版权声明:除非特别标注,否则均为本站原创文章,转载时请以链接形式注明文章出处。