东北大学没有设立独立的美术学院,其美术类专业隶属于艺术学院。 我们通常所说的“美术录取分数线”指的是设计学类专业的录取分数线。

核心要点
-
专业名称:东北大学美术相关专业为 设计学类,该大类通常包含 环境设计、视觉传达设计、产品设计 等专业方向,学生入学后可能进行专业分流。
-
录取原则:东北大学美术类专业的录取采用 专业课和文化课“双过线”,按综合分从高到低择优录取 的原则。
-
综合分计算公式: 这是录取最关键的部分,公式如下: 综合分 = 专业课成绩 × 2.5 + 文化课成绩(高考总分)
- 专业课成绩:指考生所在省份美术类统考(或联考)的成绩,满分通常为300分。
- 文化课成绩:指考生的高考文化课总分,满分通常为750分。
这个公式意味着,专业课成绩在综合分中的权重更高(乘以2.5),但文化课成绩同样至关重要,两者缺一不可。
(图片来源网络,侵删)
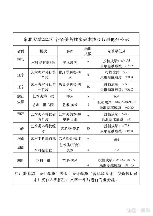
近年录取分数线数据
以下是根据公开信息整理的东北大学设计学类在部分省份的最低综合分和对应的文化课、专业课分数,每年的分数线都会因试题难度、报考人数等因素波动,以下数据仅供参考。
2025年录取分数线
| 省份 | 最低综合分 | 对应专业课分 | 对应文化课分 | 备注 |
|---|---|---|---|---|
| 辽宁 | 5 | 5 | 240 | 文化课要求相对较高 |
| 河北 | 0 | 0 | 238 | 竞争激烈,分数较高 |
| 山东 | 5 | 5 | 250 | 文化课高分段考生优势明显 |
| 河南 | 0 | 0 | 248 | 美术生大省,竞争激烈 |
| 湖南 | 0 | 0 | 248 | - |
| 安徽 | 5 | 5 | 249 | - |
| 山西 | 0 | 0 | 250 | - |
| 黑龙江 | 0 | 0 | 248 | - |
注:以上数据为各省份设计学类录取考生的最低综合分及换算出的对应单科分数,不代表最终录取结果。
2025年录取分数线(供对比参考)
| 省份 | 最低综合分 | 对应专业课分 | 对应文化课分 |
|---|---|---|---|
| 辽宁 | 5 | 5 | 240 |
| 河北 | 0 | 0 | 250 |
| 山东 | 5 | 5 | 250 |
| 河南 | 0 | 0 | 246 |
| 湖南 | 0 | 0 | 244 |
| 安徽 | 5 | 5 | 250 |
| 山西 | 0 | 0 | 250 |
| 黑龙江 | 0 | 0 | 248 |
对比分析: 从2025年到2025年的数据可以看出,东北大学在大部分省份的录取分数线稳中有升,尤其是文化课要求,基本稳定在240-250分之间,这表明学校对考生的专业素养和文化素养都有很高的要求。
如何查询最准确的信息?
由于招生政策和录取数据每年都可能变化,最准确的信息来源永远是官方渠道。

-
东北大学本科招生网:
- 这是最权威的信息来源,每年高考后,学校会第一时间公布详细的《分省分专业录取分数线》。
- 查询路径:搜索“东北大学本科招生网”,进入网站后找到“历年数据”或“录取分数”栏目,即可查询到近几年的详细数据。
-
各省级招生考试机构官网:
可以查询到本省当年的艺术类录取控制线以及各高校在本省的投档线,作为参考。
备考建议
- 专业课是基础:专业课成绩是综合分的“大头”,务必在省统考中取得尽可能高的分数,230分以上是比较有竞争力的分数。
- 文化课是关键:从数据可以看出,东北大学对文化课成绩的要求非常高,基本要求达到一本线左右甚至更高,对于美术生来说,文化课是拉开差距的关键,绝不能忽视。
- 综合计算,科学报考:在报考前,可以根据自己的预估专业课分数和文化课分数,代入综合分公式进行测算,判断自己被录取的可能性。
- 关注招生简章:务必在每年11月-12月期间仔细阅读东北大学发布的《艺术类招生简章》,了解最新的招生计划、录取原则、体检要求等重要信息。
希望以上信息对您有帮助!祝您备考顺利,成功考入理想的大学!
标签: 东北大学美术录取分数线2023 东北大学美术生文化课分数线要求 东北大学美术专业录取最低分