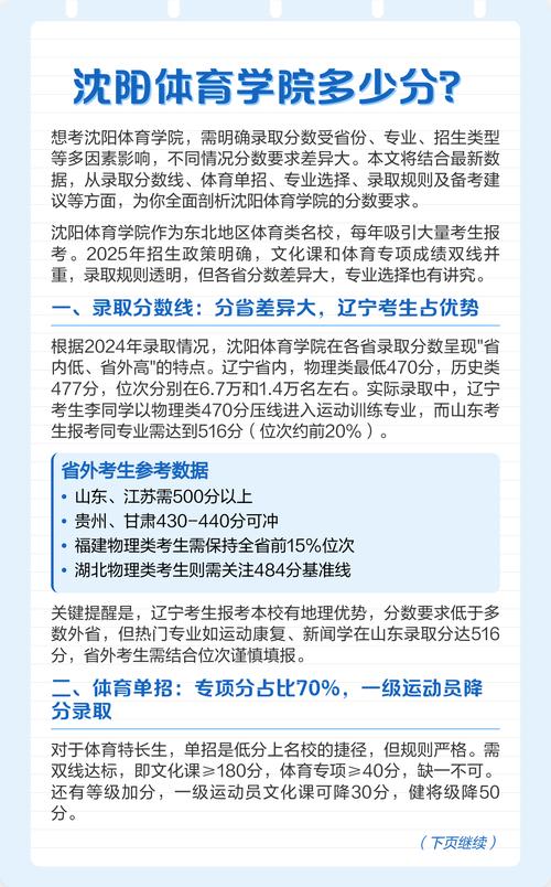
沈阳体育学院舞蹈专业的录取分数线没有一个固定的、每年都一样的数字,它每年都会根据当年的招生计划、报考人数、考生整体水平等因素浮动。

(图片来源网络,侵删)
最关键的录取依据是:文化课成绩和专业课成绩的综合分(或称“综合分”),从高到低择优录取。
详细解读
录取规则:综合分是王道
沈阳体育学院作为一所体育类院校,其舞蹈专业的录取方式通常是“文过专排”或“综合分”两种模式中的一种,具体以当年招生简章为准,近年来,越来越多院校采用综合分录取,这是更常见的情况。
- 综合分计算公式(通常为):
综合分 = (文化课成绩 ÷ 文化课满分) × 100 + (专业课成绩 ÷ 专业课满分) × 100
- 简化版理解: 就是将你的文化课成绩和专业课成绩,各自按一定比例(通常是各占50%)折算成一个标准分,然后相加得出最终的综合分。
- 举例: 假设文化课满分750,专业课满分300,某考生文化课450分,专业课240分。
- 文化课折算分 = (450 / 750) × 100 = 60
- 专业课折算分 = (240 / 300) × 100 = 80
- 综合分 = 60 + 80 = 140分
- 注意: 具体的计算公式请务必以当年沈阳体育学院官方发布的《招生简章》为准! 比例可能微调,比如文化课占40%,专业课占60%。
分数线的构成部分
要预估分数线,你需要关注两个核心分数:
A. 专业课分数线 (省统考/校考线)

(图片来源网络,侵删)
这是你获得录取资格的“入场券”。
- 对于辽宁省考生: 通常需要参加辽宁省舞蹈类专业省统考,你的省统考成绩必须达到辽宁省艺术类本科控制线,同时也要达到沈阳体育学院自己划定的专业课合格线(如果学校有要求)。
- 对于外省考生: 需要参加你所在省份的舞蹈类专业省统考,并且成绩达到该省份的本科合格线以及沈阳体育学院的录取要求。
- 校考: 大部分院校,尤其是体育类院校,舞蹈专业都承认各省的统考成绩,不再单独组织校考,请以当年招生简章为准。
B. 文化课分数线
这是决定你能否被录取的“硬指标”。
- 艺术类本科控制线: 你首先必须达到你所在省份招办划定的“艺术类本科文化课最低控制分数线”,这是底线,过了线才有资格参与录取。
- 院校实际录取分: 仅仅过线是远远不够的,最终录取的是综合分排名靠前的考生,你需要参考往年的实际录取考生的文化课成绩和综合分。
如何查询最准确的信息?
-
官方渠道(最重要!)
(图片来源网络,侵删)- 沈阳体育学院招生信息网: 这是最权威的信息来源,每年通常在11月至次年4月期间,会发布当年的《招生简章》,简章里会详细说明:
- 招生省份及计划
- 专业考试形式(承认哪个省的统考)
- 录取规则(综合分计算公式!)
- 学费标准
- 沈阳体育学院官方微信公众号: 关注“沈阳体育学院”或其招生办公室的公众号,会及时推送招生信息。
- 沈阳体育学院招生信息网: 这是最权威的信息来源,每年通常在11月至次年4月期间,会发布当年的《招生简章》,简章里会详细说明:
-
参考往年数据 虽然不能直接预测今年,但往年数据是重要的参考,你可以通过以下方式查找:
- 在“沈阳体育学院招生信息网”查找“历年录取分数”或“生源情况”等栏目。
- 搜索“沈阳体育学院 舞蹈专业 [年份] 录取分数线”。
- 重点关注“综合分”和“最低分”,而不是单纯的文化分或专业分。
总结与建议
- 首要任务: 立刻访问沈阳体育学院招生信息网,查找最新的《招生简章》,仔细阅读录取规则部分,明确综合分的计算方法。
- 两手准备: 文化课和专业课都不能偏科,舞蹈专业竞争激烈,高文化课成绩可以让你在综合分计算中占据优势,尤其是在专业课水平相近的情况下。
- 关注本省: 务必了解你所在省份的舞蹈类省统考时间和要求,并全力备考。
- 目标设定: 查看近2-3年的录取数据,给自己设定一个目标文化课分数和专业课分数,争取超过往年的最低录取线。
祝你备考顺利,成功考入沈阳体育学院!
标签: 沈阳体育学院舞蹈专业录取分数线 沈阳体育学院舞蹈艺考文化课分数线 沈阳体育学院舞蹈表演专业招生分数要求
版权声明:除非特别标注,否则均为本站原创文章,转载时请以链接形式注明文章出处。