联考分数线通常分为“合格线”和“本科线”两种,它们的作用和划定标准完全不同。

(图片来源网络,侵删)
-
合格线 (也称“资格线”或“过线线”):
- 作用:考生只有达到这个分数,才具备了参加后续校考(即各独立设置的艺术院校或普通高校组织的专业考试)的资格,未达到合格线,意味着联考未通过,无法报名任何学校的校考。
- 划定标准:通常根据当年本省所有考生的专业成绩,按一定比例(招生计划的倍数,如4倍或5倍)来划定,这个分数线相对较低,只要专业基础合格即可达到。
-
本科线 (也称“文化课资格线”或“专业控制线”):
- 作用:这是考生报考本科批次院校时,专业成绩必须达到的最低要求,即使你的文化课成绩很高,如果联考专业成绩未达到本科线,也无法填报本科批次的播音主持专业志愿。
- 划定标准:由各省教育考试院根据本省当年的招生计划、考生整体水平和政策要求来划定,通常会比合格线高不少。
2025年各省播音主持联考分数线汇总
以下是2025年全国主要省份播音主持联考的分数线信息,数据来源于各省教育考试院官方发布。
| 省份 | 合格线 (过线线) | 本科专业线 (报考本科资格线) | 备注 |
|---|---|---|---|
| 北京市 | 180分 (满分300) | 240分 (满分300) | |
| 天津市 | 160分 (满分300) | 220分 (满分300) | |
| 河北省 | 120分 (满分200) | 180分 (满分200) | |
| 山西省 | 80分 (满分100) | 90分 (满分100) | 山西满分较低,需注意。 |
| 内蒙古自治区 | 180分 (满分300) | 210分 (满分300) | |
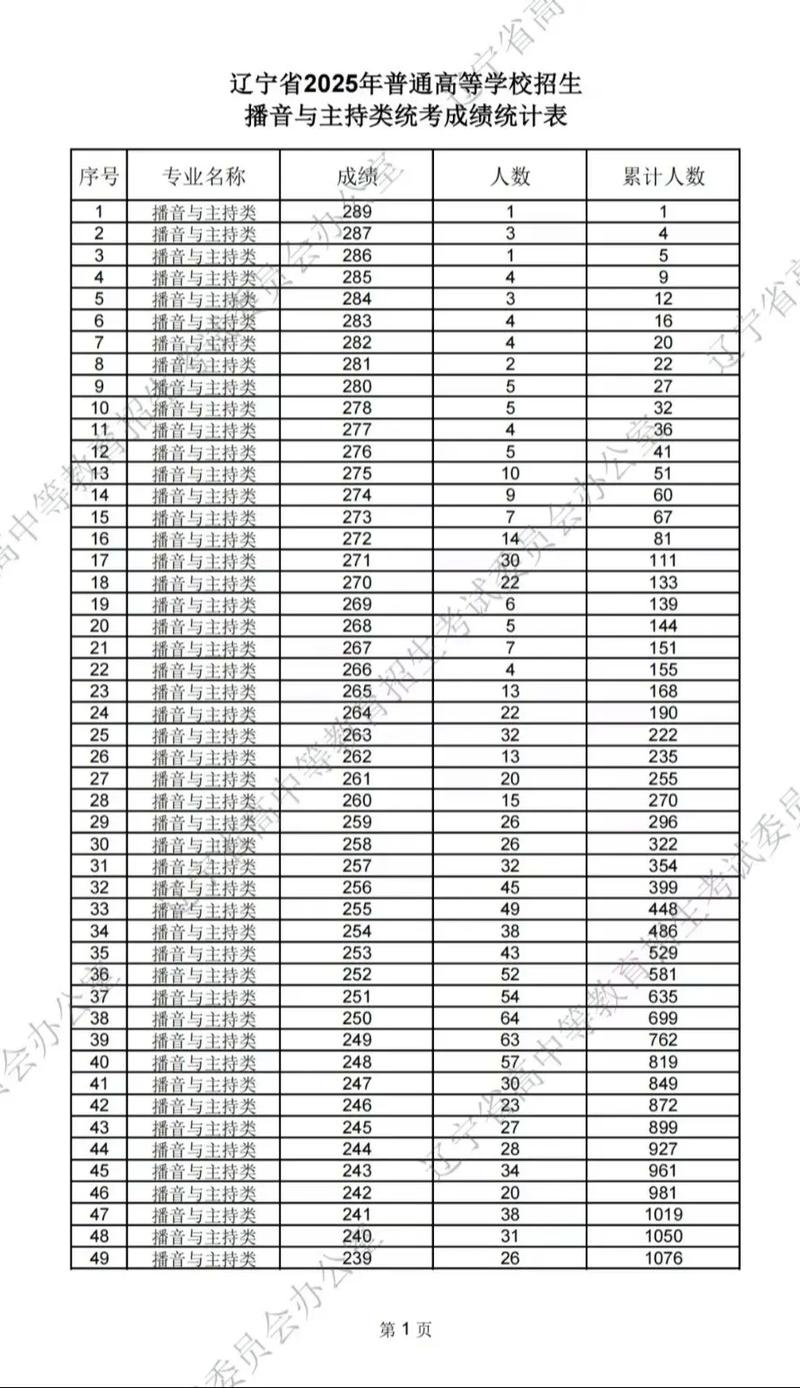
| 辽宁省 | 180分 (满分300) | 220分 (满分300) | |
| 吉林省 | 240分 (满分300) | 260分 (满分300) | |
| 黑龙江省 | 180分 (满分300) | 220分 (满分300) | |
| 上海市 | 220分 (满分400) | 240分 (满分400) | 上海满分400分。 |
| 江苏省 | 190分 (满分300) | 230分 (满分300) | |
| 浙江省 | 75分 (满分100) | 85分 (满分100) | 浙江省联考采用分段形式,85分相当于一段线。 |
| 安徽省 | 165分 (满分300) | 210分 (满分300) | |
| 福建省 | 195分 (满分300) | 240分 (满分300) | |
| 江西省 | 100分 (满分200) | 160分 (满分200) | |
| 山东省 | 230分 (满分300) | 260分 (满分300) | |
| 河南省 | 130分 (满分300) | 190分 (满分300) | |
| 湖北省 | 200分 (满分300) | 240分 (满分300) | |
| 湖南省 | 200分 (满分300) | 240分 (满分300) | |
| 广东省 | 205分 (满分300) | 230分 (满分300) | |
| 广西壮族自治区 | 215分 (满分300) | 240分 (满分300) | |
| 海南省 | 180分 (满分300) | 210分 (满分300) | |
| 重庆市 | 190分 (满分300) | 220分 (满分300) | |
| 四川省 | 190分 (满分300) | 220分 (满分300) | |
| 贵州省 | 180分 (满分300) | 220分 (满分300) | |
| 云南省 | 205分 (满分300) | 235分 (满分300) | |
| 陕西省 | 155分 (满分300) | 210分 (满分300) | |
| 甘肃省 | 220分 (满分300) | 240分 (满分300) | |
| 青海省 | 170分 (满分300) | 200分 (满分300) | |
| 宁夏回族自治区 | 210分 (满分300) | 240分 (满分300) | |
| 新疆维吾尔自治区 | 180分 (满分300) | 220分 (满分300) |
重要提醒与补充说明
- 最终解释权:以上数据为2025年的公开信息汇总,仅供参考,最权威的分数线信息请务必以各省教育考试院当年发布的官方文件为准。
- 录取规则:达到专业本科线只是“入场券”,最终能否被录取,还要看综合分(文化课成绩 + 专业课成绩)的排名,不同省份、不同院校的综合分计算公式差异很大,
- 文化过线,专业排队:文化课只要达到最低控制线,就按专业课成绩从高到低录取。
- 专业过线,文化排队:专业课达到最低控制线,就按文化课成绩从高到低录取。
- 综合分排序:将文化课和专业课按一定比例(如文化课占50%,专业课占50%,或文化课占40%,专业课占60%等)相加,形成综合分,再按综合分排名录取。
- 校考的重要性:对于顶尖的艺术院校(如中国传媒大学、中央戏剧学院、浙江传媒学院等),它们更看重自己的校考成绩,联考本科线只是这些院校在录取时的一个基本门槛,最终录取主要看校考排名和文化课成绩。
希望这份详细的汇总能对您有所帮助!如果您需要了解其他年份或其他省份的信息,可以随时提问。

(图片来源网络,侵删)

(图片来源网络,侵删)
标签: 2025播音联考录取线 2025播音艺考过线分数 播音联考2025年分数线预测
版权声明:除非特别标注,否则均为本站原创文章,转载时请以链接形式注明文章出处。