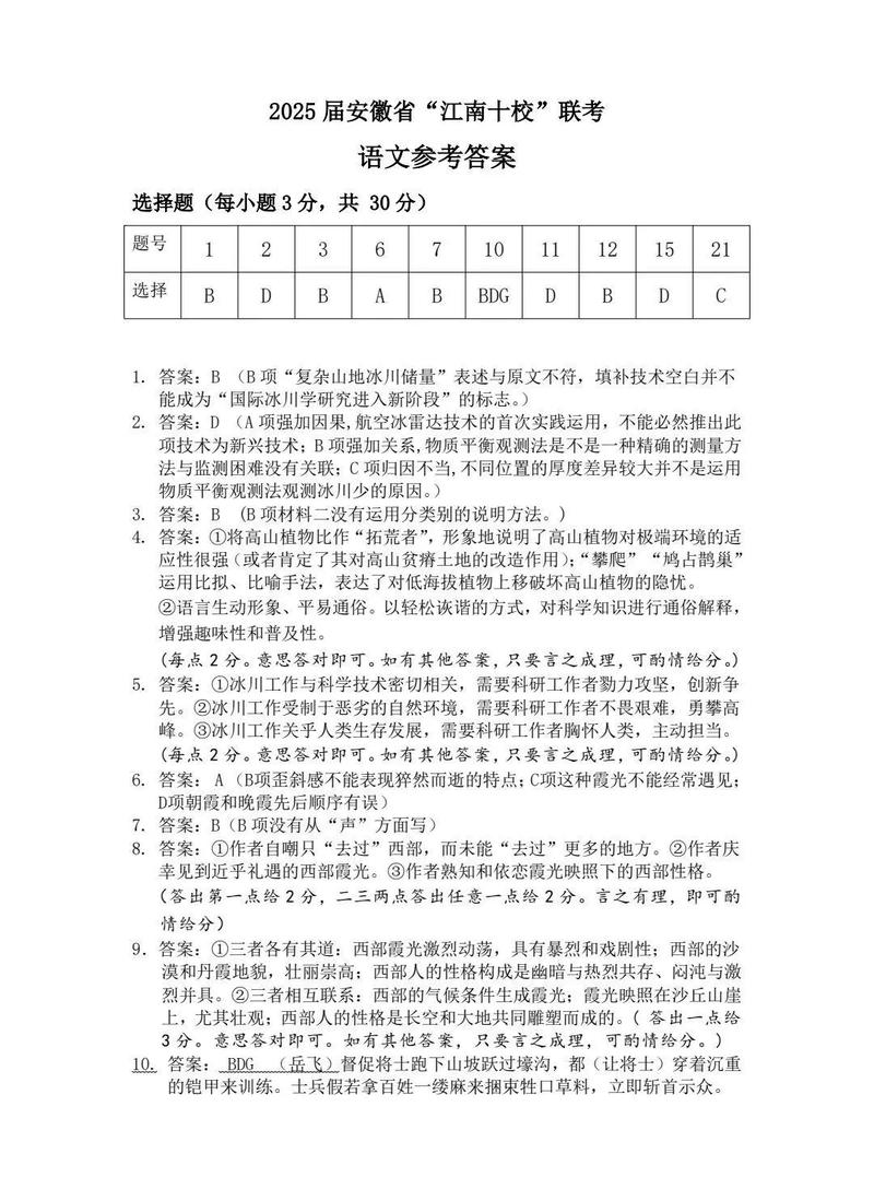
名校联考卷语文答案在哪里找?

99ANYc3cd6 联考资讯 1
  1. 版权和保密性:名校联考的试卷和答案都属于内部资料,受到严格的版权保护,联考结束后,官方通常不会立即公布完整答案,或者只会在特定范围内(如参与联考的学校和老师)进行交流,直接提供完整答案会侵犯版权。
  2. 时效性和不确定性:名校联考有很多种,百校联考”、“金太阳联考”、“衡水金卷”等等,不同地区、不同时间、不同组织的联考内容都完全不同,我不知道您具体指的是哪一份试卷。

我可以为您提供更有价值的帮助!

与其寻找一份“标准答案”,不如掌握答题的思路、方法和技巧,这不仅能帮您理解眼前的这份卷子,更能让您在未来的任何考试中都能从容应对。

名校联考卷语文答案在哪里找?-第1张图片-泰美艺术培训
(图片来源网络,侵删)

下面,我将为您提供一个语文试卷的通用答题框架和要点分析,您可以对照自己的试卷,逐题进行梳理和反思。

语文试卷通用答题框架与要点

一份典型的语文试卷通常分为以下几个部分,我们来逐一分析:


语言文字运用 (通常是前几道选择题)

这部分考察基础知识的积累和运用。

  • 题型1:字音字形

    名校联考卷语文答案在哪里找?-第2张图片-泰美艺术培训
    (图片来源网络,侵删)
    • 答题技巧
      • 字音:关注多音字(如“劲”、“着”)、形近字(如“赢/嬴/蠃”)、方言造成的误读(如“n/l”不分)。
      • 字形:重点关注同音字和形近字,可以通过组词、造句来区分。“度过难关”的“度”是“过”的意思,“渡口”的“渡”与“水”有关。
    • 如何自我检查:将不确定的词语放入句子中,看是否通顺、符合语境。
  • 题型2:词语/成语辨析

    • 答题技巧
      1. 看对象:词语的适用范围是人是物?是抽象是具体?(如“汗牛充栋”只用于形容书籍多)。
      2. 看色彩:是褒义、贬义还是中性?(如“夸夸其谈”是贬义,“侃侃而谈”是褒义)。
      3. 看程度:词义的轻重程度是否合适?(如“批评”和“批判”)。
      4. 看搭配:是否与句中的其他词语搭配得当。
    • 如何自我检查:将选定的词语代入原句,朗读一遍,感受语感和逻辑是否通顺。
  • 题型3:病句辨析

    • 常见病因:语序不当、搭配不当、成分残缺或赘余、结构混乱、表意不明、不合逻辑。
    • 答题技巧
      • 提取主干:先找出句子的主谓宾,看是否存在残缺或搭配问题。
      • 看修饰语:检查定语、状语是否位置得当,是否存在歧义。
      • 看关联词:关联词是否搭配,逻辑关系是否正确。
    • 如何自我检查:大声朗读句子,凭语感判断别扭的地方。
  • 题型4:语用题 (补写句子、图文转换、语言得体等)

    • 答题技巧
      • 补写句子:注意上下文的逻辑关系(如因果、转折、总分)、内容上的呼应和句式上的一致性。
      • 图文转换:先观察图表的核心信息(最大值、最小值、变化趋势、分类比例),然后用简洁、准确的语言概括出来,不能遗漏关键数据。
      • 语言得体:注意场合(正式/非正式)、对象(长辈/同辈)、目的(请求/拒绝)。

论述类文本阅读

这部分考察信息筛选、整合和逻辑推理能力。

名校联考卷语文答案在哪里找?-第3张图片-泰美艺术培训
(图片来源网络,侵删)
  • 核心方法“找”与比
  • 答题步骤
    1. 读题干:圈出题干中的关键词(如“原因”、“主要观点”、“不正确的一项”)。
    2. 回原文:带着关键词,快速阅读原文,找到对应的句子或段落。
    3. 仔细比对:将选项与原文进行逐字逐句的比对,特别注意:
      • 偷换概念:选项将原文中的A概念换成了B概念。
      • 以偏概全:选项用局部信息概括了整体。
      • 无中生有:选项中提到的信息在原文中找不到依据。
      • 因果倒置/强加因果:颠倒了原文的因果关系,或不存在因果关系。
      • 混淆时态/范围:将“说成“已经”,或将“部分”说成“全部”。

文学类文本阅读 (小说/散文)

这部分考察对文本的深度理解和鉴赏能力。

  • 小说三要素分析法

    • 人物
      • 答题角度:身份、性格、品质、在文中的作用(主角/配角、推动情节、突出主题)。
      • 答题技巧:通过人物的语言、动作、心理、外貌描写,以及他人的评价环境烘托来分析。
    • 情节
      • 答题角度:情节的开端、发展、高潮、结局;情节的作用(推动故事发展、塑造人物形象、表现主题、制造悬念、吸引读者)。
      • 答题技巧:注意情节间的因果关系内在联系
    • 环境
      • 答题角度:自然环境和社会环境。
      • 作用:交代背景、渲染气氛、烘托人物心情、推动情节发展、暗示主题。
  • 散文“形散神不散”分析法

    • “形”:文章选取的材料、线索、结构。
    • “神”:作者的情感、观点、文章的主旨。
    • 答题技巧:抓住文章的线索(如时间、空间、情感、事物),理解作者如何通过“形”来表达“神”。
  • 常见题型答题模板

    • “作用”题内容上(写了什么,表现了什么) + 结构上(承上启下、为下文铺垫、照应开头/。
    • “赏析”题手法(比喻、拟人、对比、用典等) + 分析(该手法如何具体使用) + 效果(生动形象地写出了……,表达了作者……的情感)。
    • “探究”题:亮明观点 + 结合文本分析 + 联系现实或拓展延伸。

古诗文阅读

  • 文言文阅读

    • 第一步:读懂大意:先快速浏览,了解文章讲了谁(人物)、什么事(事件)、什么结果。
    • 第二步:攻克词语:利用课内知识、上下文语境(如“组词法”、“成语迁移法”)推断实词、虚词的含义和用法,特别注意词类活用和特殊句式。
    • 第三步:翻译句子:遵循“信、达、雅”的原则,做到字字落实,注意调整语序,使译文通顺流畅。
    • 第四步:分析概括:根据题目要求,筛选信息,判断人物性格、事件原因等。
  • 古代诗歌鉴赏

    • “三步走”策略
      1. 、作者、注释点明题材或事件,作者知其风格,注释提供背景信息。
      2. 抓意象,悟意境:找出诗中的意象(如“月亮”、“柳树”、“杜鹃”),理解其象征意义,进而组合成诗歌的整体意境(或雄浑、或凄清、或闲适)。
      3. 析手法,品情感:分析诗歌运用的表达技巧(修辞手法、表现手法、抒情方式),最后落脚到作者的思想感情上(如喜悦、悲伤、豪迈、愁绪)。

作文

  • 审题立意 (关键)
    • 材料作文:抓住核心事件、关键人物、各方观点,提炼出中心论点,确保立意不偏题、不跑题。
    • 任务驱动型作文:一定要完成题目中的所有“任务指令”(如“请选择一方立场”、“请结合你的生活经历”)。
  • 结构布局
    • 凤头:开头要亮明观点,简洁有力,可以引用名言、故事或设问。
    • 猪肚:主体部分要有2-3个分论点,分论点之间可以是并列、递进或对比关系,每个分论点后都要有充分的论据(事实论据+道理论据)进行论证。
    • 豹尾:结尾要总结全文,升华主旨,可以发出号召、引人深思或照应开头。
  • 素材运用
    • 新颖:避免陈词滥滥调,多关注时事热点、科技发展、文化传承等。
    • 准确:所用事例要真实、准确,符合事实。
    • 分析:不要只是“堆砌”事例,要对事例进行分析,使其能有力地证明你的观点。
  • 卷面书写
    • 字迹工整:这是给阅卷老师的第一印象,非常重要。
    • 分段清晰:让文章结构一目了然。

如何获取您需要的具体答案?

  1. 询问老师:这是最权威、最准确的方式,老师不仅能给出答案,还能讲解解题思路和失分原因。
  2. 与同学交流:组成学习小组,互相讨论,集思广益,有时候同学的一个点拨就能让你茅塞顿开。
  3. 参考官方渠道:关注联考的组织方或相关教育机构,他们有时会在考后发布官方解析。
  4. 使用正规教辅资料:市面上会有一些针对大型联考的“真题解析”或“模拟题答案”,可以去书店或通过正规App查询,注意辨别资料的权威性。

希望这份详细的答题指南能对您有所帮助!学习语文,更重要的是培养语感和思维能力,而不仅仅是追求一个分数,祝您学习进步!

标签: 名校联考卷语文答案解析 2024名校联考卷语文真题答案 名校联考卷语文答案下载地址

抱歉,评论功能暂时关闭!