需要明确的是,河南省的艺考分数线分为文化课分数线和专业省统线(专业课分数线),两者都需过线,才能参与后续的投档和录取。

(图片来源网络,侵删)
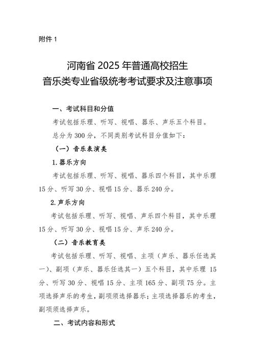
核心摘要
2025年河南省音乐类(本科)的分数线如下:
-
文化课分数线:
- 文科:298分
- 理科:267分
-
专业省统线(省控线):
- 130分
重要提示: 这两条线是“资格线”,考生必须同时达到,才有资格填报志愿和被投档,但最终能否被录取,取决于所报考院校的录取规则,通常需要结合文化课和专业课的综合分或专业课成绩从高到低录取。

(图片来源网络,侵删)
详细解读
文化课分数线
这是河南省教育考试院为艺术类考生划定的高考文化课最低控制线。
- 分数线意义: 考生的文化课高考总分(含政策性加分)必须达到或超过这个分数,音乐类文科考生,文化课总分必须≥298分;理科考生必须≥267分。
- 划线依据: 该分数线是根据当年全省音乐类考生的专业合格情况、招生计划数以及考生整体文化课成绩等因素综合划定的。
专业省统线(省控线)
这是河南省音乐类专业统一招生考试的最低合格分数线。
- 分数线意义: 考生在河南省组织的音乐类专业省统考中,总成绩(通常为视唱练耳、听音、主项、副项等科目成绩之和)必须达到或超过130分。
- 重要性: 专业省统是考生获得“校考资格”和参与“平行志愿”投档的基础,未过此线,专业即为不合格,无法进行后续任何录取流程。
如何看懂最终的录取分数?
达到以上两条线只是第一步,各高校(尤其是使用河南省音乐类专业省统考成绩的院校)在录取时,会采用不同的录取规则,最终形成一个“院校实际录取线”,这个线才是决定考生能否被某所大学录取的关键。
2025年河南省音乐类主要采用以下两种录取规则:

(图片来源网络,侵删)
专业成绩排序
- 录取方式: 在文化课过线、专业成绩过线的考生中,按照专业省统考成绩从高到低进行排序择优录取。
- 看哪个分: 在这种规则下,专业分更重要,你的专业分需要超过当年报考该校所有考生的平均分或最低录取分。
- 举例: 某大学音乐学专业2025年在河南录取了20人,第20名考生的专业成绩是85分,那么该校当年的专业录取线就是85分,你的文化分只要过298(文)/267(理),专业分就必须≥85分才有可能被录取。
综合分排序
- 录取方式: 在文化课和专业课都过线的考生中,按照综合分从高到低进行排序择优录取。
- 综合分计算公式(以2025年多数院校采用的公式为例):
综合分 = 专业成绩 × 50% + 文化课成绩 × 50%
- 注意: 不同院校的计算公式可能不同,例如文化课和专业课的权重可能是“7:3”或“6:4”,具体请查阅目标院校当年的《招生章程》。
- 看哪个分: 在这种规则下,文化分和专业分同样重要,需要两手抓。
- 举例: 假设某大学采用上述“5:5”的综合分公式,一位考生专业分是85分,文化分是350分(文科),他的综合分就是:85×0.5 + 350×0.5 = 42.5 + 175 = 5分,另一位考生专业分90分,文化分300分,综合分是:90×0.5 + 300×0.5 = 45 + 150 = 195分,尽管后者的专业分更高,但前者的综合分更高,录取时会优先考虑前者。
总结与建议
- 明确门槛: 2025年河南音乐类本科的门槛是 文化课(文298/理267) 和 专业课(130分),缺一不可。
- 查询目标院校: 想知道自己能上哪所大学,最关键的是查询你心仪的大学在2025年发布的《招生章程》,明确它们采用的是哪种录取规则(按专业分还是按综合分)。
- 参考往年数据: 在了解了录取规则后,可以查询这些大学往年在河南的实际录取分数线(无论是专业分还是综合分),作为自己定位和报考的参考。
- 关注官方渠道: 所有数据最终以河南省教育考试院和各高校招生官网公布的信息为准。
希望以上信息对您有帮助!
标签: 2025河南音乐艺考分数线 2025河南音乐专业录取分 2025河南音乐文化课分数线
版权声明:除非特别标注,否则均为本站原创文章,转载时请以链接形式注明文章出处。