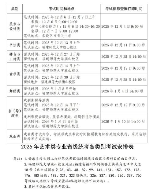
表演联考的考试时间集中在每年的12月下旬到次年的1月上旬。

(图片来源网络,侵删)
具体到每个省份,时间会有所不同,但大部分省份都集中在这个时间段内。
详细说明
考试时间范围
- 高峰期: 12月下旬是绝大多数省份表演统考的集中考试时间。
- 个别省份: 也有少数省份会安排在1月上旬进行。
- 重要提示: 考试时间由各省的教育考试院或招生考试办公室统一组织安排,每年的具体日期都可能微调。
为什么会有不同时间?
表演联考是省级的统一考试,由各省自行组织,每个省份根据自己的教学计划、考场安排、评卷进度等因素,会确定本省的考试时间。
如何查询你所在省份的准确时间?
这是最关键的一步!你必须查询官方发布的最新信息,以下是查询的权威渠道和方法:
【最权威的渠道】各省教育考试院官网

(图片来源网络,侵删)
这是获取信息的唯一官方来源,请务必关注你户口所在地或高考报名所在地的省级教育考试院网站。
【查询方法】
- 确定省份: 明确你要查询的是哪个省份。
- 访问官网: 搜索“XX省教育考试院”或“XX招生考试信息网”(江苏省教育考试院、北京市教育考试院等)。
- 查找公告: 在官网首页寻找以下关键词的栏目或通知:
- “普通高等学校招生考试”
- “艺术类招生”
- “联考/统考通知”
- “年度工作安排”
- 下载文件: 通常会发布一份名为《XXXX年普通高等学校招生艺术类专业统一考试工作的通知》或类似的官方文件,这份文件会详细列出表演类(以及其他艺术类)的报名时间、考试时间、考试地点、考试科目、成绩查询时间等所有关键信息。
近年部分省份参考时间(仅为示例,请务必以当年官方为准)
为了让你有一个直观的感受,这里列出一些省份近年的大致考试时间作为参考。2025届的考生需要查询2025年底发布的官方通知!
| 省份 | 近年大致考试时间 | 备注 |
|---|---|---|
| 北京市 | 12月下旬至1月上旬 | 通常在元旦假期前后 |
| 上海市 | 1月上旬 | 一般安排在1月初 |
| 广东省 | 12月下旬 | 通常在12月底 |
| 山东省 | 12月下旬 | 通常在12月中下旬 |
| 河南省 | 12月中旬 | 相对较早,在12月中 |
| 江苏省 | 12月下旬 | 通常在12月底 |
| 浙江省 | 12月下旬 | 通常在12月底 |
| 四川省 | 12月下旬 | 通常在12月底 |
| 湖南省 | 12月下旬 | 通常在12月底 |
| 湖北省 | 12月下旬 | 通常在12月底 |
备考建议
- 立即关注官方信息: 现在就开始关注你所在省份的教育考试院官网,养成定期查看的习惯,不要错过任何重要通知。
- 提前规划行程: 一旦确定了考试时间,要提前预订往返车票、住宿等,避免临近考试时手忙脚乱。
- 合理安排备考: 根据考试时间,倒推制定详细的备考计划,包括台词、声乐、形体、表演等各个科目的训练节奏。
- 注意身体状态: 考试期间是冬季,天气寒冷,要注意保暖,避免生病,以最佳状态迎接考试。
总结一句话:表演联考时间在12月底到1月初,最准确的信息一定在你所在省份的“教育考试院”官方网站上发布的官方文件里。

(图片来源网络,侵删)
祝你备考顺利,金榜题名!
标签: 艺术联考表演考试时间公布 2025艺术联考表演考试时间 表演联考考试时间查询
版权声明:除非特别标注,否则均为本站原创文章,转载时请以链接形式注明文章出处。