2025年8月的这次“联考”并不是全国统一高考,而是由部分省份(主要是使用全国卷的省份)组织的一次大规模模拟考试,俗称“八省联考”或“金太阳联考”。

(图片来源网络,侵删)
这套试卷的重要性在于:
- 高度仿真:它严格模仿了当年全国高考的命题风格、题型结构和难度水平,是高考前最重要的“实战演练”之一。
- 风向标作用:试题往往能反映出一些新的命题趋势和热点方向,对后续的复习备考有极强的指导意义。
- 价值评估:对于考生来说,这次联考的成绩是衡量自己复习效果、调整最后阶段备考策略的重要依据。
试卷总体特点分析
2025年8月联考文综(全国卷模式)总体上延续了全国卷“稳中有变、立足基础、关注现实”的风格,同时体现出一些新的特点:
- 基础性与综合性并重:选择题部分覆盖了主干知识点,但不再是简单的知识再现,而是通过创设新情境、提供新材料,考查学生对知识的综合理解和迁移应用能力,非选择题部分则更加突出对学科内知识体系的整合。
- 强化能力立意:试卷非常注重考查学生的“四大能力”:获取和解读信息、调动和运用知识、描述和阐释事物、论证和探讨问题,试题设问方式灵活,逻辑性强,要求学生具备较强的思维品质。
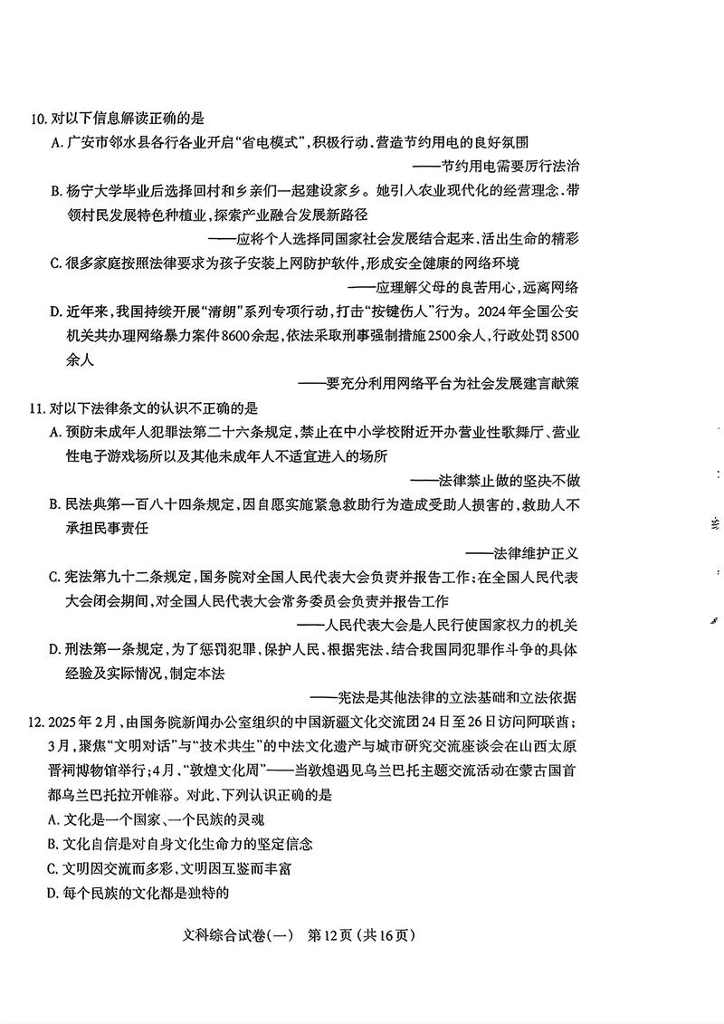
- 紧扣时代脉搏:试题素材大量选取自当年的社会热点、国家重大发展战略和文化现象,如“一带一路”、传统文化、环境保护、区域发展等,体现了“学以致用”的导向。
- 学科特色鲜明:
- 政治:注重逻辑思辨,强调对概念、原理的精准理解和运用,尤其是对经济生活和政治生活中具体案例的分析。
- 历史:突出“史料实证”和“历史解释”,强调从材料中提取有效信息,并结合所学知识进行判断、分析和评价。
- 地理:图表丰富,区域定位准确,强调人地协调观,综合分析地理现象的成因、影响和对策。
分科试题特点与考点回顾
思想政治
-
选择题特点:
- 情境化:几乎所有选择题都围绕一个具体的情境(如一段新闻、一个数据、一个案例)展开。
- 综合性:一题可能同时涉及经济、政治、文化多个模块的知识,或者在同一模块内进行知识串联。
- 热点结合:可能会考查“供给侧结构性改革”、“共享经济”、“文化自信”、“国家监察体制改革”等热点。
-
非选择题(主观题)特点:
- 设问分层:通常设问2-3个小问,层层递进,第一问多为“是什么”,要求概括材料信息或体现的道理;第二问多为“为什么”,要求分析原因、意义;第三问多为“怎么办”,要求提出措施、建议。
- 模块融合:常常出现“经济+文化”或“政治+文化”的跨模块组合题,要求学生具备宏观的知识框架。
- 典型考点回顾:
- 经济生活:可能考查企业如何经营与发展(如创新、品牌、社会责任)、国家宏观调控(财政政策、货币政策)、转变经济发展方式、收入分配与社会公平等。
- 政治生活:可能考查政府的职能(服务型政府)、中国共产党执政(执政理念、领导方式)、人民代表大会制度、公民的政治参与等。
- 文化生活:可能考查中华文化的特征(包容性、源远流长)、社会主义核心价值观、文化创新、弘扬民族精神等。
- 生活与哲学:可能考查唯物论(一切从实际出发、意识能动作用)、认识论(实践与认识的关系)、辩证法(矛盾分析法、发展的观点)、历史唯物主义(价值观、社会存在与社会意识)等。
历史
-
选择题特点:
- 概念辨析:注重对历史概念的准确理解,如“重农抑商”、“闭关锁国”、“君主立宪”等。
- 比较分析:通过比较不同历史事件、不同历史时期的异同点来考查学生的分析能力。
- 图表解读:包含地图、漫画、数据图表等,要求学生从中提取历史信息。
-
非选择题(主观题)特点:
- 小论文/史论结合题:这是全国卷的标志性题型,通常会给出一段材料或一个观点,要求学生自拟论题,并结合史实进行论证,这极大地考查了学生的史料解读、逻辑构建和书面表达能力。
- 主题式综合题:围绕一个大的历史主题(如“近代化探索”、“中外关系”、“经济发展模式”等),设置多个小问,从不同角度进行考查。
- 典型考点回顾:
- 中国古代史:可能考查儒家思想的演变、古代政治制度(中央集权)、经济政策(土地制度、赋税制度)。
- 中国近现代史:可能考查近代列强侵华与中国人民的反抗探索、近代化历程(洋务运动、戊戌变法、辛亥革命)、新民主主义革命、社会主义建设与改革开放。
- 世界近现代史:可能考查西方人文主义精神的发展、新航路开辟与殖民扩张、两次工业革命、世界市场的形成、资本主义政治制度的演变、两次世界大战与冷战格局、经济全球化等。
地理
-
选择题特点:
- 无图不成题:几乎每道选择题都配有图表(等高线图、统计图、景观图、区域地图等),读图、析图能力是解题的关键。
- 区域定位:要求学生能快速、准确地判断图示区域的地理位置和地理特征。
- 逻辑推理:通过“原因-结果”、“现象-本质”等逻辑链条进行设问,考查学生的地理思维过程。
-
非选择题(主观题)特点:
- 综合分析:一道大题往往会融合自然地理(地形、气候、水文、植被)和人文地理(农业、工业、交通、城市)的知识,要求学生全面分析一个区域的地理特征和人地关系。
- 问题导向:通常以一个具体的地理问题(如“某地生态环境问题”、“某区域发展的优势与劣势”)为切入点,要求学生分析成因、影响并提出对策。
- 典型考点回顾:
- 自然地理:等高线地形图的判读、气候类型的分布与成因、河流的水文水系特征、地壳运动与地貌、地理环境的整体性。
- 人文地理:农业区位因素、工业区位因素、交通运输布局、城市化、人口问题、产业转移、区域可持续发展(如资源枯竭型城市、生态环境脆弱区)。
- 地理技术:可能会涉及“3S”技术(RS、GPS、GIS)在国土调查、防灾减灾等领域的应用。
对备考的启示
回顾2025年8月联考文综,可以给当前及未来的考生带来以下几点重要启示:
- 回归教材,夯实基础:无论题目如何新颖,其落脚点始终是教材中的主干知识和核心概念,必须对课本知识烂熟于心,做到“心中有数”。
- 构建体系,融会贯通:要打破章节和模块的限制,主动构建知识网络,将历史事件置于中外对比、古今联系的大坐标中;将地理要素置于区域环境的整体中进行分析。
- 关注时事,学以致用:平时要多关注新闻,特别是与国家战略、社会民生、科技文化相关的重大事件,尝试用所学知识去分析和解读,培养理论联系实际的能力。
- 强化训练,提升能力:要通过高质量的习题训练,特别是历年高考真题和高质量的模拟题,来锻炼自己的信息获取能力、逻辑思维能力和规范表达能力。
- 规范答题,细节制胜:主观题的答案要做到“术语化、要点化、逻辑化”,注意书写工整,卷面整洁,避免因非智力因素失分。
2025年8月联考文综是一套非常经典的模拟试卷,它不仅检验了学生的知识储备,更考验了学生的综合素养和应试能力,深入研究这套试卷,对于把握高考脉搏、提升备考效率具有极高的价值。
标签: 2025年8月联考文综真题 2025年8月联考文综复习 2025年8月联考文综答案
版权声明:除非特别标注,否则均为本站原创文章,转载时请以链接形式注明文章出处。